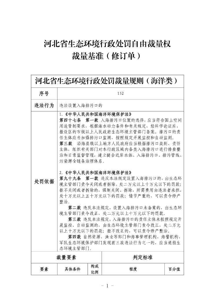
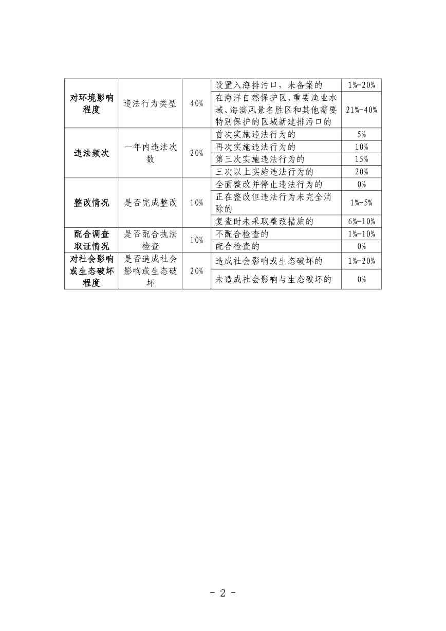
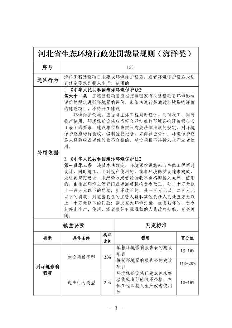
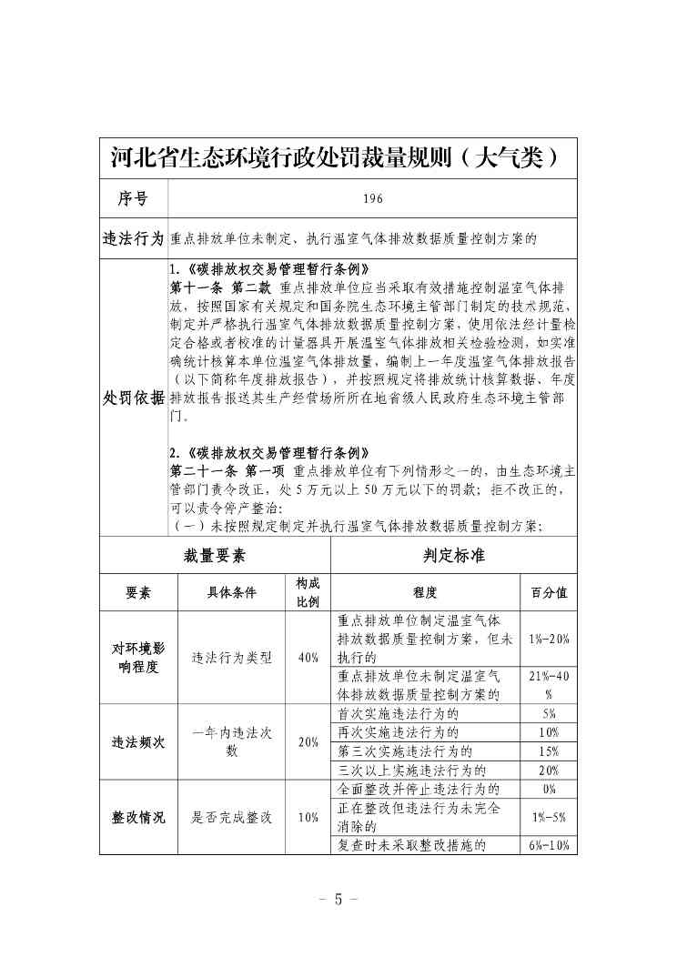
近日,河北省生态环境厅就《河北省生态环境行政处罚自由裁量权裁量基准(修订单)》征求意见,意见反馈截止时间为2024年7月19日。全文如下:
关于公开征求《河北省生态环境行政处罚自由裁量权裁量基准(修订单)》社会公众意见的公告
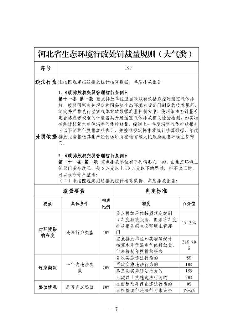
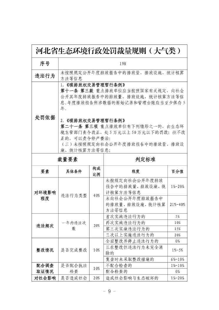
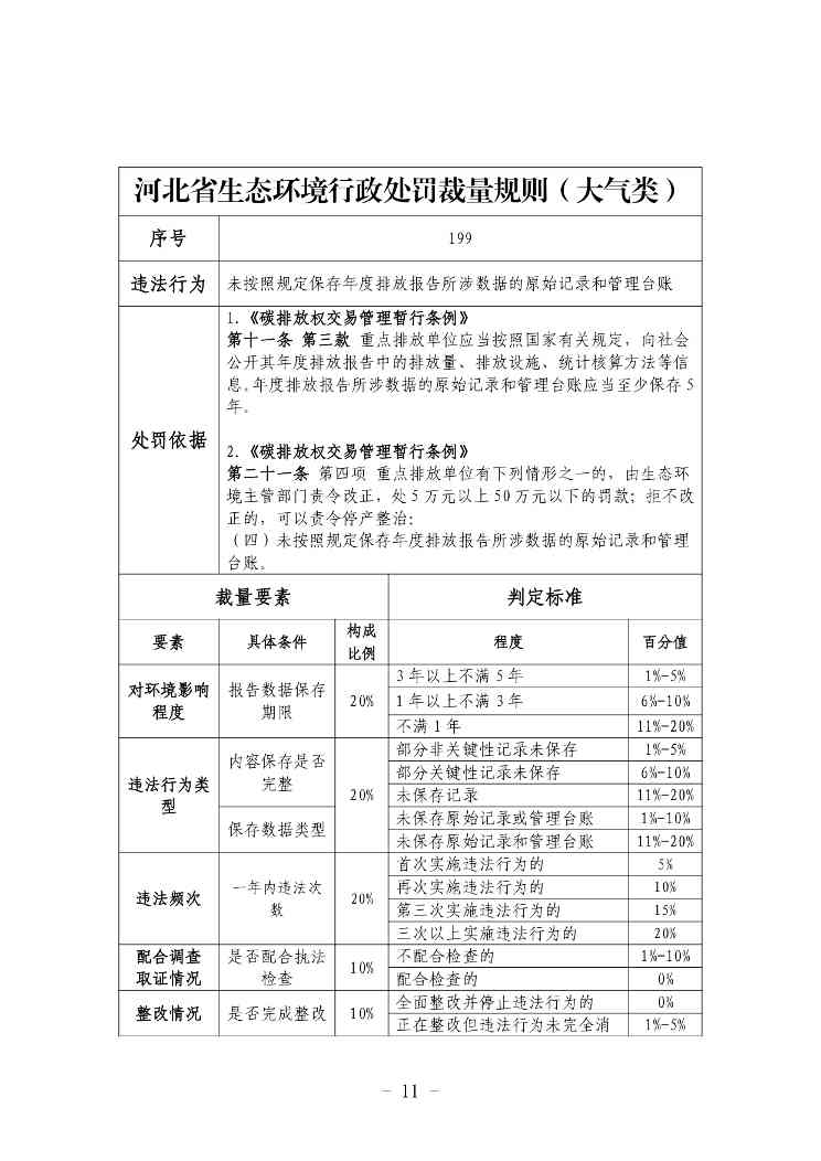
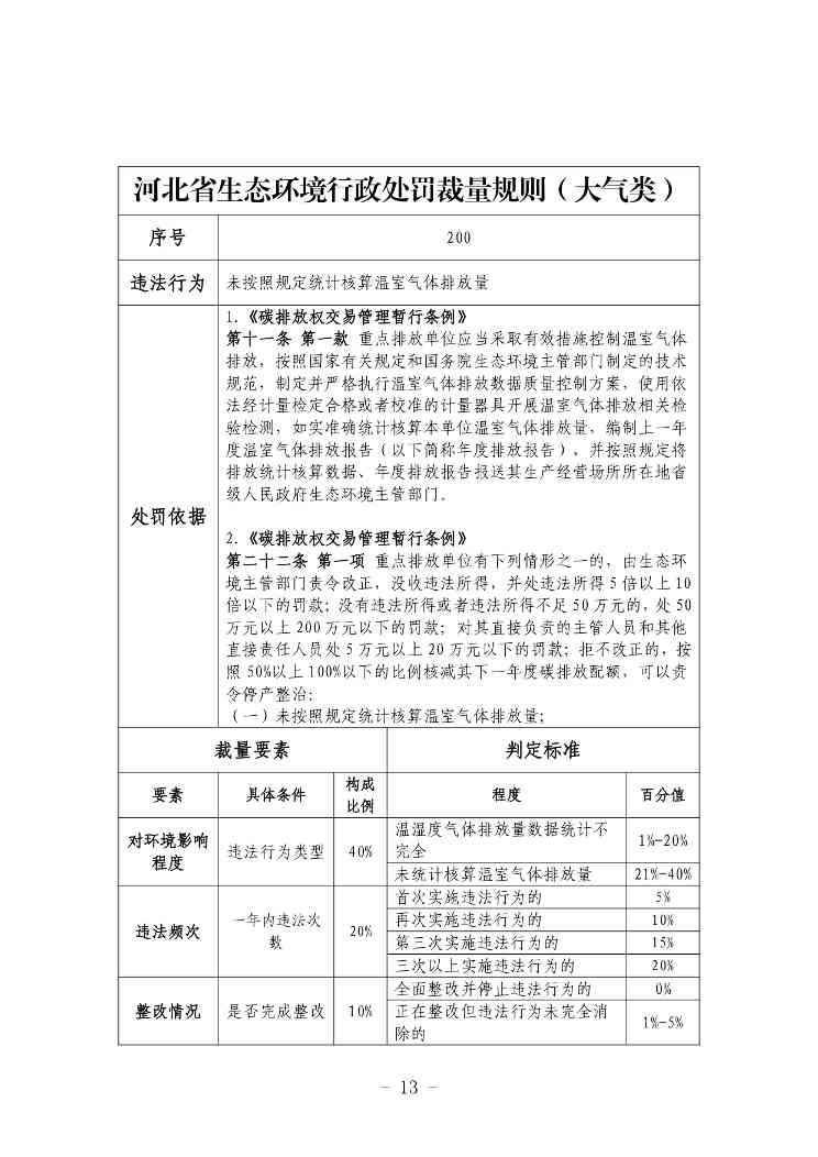
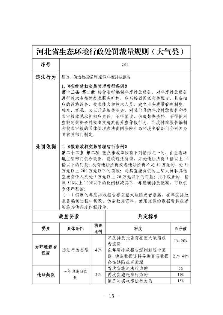
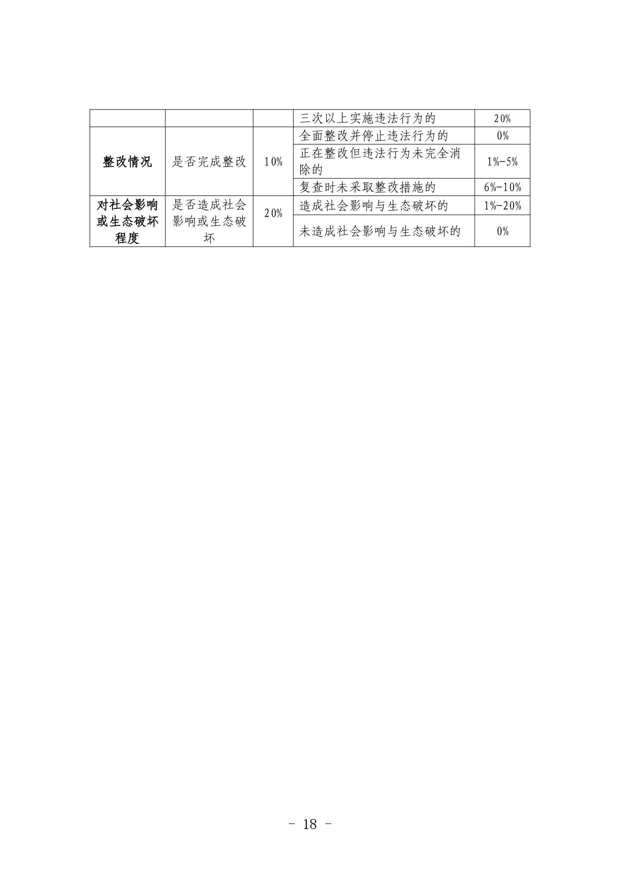
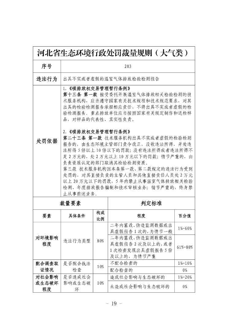
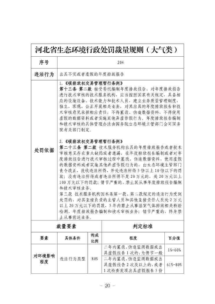
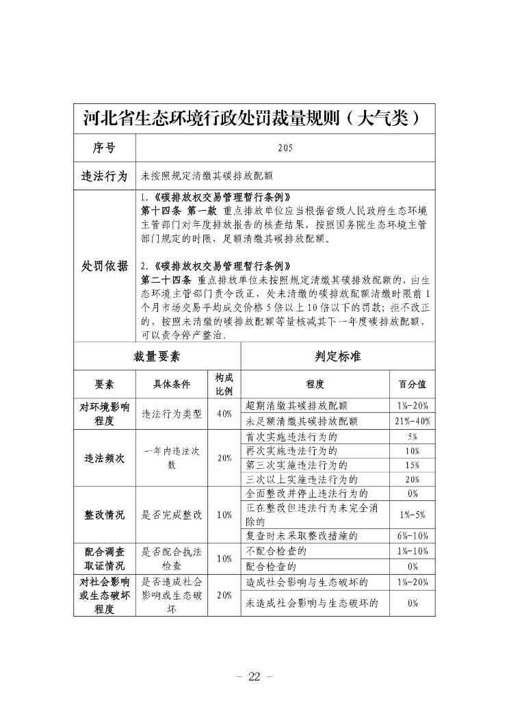
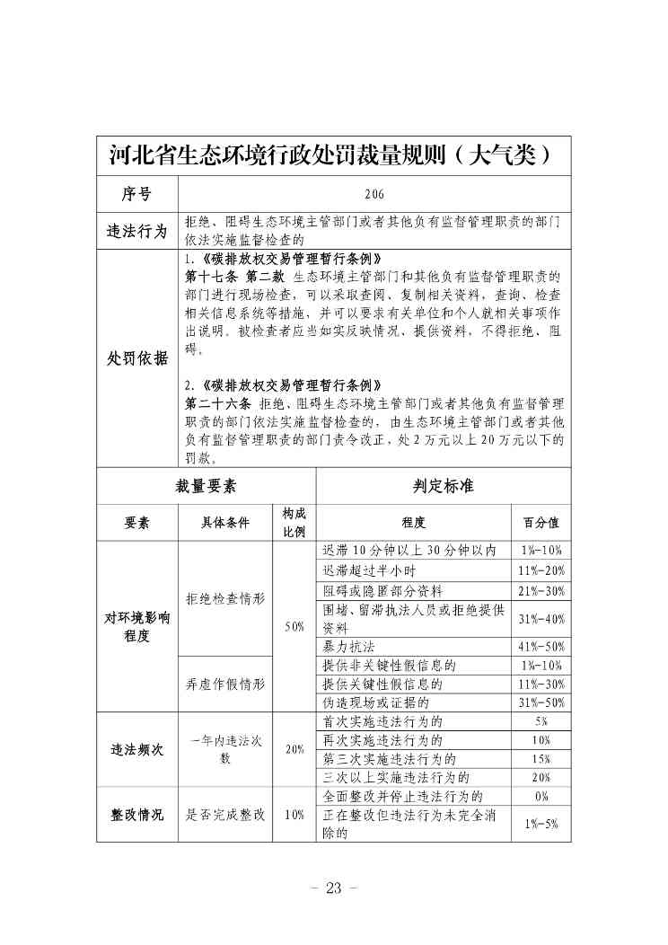
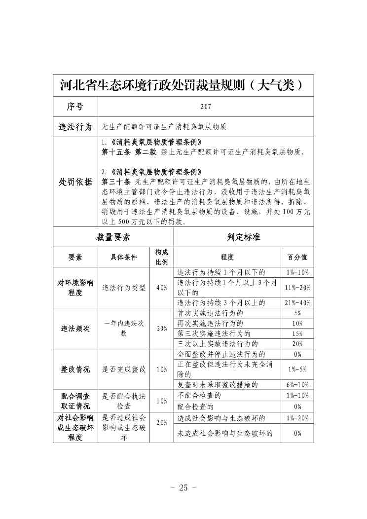
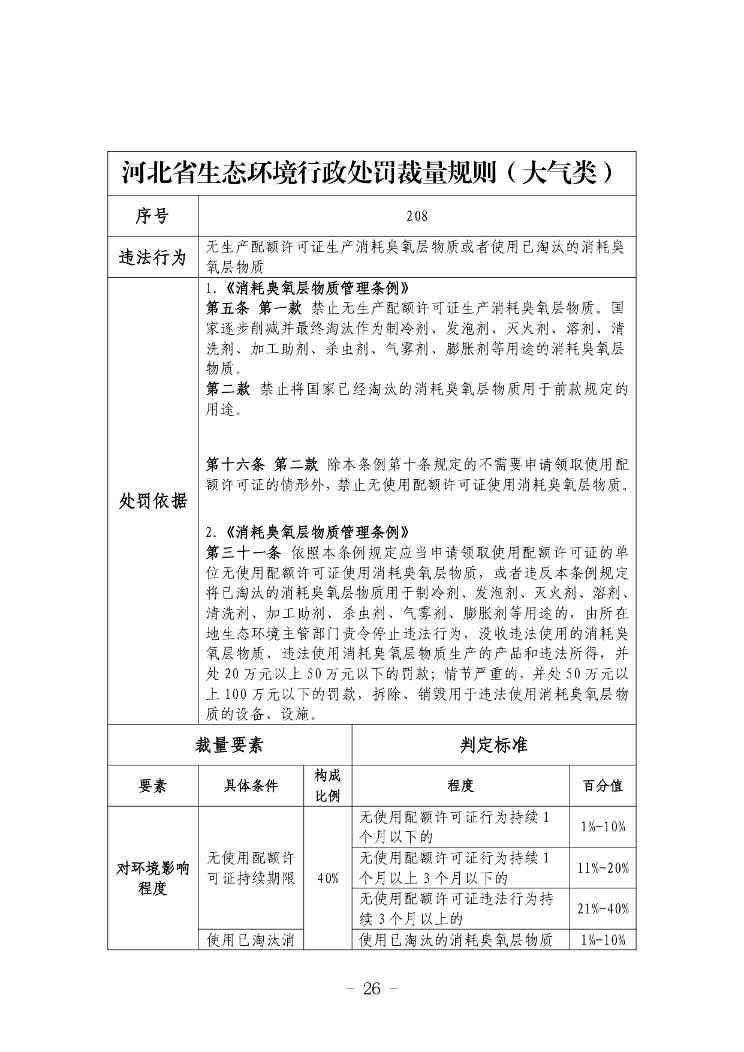
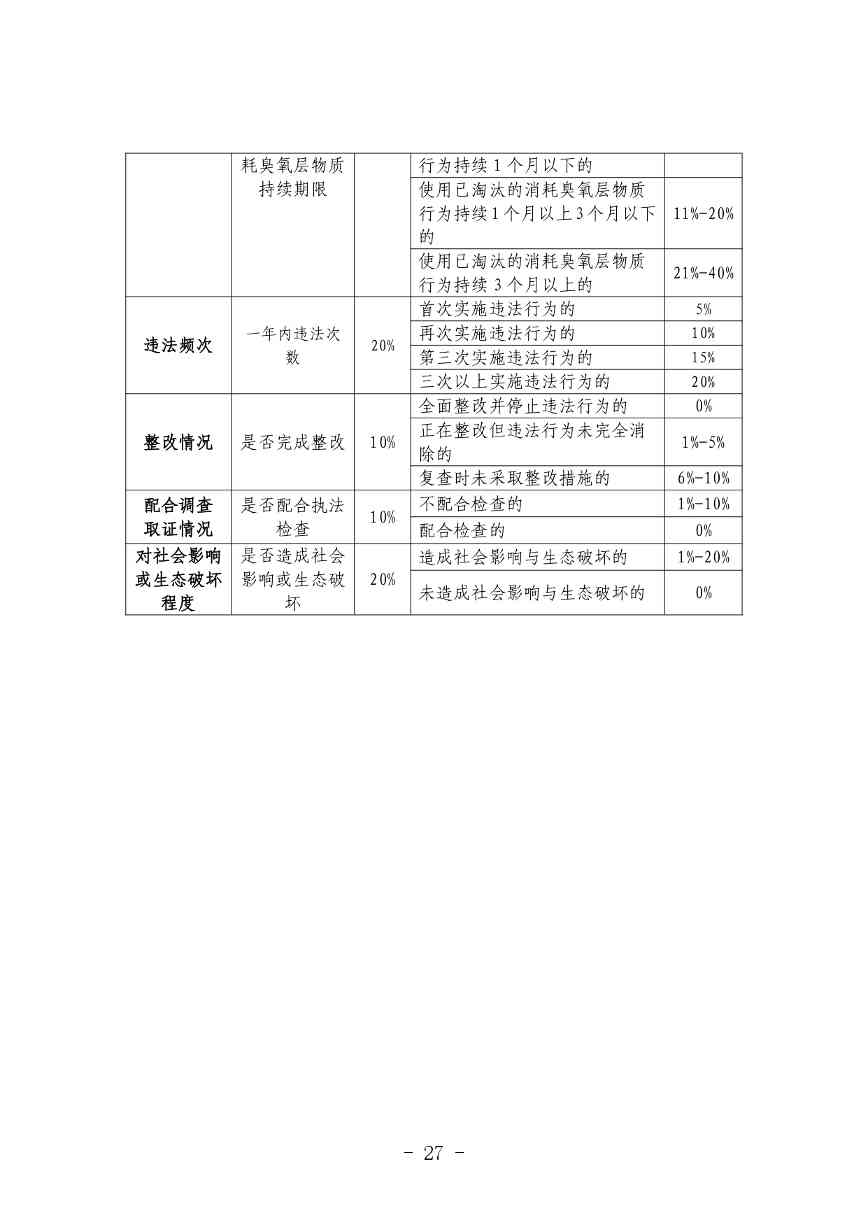
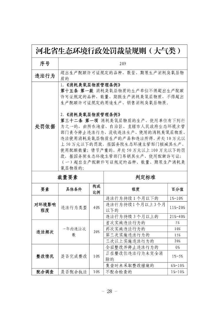
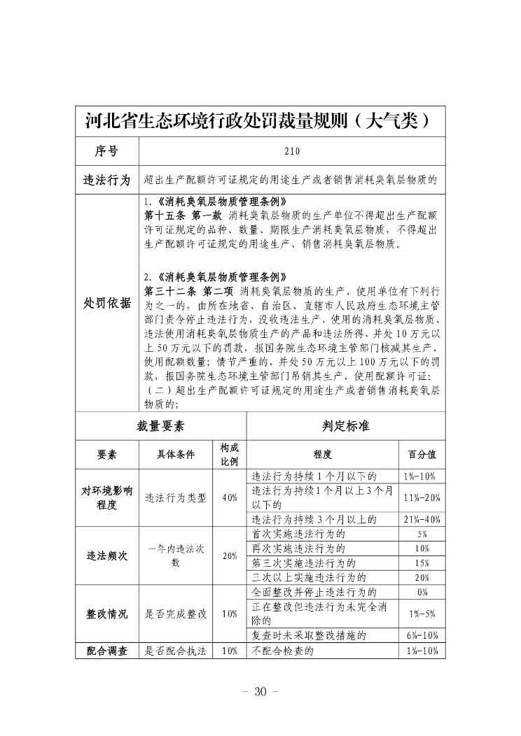
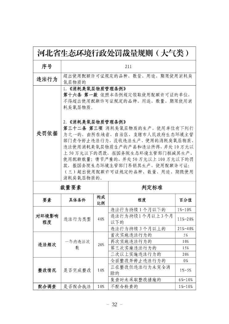
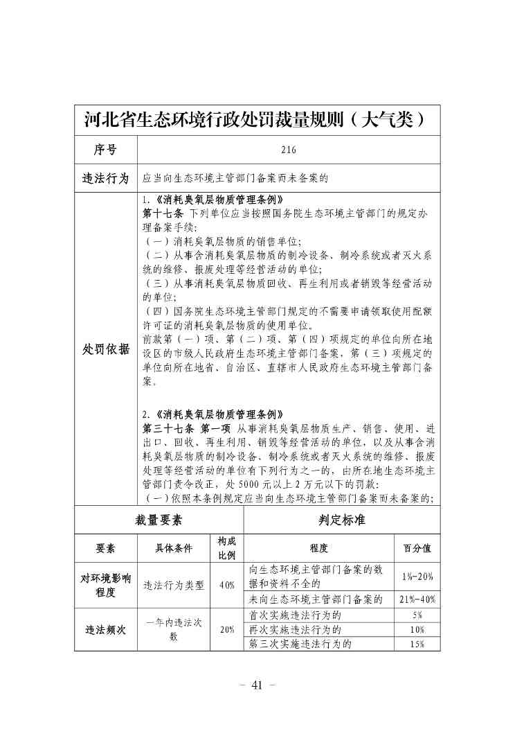
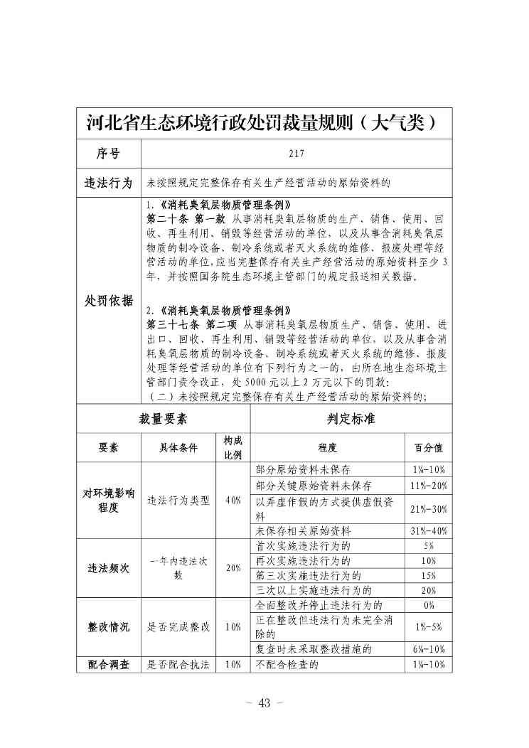
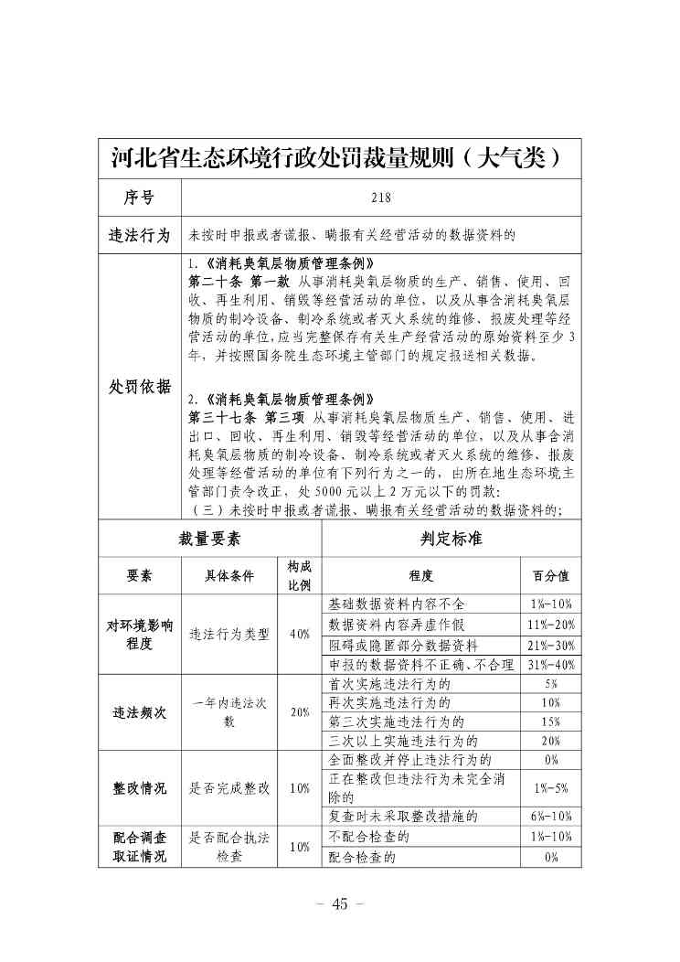
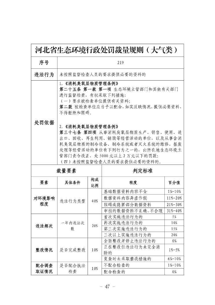
2023年8月29日,我厅印发实施《河北省生态环境行政处罚自由裁量权裁量基准》。近期因《中华人民共和国海洋环境保护法》《碳排放权交易管理暂行条例》《消耗臭氧层物质管理条例》等法律法规的出台和修订,为进一步推进和规范河北省生态环境行政执法工作,保障公众利益,结合实际工作情况,我厅参照《中华人民共和国行政处罚法》《生态环境行政处罚办法》以及有关法律、法规和规章的有关规定,对相关内容做出了相应调整。现向社会公开征求意见。公众可以通过以下途径和方式提出意见:
一、通过电子邮件将意见发送至:sthjzfjjckhb@163.com。
二、通过信函方式将意见寄至:石家庄市桥西区师范街81号河北省生态环境厅生态环境执法局,并请在信封上注明“《河北省生态环境行政处罚自由裁量权裁量基准(修订单)》征求意见”字样。
意见反馈截止时间为2024年7月19日。
附件:河北省生态环境行政处罚自由裁量权裁量基准(修订单)
河北省生态环境厅
2024年6月18日

























































