吉林省生态环境厅发布关于做好2024年重点企业清洁生产审核工作的通知,要求列入审核名单的重点企业应提高主动性和责任意识,认真组织实施,加大资金投入,按照边审核、边实施、边见效的要求,落实清洁生产方案,提高清洁生产水平,达到“节能、降耗、减污、增效”目的。
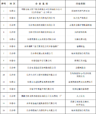
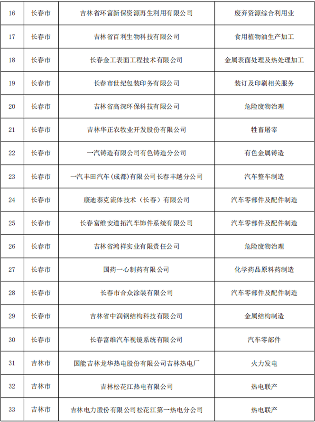
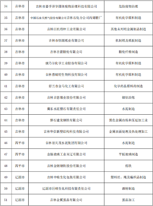
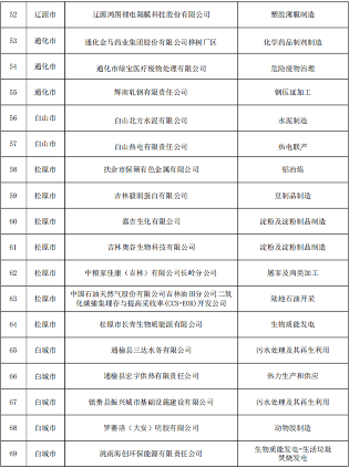
本次共有中国石油天然气股份有限公司吉林油田分公司(长春采油厂-公主岭1)等75家企业列入吉林省2024年清洁生产审核重点企业名单。
吉林省生态环境厅关于做好2024年重点企业清洁生产审核工作的通知
吉环科财字〔2024〕5号
各市(州)、长白山管委会、梅河新区(梅河口市)生态环境局,各相关企业,各清洁生产审核咨询服务机构:
根据《中华人民共和国清洁生产促进法》(2012修订)《清洁生产审核办法》等要求,经各地初选上报、省厅综合研究,确定了2024年清洁生产审核的重点企业(详见附件)。为做好2024年清洁生产审核工作,现就有关事宜通知如下:
一、列入审核名单的重点企业应提高主动性和责任意识,认真组织实施,加大资金投入,按照边审核、边实施、边见效的要求,落实清洁生产方案,提高清洁生产水平,达到“节能、降耗、减污、增效”目的。各重点企业应当在本通知印发之日起1个月内在当地主要媒体、企业官方网站或其他便于公众知晓的方式公布企业相关信息,2个月内开展清洁生产审核,一年内完成本轮清洁生产审核并逐级报送清洁生产审核报告。
二、企业开展清洁生产审核审核可采取下述两种方式:实行排污许可重点管理的,实施清洁生产审核程序应包括审核准备、预审核、审核、方案的产生和筛选、方案的确定、方案的实施、持续清洁生产等;实行排污许可简化管理和登记管理的,可以实施简易流程清洁生产审核,原则上包括审核准备、现状调研及问题分析、方案确定与实施、绩效分析与汇总等。
三、清洁生产审核以企业自行组织开展为主。不具备独立开展能力的,可委托清洁生产审核咨询服务机构协助开展。各咨询服务机构在开展清洁生产审核咨询时,要严格按照规定的内容、程序进行,突出审核过程真实性、审核报告规范性以及审核方案合理性和有效性,确保审核质量和效果;要充分发挥行业专家作用,帮助企业提出清洁生产先进技术与方案,力求实现减污降碳协同增效。
四、各地生态环境部门要充分认识清洁生产审核作为污染防治攻坚战重点工作的重要性和积极意义,加强对列入审核名单的重点企业的管理,督促指导企业及时公布相关信息,制定清洁生产审核计划,按照清洁生产审核要求、程序和进度开展审核;对经审核确定并符合条件的清洁生产技术、设备提升改造项目,积极协调和帮助企业争取各级专项资金支持;及时跟踪和解决企业审核中遇到的困难和问题;定期向省厅报送重点企业清洁生产审核进展情况;做好工作做法和典型企业的宣传。对拒不实施清洁生产审核或在审核中弄虚作假的,或者实施清洁生产审核的企业不报告或者不如实报告审核结果的,按照《生态环境保护综合行政执法事项指导目录》明确的管理权限,依据《中华人民共和国清洁生产促进法》第三十九条规定进行处理。

五、省厅将对清洁生产审核工作,特别是企业相关信息公布、宣传培训、方案实施等工作环节进行抽查;委托技术支撑单位对重点企业清洁生产审核进行评估验收,本年度评估验收截止时间为2024年12月13日。
请各地生态环境部门及时将本通知转发辖区内相关企业。
特此通知。
附件:2024年清洁生产审核重点企业名单
吉林省生态环境厅
2024年2月1日




