近日,生态环境部发布关于印发《生态文明建设示范区(市)建设指标》《生态文明建设示范区(县)建设指标》《生态文明建设示范区管理规程》《“绿水青山就是金山银山”实践创新基地建设管理规程》的通知。
关于印发《生态文明建设示范区(市)建设指标》《生态文明建设示范区(县)建设指标》《生态文明建设示范区管理规程》《“绿水青山就是金山银山”实践创新基地建设管理规程》的通知
各省、自治区、直辖市生态环境厅(局),新疆生产建设兵团生态环境局:
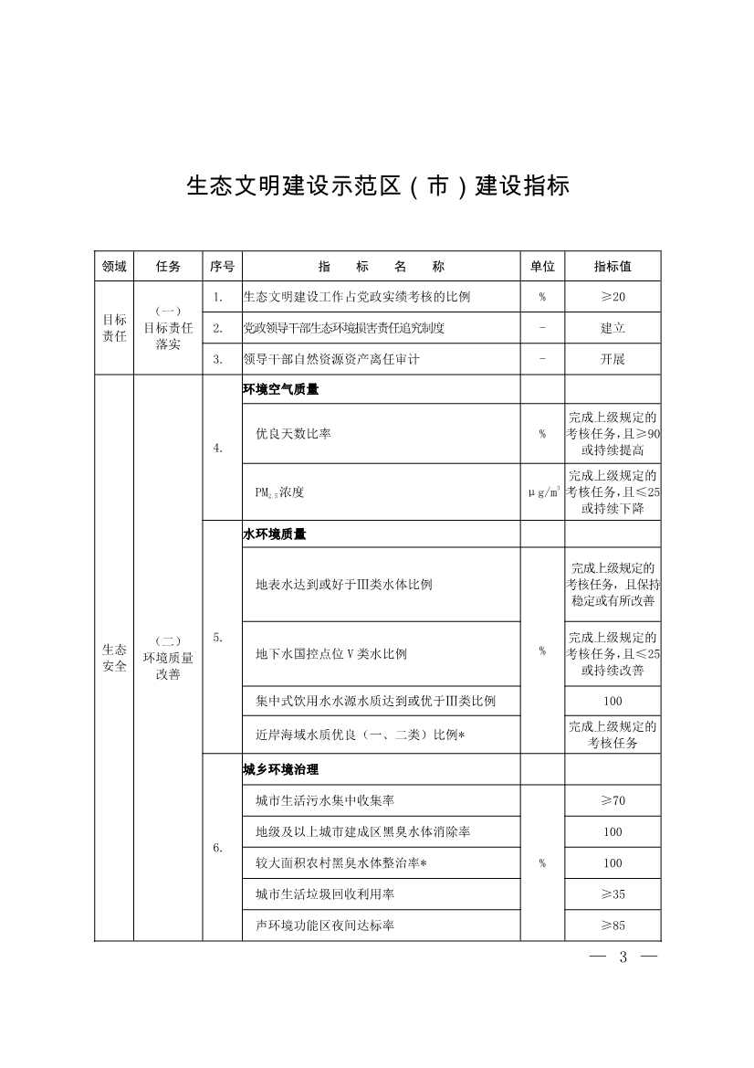
为贯彻落实党的二十大关于生态文明建设的新部署新要求,进一步发挥生态文明示范建设的引领带动作用,我部修订了《生态文明建设示范区(市)建设指标》《生态文明建设示范区(县)建设指标》《生态文明建设示范区管理规程》《“绿水青山就是金山银山”实践创新基地建设管理规程》。现印发给你们,请结合实际,按照管理规程和建设指标要求,进一步加强生态文明示范建设和管理工作。
生态环境部办公厅
2024年2月1日
(此件社会公开)
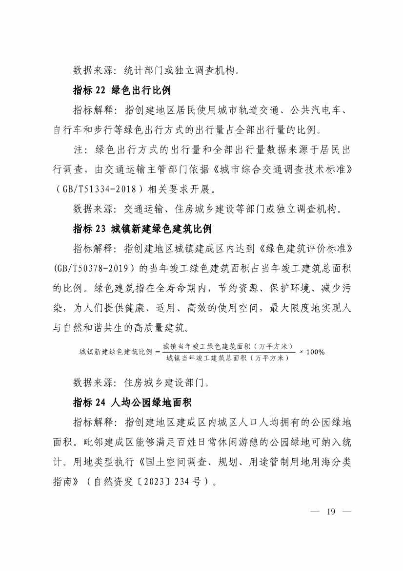
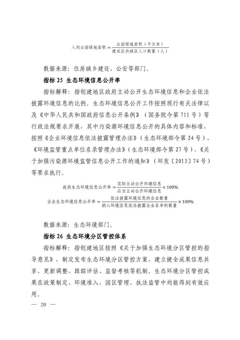
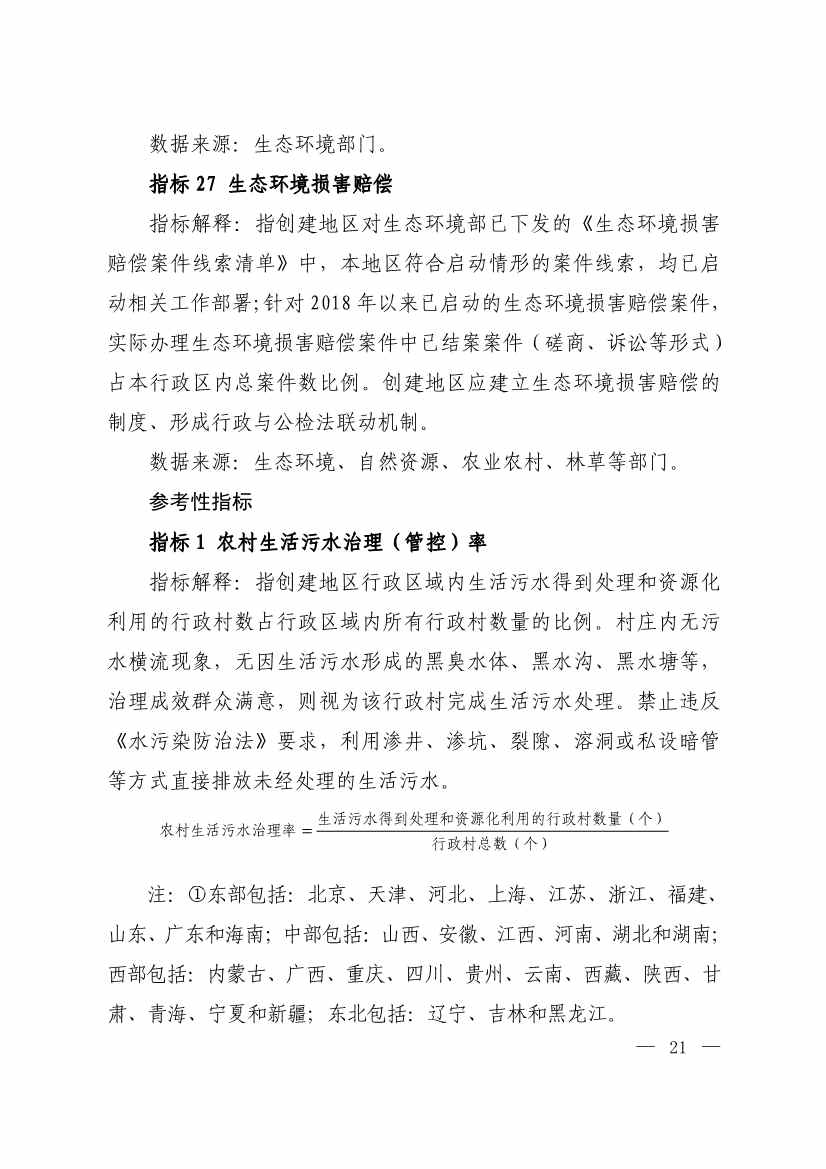
生态环境部办公厅2024年2月2日印发


















































