近日,生态环境部等部门发布关于印发《国家重点低碳技术征集推广实施方案》的通知,第五批《国家重点推广的低碳技术目录》技术推荐和征集工作同步启动,各级生态环境部门要会同本地区有关部门做好技术推荐和申报工作,中央企业的低碳技术由国务院国资委负责推荐。技术申报材料请于2024年3月25日前报送至生态环境部应对气候变化司。
《方案》提出,到2025年,通过发布第五批《国家重点推广的低碳技术目录》,推广一批先进适用、降碳效能显著的低碳技术,总结有利于低碳技术供需对接的先进经验做法,提炼可复制、可推广的技术转化示范案例,探索科学有效的低碳技术转化模式和推广路径。
到2030年,通过后续批次《国家重点推广的低碳技术目录》带动引领,逐步形成系统化、全景式的低碳技术图谱,降碳、减污、扩绿、增长协同技术路径更加清晰,相关支持政策和管理机制更加健全,低碳技术优势和产业优势逐步增强,为实现碳达峰碳中和目标和建设美丽中国提供有力支撑。
关于印发《国家重点低碳技术征集推广实施方案》的通知
各省、自治区、直辖市及新疆生产建设兵团生态环境厅(局)、科技厅(委、局)、住房城乡建设厅(委、管委、局)、交通运输厅(局、委)、农业农村(农牧)厅(局、委),工业和信息化主管部门:
为深入贯彻党的二十大精神,积极落实全国生态环境保护大会有关要求,大力支持先进适用低碳技术宣传推广应用,充分发挥低碳技术在推动实现碳达峰碳中和目标中的重要作用,生态环境部会同科技部、工业和信息化部、住房和城乡建设部、交通运输部、农业农村部制定了《国家重点低碳技术征集推广实施方案》,现印发给你们,请认真抓好落实。
第五批《国家重点推广的低碳技术目录》技术推荐和征集工作同步启动,各级生态环境部门要会同本地区有关部门做好技术推荐和申报工作,中央企业的低碳技术由国务院国资委负责推荐。技术申报材料请于2024年3月25日前报送至生态环境部应对气候变化司。
联系人和电话:邢佰英 (010)65645624
金秋实 (010)62231074-829
袁晓霞 (010)62231074-830
邮寄地址:北京市海淀区西直门北大街32号枫蓝国际中心A1005室
生态环境部办公厅
科学技术部办公厅
工业和信息化部办公厅
住房和城乡建设部办公厅
交通运输部办公厅
农业农村部办公厅
2024年2月6日
(此件社会公开)
抄送:国务院国资委办公厅。
生态环境部办公厅2024年2月18日印发
国家重点低碳技术征集推广实施方案
为深入贯彻党的二十大精神,积极落实全国生态环境保护大会有关要求,大力支持先进低碳技术宣传推广应用,加快推动发展方式绿色低碳转型,助力实现碳达峰碳中和目标,制定本方案。
一、指导思想
以习近平新时代中国特色社会主义思想为指导,全面贯彻落实党的二十大精神,深入贯彻习近平生态文明思想,立足新发展阶段,完整、准确、全面贯彻新发展理念,构建新发展格局,坚持系统观念,协同推进降碳、减污、扩绿、增长,通过征集、遴选和推广先进适用的低碳技术,全面增强低碳技术示范效应,提升产业化应用水平,引导企业探索低碳发展解决方案和绿色转型路径,加快培育低碳技术产业的竞争优势,有效促进经济社会绿色低碳转型和高质量发展,为实现国家碳达峰碳中和目标和推进美丽中国建设提供科技支撑。
二、工作原则
——系统推进、重点突破
围绕实现碳达峰碳中和目标愿景,系统推进先进适用低碳技术的征集遴选和宣传推广工作,重点关注能源、工业、建筑、交通等关键领域,聚焦源头治理、排放监测、储碳固碳等关键环节,形成以多批次发布、动态化管理、常态化推广为特征的低碳技术推广模式。
——创新驱动、需求导向
以积极应对气候变化国家战略为需求导向,遴选和推广具有降碳潜力、代表科技创新方向的示范类技术和降碳效果显著、适合规模化应用的推广类技术,充分发挥技术进步对促进经济社会低碳转型的带动效应。
——市场主导、政府引导
坚持市场作用和政府作用有机统一,重视市场在低碳技术开发与推广中所发挥的重要作用,遴选具有显著经济性和广阔市场前景的推广类低碳技术。强化政府引导,鼓励企业申报具有巨大降碳空间和投资潜力的示范类低碳技术。
——统筹部署、协同发力
加强部门协同与地方联动,在任务部署、资源配置等方面形成促进低碳技术推广应用的政策与行动合力,鼓励地方立足实际,因地制宜探索各具特色的低碳技术推广模式和成果转化有效路径。
三、主要目标
到2025年,通过发布第五批《国家重点推广的低碳技术目录》,推广一批先进适用、降碳效能显著的低碳技术,总结有利于低碳技术供需对接的先进经验做法,提炼可复制、可推广的技术转化示范案例,探索科学有效的低碳技术转化模式和推广路径。
到2030年,通过后续批次《国家重点推广的低碳技术目录》带动引领,逐步形成系统化、全景式的低碳技术图谱,降碳、减污、扩绿、增长协同技术路径更加清晰,相关支持政策和管理机制更加健全,低碳技术优势和产业优势逐步增强,为实现碳达峰碳中和目标和建设美丽中国提供有力支撑。
四、重点方向
(一)能源绿色低碳转型类
1.可再生能源开发应用技术。包括新型高效太阳能电池产业化技术(新型薄膜电池、高效太阳能电池、高效智能光伏组件),关键电池材料、核心元器件及系统集成技术,电池及其组件循环利用及无害化处置技术,高参数低成本太阳能热发电技术,分布式太阳能热电联动系统技术,智能化分布式光伏及直流并网技术,深远海大型风电场开发与设计技术,大功率风电机组关键部件设计与优化技术,大容量风电机组系统控制关键技术,生物天然气及可持续航空燃料制备技术,波浪能、潮流能、温差能开发利用技术,干热岩开发利用技术,浅层/中深层地热能供暖(制冷)系统升级技术、绿色低碳船用燃料制备技术等。
2.先进储能技术。包括储热(储冷)技术,新型大容量压缩空气储能技术,大容量超级电容储能技术,高安全、长寿命、低成本的电池储能等新型储能技术。
3.能源互联网技术。包括虚拟电厂及新能源汽车车网互动技术,先进输变电装备技术,柔性直流输电及直流电网技术,大容量高压电力电子元器件及系统集成技术,可再生能源发电功率预测及并网预测与消纳技术,复杂大电网安全稳定技术,高比例可再生能源全局协调调控技术,能源互联网信息通信技术,能源虚拟化技术,需求侧响应互动技术,多能流交换与路由技术等。
4.氢能开发利用技术。包括基于可再生能源的低成本(离网、可中断负荷)大规模制氢技术,分布式可再生能源制氢技术,工业副产氢高效提纯技术,经济安全高效的氢能储运技术,氢燃料电池开发及燃料电池分布式发电技术等。
(二)重点领域降碳类
1.工业领域降碳技术。包括工业领域电能替代技术,余能利用技术,钢铁、有色低碳冶炼与流程优化技术,石化短流程优化再造技术,石化、化工、焦化、建材等领域重点设备节能改造升级技术等。
2.建筑领域降碳技术。包括建筑设计、建造、建材及设备应用等建筑建造阶段绿色节能低碳技术,建筑运行调适、能耗及碳排放监管系统、设备维护及更新等建筑运行阶段绿色节能低碳技术,建筑拆除、回收、循环利用等建筑拆除阶段绿色节能低碳技术,建筑光伏、地热供暖制冷、空气源热泵等可再生能源利用技术等。
3.交通运输领域降碳技术。包括使用新能源和清洁能源的新型运输运载工具及关键设备研发与应用,绿色交通基础设施开发与升级改造,运输结构优化调整等相关技术。
(三)储碳固碳类
1.碳捕集利用与封存(CCUS)技术。包括全生命周期高能效、低成本CCUS技术,CCUS 与工业全流程耦合技术,应用于船舶等移动源的CCUS 技术,新型碳捕集材料与新型低能耗低成本碳捕集技术,海洋咸水封存技术,地质封存监测核查技术,高效低成本直接空气捕集二氧化碳技术与生物质结合的负碳技术等。
2.生态增汇与监测技术。包括高密度碳汇生态系统多功能适应极端事件和灾害保护技术、退化生态系统增强碳汇功能的恢复技术、脆弱区生态系统碳汇功能巩固提升技术等森林、草原、湿地、海洋等生态系统增汇技术,农作物高效光合固碳技术,生态系统碳汇监测技术,重要功能区生态系统碳汇效益监管评估技术等。
(四)数智赋能类
1.数字赋能效率提升技术。主要指以“物联网+大数据+人工智能”为依托的智慧化赋能行业效率提升技术。包括智慧化能源管理与碳排放管理技术、降碳与环境治理设备智能化运行技术、智能制造技术、数字化农业生产技术、智能交通与智慧物流技术、基于区块链的能源资产交易体系与平台关键技术、工业生产过程污染物与温室气体协同控制的模拟优化调控技术等。

2.温室气体排放智能化管理技术。主要指在温室气体重点排放单位和自愿减排项目的生产运行控制系统中,通过物联网、区块链、大数据等手段对碳排放及减排有关设备仪表运行状况和碳排放有关数据进行在线采集,实现多源数据融合、自动核算、异常数据预警,或污碳协同控制评价、气候变化综合评估、减碳绩效考评等碳管理功能的智能化管理技术。
3.数据中心降碳技术。包括促进可再生能源应用技术,高效供配电技术,智能温控/通风系统,高效制冷和冷却技术,余热回收利用技术,载频和时隙智能关断技术,智能化联动运维管理技术,以及各类可提升信息系统能源资源利用效率技术。
(五)非二氧化碳减排类
1.甲烷减排技术。包括煤炭领域甲烷减排技术,油气领域甲烷减排技术,农业畜牧业甲烷减排技术,废弃物处置领域甲烷减排技术等。
2.氢氟碳化物减排技术。包括绿色制冷剂合成与替代技术,应用绿色制冷剂的高效制冷技术,绿色冷链物流技术,绿色发泡剂替代技术,含氢氯氟烃(HCFCs)生产线改造技术及回收、捕获和转化技术,氢氟碳化物(HFCs)回收、捕获和转化技术等。
3.氧化亚氮减排技术。包括化工副产氧化亚氮减排技术,农业高效施肥、精准施肥技术,秸秆还田方式优化技术,农田氮肥深施技术,氧化亚氮捕集、治理和利用技术,微生物介导氧化亚氮减排技术,污水处理过程氧化亚氮减排技术等。
4.其他温室气体减排技术。包括六氟化硫(SF6)、全氟碳化物(PFCs)、三氟化氮(NF3)及其他温室气体减排技术等。
五、保障措施
(一)加强组织实施
生态环境部按年度组织开展《国家重点推广的低碳技术目录》(包括示范类和推广类技术)的征集、筛选和评估工作。各地区生态环境部门要按照要求积极开展低碳技术的推荐、申报和推广工作。生态环境部汇总各地区及中央企业低碳技术申报清单后,组织相关部门推荐专家进行初审,确保项目符合相关要求。在初审基础上,生态环境部会同有关部门组织专家开展复审,并将评审结果在公开平台征求社会意见,根据反馈意见确定结果,并按照程序公开发布。鼓励地方生态环境部门组织编制本地区低碳技术目录。
(二)完善管理机制
研究编制《国家重点推广的低碳技术目录》评选工作方案,会同相关部门建立低碳技术专家库,不断优化技术征集、量化评估、专家遴选和评审工作机制,完善低碳技术评价指标体系,确保评选流程公开透明。探索建立低碳技术碳减排量评估与绩效评价方法,按照可量化、可核验原则,规范化评估申报技术的气候效益、环境效益和经济效益。建立低碳技术信息库,加强动态管理,跟踪更新已发布的低碳技术。推动重点领域低碳技术标准制修订工作,研究构建污碳协同控制相关标准,不断完善生态环境标准体系。
(三)创新技术推广
鼓励生态文明建设示范区(生态工业园区)、近零碳排放区示范工程、低碳工业园区、减污降碳协同创新试点地区、低碳城市、无废城市等广泛应用目录内的低碳技术。组织“低碳技术进园区”系列活动,提供低碳技术供需对接方案,探索“园区—企业”双向互动的低碳技术转化应用模式。积极发挥国家生态环境科技成果转化综合服务平台作用,采用线上线下联动形式支持技术推广,协同推动绿色低碳技术成果转化与产业化。建立低碳技术推广效果跟踪反馈机制,择优筛选低碳技术成果转化案例,增强低碳技术示范效应。支持中央企业组织开展各类低碳技术成果推介活动,促进供需深度对接。各级生态环境部门与科研机构、企业加强工作协同,探索实施低碳技术推广多方联动机制,为低碳技术成果转化应用找出口、通路径,因地制宜开展系统性、区域性低碳技术集成应用示范。
(四)强化政策支持
加强生态环境科技规划和政策机制保障,提升对低碳技术创新和成果转化的支持力度。鼓励目录内低碳技术提出温室气体自愿减排项目方法学建议,支持低碳技术应用项目依据生态环境部发布的方法学参与全国温室气体自愿减排交易市场。鼓励企业在清洁生产审核和技术改造中使用目录内的低碳技术,鼓励目录内低碳技术应用单位申报生态环保金融支持项目和中央生态环境资金项目。鼓励银行机构按照市场化法治化原则加大对采用目录内低碳技术进行升级改造项目的支持力度,支持符合条件的企业发行债券直接融资用于低碳技术研发应用。加强气候投融资对低碳技术支持力度,鼓励气候投融资试点地方将低碳技术应用项目纳入气候投融资项目库,探索金融支持低碳技术应用推广的实现路径。
(五)扩大宣传交流
持续做好“全国低碳日”低碳技术展览和线上线下宣传活动,促进低碳技术交流推广,增强全社会对低碳技术的了解和认知。各级生态环境部门要积极开展低碳技术宣传展示活动,及时总结各地区低碳技术推广有效模式,宣传低碳技术推广先进经验做法,择优报送典型案例。加强低碳技术创新成果的国际宣传力度,借助联合国气候大会宣传推介我国低碳技术示范案例,讲好科技助力应对气候变化“中国故事”。深化低碳技术国际经验交流与合作,推进低碳技术在应对气候变化南南合作、绿色“一带一路”建设中的宣传与应用。
附件:1.国家重点推广的低碳技术申报表
2.申报表填写说明
附件1


附件2
申报表填写说明
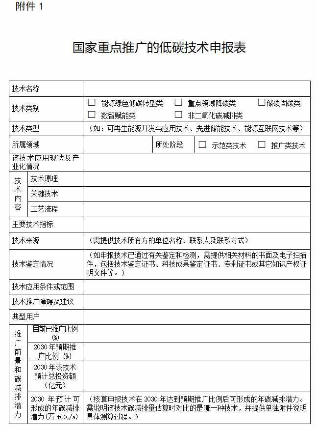
一、所属领域
指申报技术具体所属的行业领域。如电力、热力等能源领域,钢铁、有色、建材、石化、化工、纺织、食品、造纸、机械、家电等工业领域,城乡建设领域,交通运输领域,农业生产领域,废弃物处理领域等。
二、所处阶段
根据申报技术在生命周期内发展阶段的不同,分为示范技术和推广技术两种。示范类技术指该技术处于产业化应用的初期,技术的产业化推广路径尚不非常清晰,工程经济性指标尚不理想,但该项技术在应用案例中已充分表现出能够为所在行业带来积极的变革性影响,可在国际上具有领先优势的前瞻性和引领性的一类技术。推广类技术指该技术处于产业化应用的中期,技术的产业化路径清晰,工程经济性指标优异,应用场景明确,具备大规模商业化推广应用条件但暂时未被行业和社会所了解的一类技术。
三、该技术应用现状及产业化情况
指该技术目前在业内推广应用及产业化情况。
四、技术内容
需提供所申报低碳技术的原理、关键技术、工艺流程等内容,包括工艺流程图或主要设备工作原理图及结构图;可单独附件说明所申报低碳技术的技术经济效益、环境效益、社会效益等内容。
五、技术来源
需提供技术所有方的单位名称、联系人及联系方式。
六、技术鉴定情况
如申报技术已通过有关鉴定和检测,需提供相关材料的书面及电子扫描件,包括技术鉴定证书、科技成果鉴定证书、专利证书或其它知识产权证明文件等。
七、技术应用条件或范围
指申报技术的具体应用条件或适用范围。
八、技术推广障碍及建议
指申报技术在市场推广过程中遇到的困难和障碍,以及技术申报单位对推广该项技术的积极建议。
九、目前已推广比例及预期推广比例
目前已推广比例是指截至通知下发时申报技术在全国已经推广的比例;预期推广比例指到2030年可在全国推广应用达到的比例。
十、碳减排量估算
碳减排量是指低碳技术在达到预期推广比例时,每年避免或减少排放的温室气体总量(折算CO2当量)。申报企业需单独附件说明该项技术的碳减排量核算过程。温室气体减排量的核算方法,应参照国家已出台的温室气体排放核算方法进行核算。电网碳排放因子按2022年度全国电网平均排放因子0.5703t CO2/MWh计算。
十一、2030年预期可形成的碳减排潜力
指申报技术在2030年达到预期推广比例后可形成的年碳减排潜力。需说明该技术碳减排量估算时对比的是哪一种技术,并单独附件提供具体测算过程。
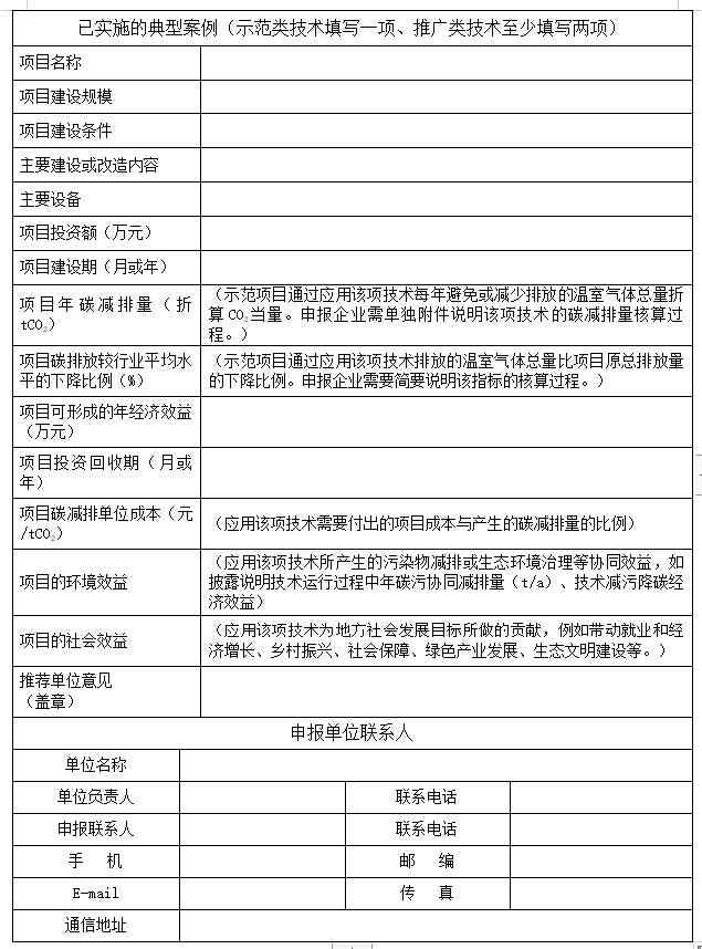
十二、已实施的典型案例
需列举申报技术目前已实施的典型的、有代表性的案例。对于技改类项目,“项目碳减排单位成本”是指典型案例项目的技改投资额与项目使用期内可形成的碳减排量的比值;对于新建类项目,“项目碳减排单位成本”是指采用该低碳技术与传统技术相比的增量投资额与项目使用期内可形成的碳减排量的比值。
十三、推荐单位意见
推荐单位意见指各地方生态环境主管部门、国务院国资委、各行业协会及科研院所等对所申报的技术出具的推荐意见,并加盖公章。