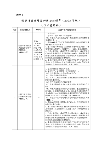
陕西省生态环境厅发布《陕西省重点管控新污染物清单(2023年版)》(征求意见稿),将全氟辛基磺酸及其盐类和全氟辛基磺酰氟(PFOS 类)等15大类新污染物列入重点管控清单,详情如下:
陕西省生态环境厅关于公开征求 《陕西省重点管控新污染物清单(2023年版)》(征求意见稿)意见的公告
根据《陕西省新污染物治理工作方案》(陕政办函〔2022〕162号)关于2023年发布《陕西省重点管控新污染物清单》的目标要求,陕西省生态环境厅拟定了《陕西省重点管控新污染物清单(2023年版)》(征求意见稿),现向社会公开征求意见,欢迎社会各界提出意见建议。
公开征集意见时间为:2023年11月13日至11月27日。
意见反馈渠道如下:
1.电子邮箱:hbtgtc@shaanxi.gov.cn
2.通讯地址:西安市新城区省政府大楼11层固管处(请在信封上注明“意见征集”字样)

3.传真:029-63916300
附件:1.《陕西省重点管控新污染物清单(2023年版)》(征求意见稿)





