朝阳市生态环境局等17部门联合发布《朝阳市深入打好重污染天气消除、臭氧污染防治和柴油货车污染治理攻坚战新突破三年行动方案》,促进产业绿色转型升级,坚决遏制高耗能、高排放、低水平项目盲目发展,开展传统产业集群和工业园区升级改造。推动能源清洁低碳转型,开展散煤清洁化替代和供热管网覆盖范围内燃煤锅炉关停整合。构建绿色交通运输体系,坚持“车、油、路、企”统筹,以柴油货车和非道路移动机械为监管重点,聚焦煤炭、焦炭、矿石等大宗物料运输通道,坚持源头防控、过程防控和协同防控,加快推进“公转铁”,提高机动车和非道路移动机械绿色低碳水平。聚焦挥发性有机物(VOCs)、氮氧化物(NOx)等多污染物协同减排。以化工、涂装、制药、包装印刷和油品储运销等为重点,加强VOCs源头、无组织、末端全流程治理。高质量完成钢铁行业超低排放改造,推动玻璃、矿物棉、铸造、石灰、电石等行业深度治理。
朝阳市深入打好重污染天气消除、臭氧污染防治和柴油货车污染治理攻坚战新突破三年行动方案
为贯彻落实省生态环境厅等18个部门《辽宁省深入打好重污染天气消除、臭氧污染防治和柴油货车污染治理攻坚战新突破三年行动方案》和省、市实施全面振兴新突破三年行动有关要求,持续降低细颗粒物(PM2.5)浓度,有效遏制臭氧污染增长趋势,努力消除秋冬季重污染天气,以高水平保护助力高质量发展,为美丽朝阳建设奠定基础,制定本方案。
一、总体要求
(一)指导思想
以习近平新时代中国特色社会主义思想为指导,全面落实习近平生态文明思想,坚持以人民为中心的发展思想,坚持稳中求进工作总基调,以改善空气质量为核心,加强PM2.5与臭氧污染协同控制,全力解决群众关心的大气污染突出问题,让人民群众享受到更多的蓝天。
(二)基本原则
坚持精准治污、科学治污和依法治污。秋冬季聚焦PM2.5和重污染天气、夏季(5月至9月)聚焦臭氧、全年紧抓柴油货车开展攻坚;以凌源市、朝阳县、建平县、双塔区和龙城区为重点地区,以主城区为重点区域;科学确定攻坚问题、对象、时间、措施,严格依法治理、依法监管,反对“一刀切”“运动式”攻坚。
坚持优化结构、标本兼治。大力推进产业、能源、运输结构优化调整,提升工业、运输等领域清洁低碳水平,持续推进重点行业深度治理。完善应对机制,精准有效应对重污染天气。
坚持系统观念、协同增效。突出综合治理、系统治理、源头治理,统筹大气污染防治和温室气体减排,促进减污降碳协同增效,强化多污染物协同减排,加强区域协同治理、联防联控。
坚持部门协作、压实责任。明确责任分工、强化部门协作,开展联合执法,形成治污合力。加强异地帮扶,层层压实责任,严格监督考核。
(三)主要目标
到2025年,全市重度及以上污染天气基本消除;PM2.5与臭氧协同治理取得积极成效,臭氧浓度增长趋势得到有效遏制;柴油货车污染治理水平显著提高,移动源大气主要污染物排放总量明显下降。全市PM2.5、优良天数比率和重污染天数比率达到考核要求。
二、主要任务
统筹大气污染防治与“双碳”目标要求,将打好重污染天气消除、臭氧污染防治和柴油货车污染治理三个标志性战役任务措施与降碳措施一体谋划、一体推进,优化调整产业、能源、运输结构,从源头减少大气污染物和碳排放,推进绿色低碳发展实现新突破。促进产业绿色转型升级,坚决遏制高耗能、高排放、低水平项目盲目发展,开展传统产业集群和工业园区升级改造。推动能源清洁低碳转型,开展散煤清洁化替代和供热管网覆盖范围内燃煤锅炉关停整合。构建绿色交通运输体系,坚持“车、油、路、企”统筹,以柴油货车和非道路移动机械为监管重点,聚焦煤炭、焦炭、矿石等大宗物料运输通道,坚持源头防控、过程防控和协同防控,加快推进“公转铁”,提高机动车和非道路移动机械绿色低碳水平。聚焦挥发性有机物(VOCs)、氮氧化物(NOx)等多污染物协同减排。以化工、涂装、制药、包装印刷和油品储运销等为重点,加强VOCs源头、无组织、末端全流程治理。高质量完成钢铁行业超低排放改造,推动玻璃、矿物棉、铸造、石灰、电石等行业深度治理。严把治理工程质量,多措并举治理低价中标乱象。统筹做好大气污染防治过程中安全防范工作。
三、保障措施
(一)加强组织领导
各县(市)区要把深入打好重污染天气消除、臭氧污染防治和柴油货车污染治理攻坚战新突破放在重要位置,作为深入打好污染防治攻坚战的关键举措,按照“十四五”空气质量改善目标任务,制定符合实际、切实可行的时间表、路线图、施工图,明确职责分工,分解各年度任务,建立重大工程清单,积极争取省级及以上补助资金,加大本级财政支持力度,确保各项任务措施落到实处。各部门加强协调,建立联动机制,各司其职、各负其责、密切配合,及时协调解决推进过程中出现的困难和问题。
(二)强化联防联控
按照统一规划、统一标准、统一监测、统一污染防治措施的要求,强化区域大气污染联防联控。与锦州市、阜新市、葫芦岛市等地联动开展辽西区域大气污染联防联控。建立完善市、县两级重污染天气应对预案体系,修订完善重污染天气预警、启动、响应、解除工作流程。规范重点行业企业绩效分级,推进重点行业企业提升绩效水平,强化应急减排清单标准化管理,精准实施管控措施。加强部门联合协作,围绕标志性战役任务措施,精准、高效开展环境监督执法,在油品、煤炭质量、含VOCs产品质量、柴油车尾气排放等领域实施多部门联合整治工作。
(三)加强能力建设
强化科技支撑,开展PM2.5和臭氧协同防控研究。加强监测能力建设,不断完善PM2.5和臭氧协同治理监测网络,推动构建“天地空”一体化监测体系。加强污染源监测监控,推进大气环境重点排污单位依法安装自动监测设备,并联网稳定运行。建立市级异地交叉监督帮扶工作体系,指导基层提升监管水平。持续开展环保信用评价。
(四)强化监督考核。
定期调度各县(市)区工作任务和重大工程进展情况,通报空气质量状况,将标志性战役年度和终期有关目标完成情况作为全市深入打好污染防治攻坚战成效考核的重要内容。强化目标任务落实,对有关落实情况开展联合督导检查,对未完成目标任务的地区依法依规实行通报批评和约谈问责。
朝阳市重污染天气消除攻坚新突破三年行动方案
一、攻坚目标
到2025年,基本消除重度及以上污染天气,全市重度及以上污染天数比率控制在0.65%以内。
二、大气减污降碳协同增效行动
推动产业结构和布局优化调整。坚决遏制高耗能、高排放、低水平(以下简称“两高一低”)项目盲目发展,坚决叫停不符合要求的“两高一低”项目,以钢铁、水泥、有色等行业为重点,实施重点工程能耗强度、污染物排放总量控制,推动在建和拟建“两高一低”项目能效、环保水平提升。依法依规压减过剩产能和淘汰落后产能。持续推动常态化水泥错峰生产。推行钢铁、焦化、烧结一体化布局,鼓励长流程炼钢转型为电炉短流程炼钢,推进钢铁企业兼并重组,提升产能集中度。(市发展改革委、市工业和信息化局、市生态环境局等按职责分工负责,各县市区人民政府负责落实。以下各项任务均需各县市区人民政府负责落实,不再一一列出)
推动能源绿色低碳转型。坚持先立后破,严格控制煤炭消费增长。有序推动煤炭减量替代,推进煤炭向清洁燃料、优质原料和高质材料转变。按照“以气定改”原则有序推进工业燃煤天然气替代。到2025年,全市清洁能源发电总装机突破800万千瓦时,非化石能源装机占比超过80%,非化石能源消费比重达到20%左右。(市发展改革委、市工业和信息化局、市生态环境局等按职责分工负责)
开展产业集群和工业园区升级改造。推进绿色产业集群和工业园区的创建,全面推动冶金、化工、炭素、家具、皮革、制鞋、陶瓷、玻璃纤维等传统产业集群和工业园区排查整治,从生产工艺、产品质量、产能规模、能耗水平、燃料类型、原辅材料替代、污染治理和区域环境综合整治等方面明确升级改造标准,建立清单开展绿色升级改造,淘汰关停一批、搬迁入园一批、就地改造一批、做优做强一批,切实提升产业发展质量和环保治理水平。完善动态管理机制,严防“散乱污”企业反弹。(市生态环境局、市发展改革委、市工业和信息化局等按职责分工负责)
三、清洁取暖攻坚行动
加大燃煤锅炉淘汰力度。整合供热资源,加快供热区域热网互联互通,充分释放大型煤电机组、工业余热等供热能力,有序扩大集中供热范围,大力推进供热管网覆盖范围内燃煤锅炉关停整合。已完成淘汰的燃煤锅炉依法注销相关手续。到2025年,城市建成区35蒸吨/小时及以下的燃煤锅炉全部淘汰。(市住房和城乡建设局、市市场监管局、市生态环境局等按职责分工负责)
因地制宜稳妥实施散煤清洁能源替代。2023年,中央大
气污染防治专项资金支持的散煤治理项目全部完工并实现稳定运行,双塔区、龙城区和朝阳县进一步排查主城区(含城中村、城乡结合部)散煤治理情况,按照宜电则电、宜气则气、宜煤则煤的原则,科学规划制定散煤清洁能源替代治理方案,落实治理计划至街道(镇)、社区(村)。2024年,主城区基本实现清洁取暖。全力做好清洁取暖天然气、电力等能源保障工作,油气、电网、发电等国有企业要切实担负起社会责任,加大基础设施投入,确保能源安全稳定供应。依法将整体完成清洁取暖改造并稳定运行的区域划入高污染燃料禁燃区,强化服务管理、完善清洁取暖长效机制、防止散煤复烧。严格执行销售煤炭质量标准,严厉打击劣质煤销售,每年定期开展散煤经销点监督检查,禁燃区内散煤销售网点全部取缔。(市发展改革委、市财政局、市生态环境局、市住房和城乡建设局、市市场监管局、市城管综合执法局、朝阳供电公司等按职责分工负责)
四、大气面源治理提升行动
提高秸秆综合利用水平。坚持“农用优先、就地就近”原则,以秸秆集约化、产业化、高值化为重点,全面推进秸秆“五化”利用。按照全省统一部署,推动秸秆综合利用重点县创建,培育壮大秸秆利用市场主体,完善收储运体系,建立秸秆资源台账,健全秸秆综合利用监测评价体系,强化科技服务保障。提前谋划秸秆离、还田工作,建立秸秆离、还田管理台账,明确区域和时限。(市农业农村局牵头负责)
加强秸秆禁烧管控。压实秸秆四级网格监管责任,紧盯收工时、上半夜、雨雪前、播种前及锅炉集中启炉等重要时间节点,制定专项工作方案,科学有序疏导。及时对国家、省反馈的卫星遥感火点开展现场核实,并充分利用高清视频监控、无人机等先进技术,强化不利气象条件下的监管执法。对秸秆焚烧问题突出诱发重污染天气的,严肃追责问责。(市生态环境局牵头负责)
持续强化扬尘污染治理。加强施工扬尘精细化管控,2023年12月底前建立施工工地管理台账并动态更新,督促施工工地严格落实“六个百分百”要求,强化土石方作业洒水抑尘,加强渣土车密闭,增加作业车辆和机械冲洗次数,防止带泥行驶。强化道路扬尘综合整治,持续推进道路清扫保洁机械化作业,完善抑尘车、洒水车、清扫车等扬尘污染防治设施,推进吸尘式机械化湿式清扫作业,加大城市外环路、城市出入口、城乡结合部、施工工地等城乡重要路段冲洗保洁力度。对城市公共区域、临时闲置土地、城区道路两侧开展裸露土地排查,2023年12月底前建立管理台账并动态更新,对排查发现的裸露土地限期完成硬化和绿化。加强砂石场、建筑垃圾等堆场扬尘管控。加大执法监管力度,定期开展建筑施工工地、渣土等散料运输车辆密闭措施、裸露土地覆盖等多部门联合执法检查,冬、春季分别开展建筑工地全覆盖检查。(市住房城乡建设局、市交通运输局、市生态环境局、市城管综合执法局、市水务局按职责分工负责)
五、重污染天气联合应对行动
加强重污染天气应对能力建设。进一步完善空气质量预报体系,不断强化市级空气质量预测预报能力建设,逐步提高未来7—10天区域污染过程预报准确率。深入排查分析重污染天气成因与来源,及时开展重污染天气应急响应效果评估,系统总结监测预报、预警响应、措施落实等各环节执行情况和成效,查找薄弱环节,不断完善相关工作机制。加强环境气象数值预报模式研发,提高重污染天气过程客观化气象预报产品准确率及应用。开展大气污染物和温室气体排放融合清单编制工作。逐步完善市本级的颗粒物和挥发性有机物组分监测网络。按照全省统一部署,进一步优化省控空气质量监测点位,组织具备条件的重点乡镇开展空气质量监测,在污染严重乡镇增设小微站,开展大气气溶胶卫星遥感监测。(市生态环境局、市气象局等按职责分工负责)

完善重污染天气应急预案。按照国家、省相关要求,优化重污染天气预警启动标准,及时修订市、县重污染天气应急预案,进一步明确各级政府部门职责分工,推动重点行业企业的绩效定级。通过开展污染行为特别管控等方式,对预测将要出现的中度、轻度污染过程和特征污染物开展积极应对。(市生态环境局牵头负责)
强化应急减排措施清单化管理。严格按照相关技术指南有关要求,每年8月底前完成应急减排措施清单修订,做到涉气企业全覆盖。工业源应急减排措施应落实到具体生产线、生产环节、生产设施,做到可操作、可监测、可核查,工业余热供暖和协同处置企业应严格执行按需定产。将特殊时段禁止或限制污染物排放要求依法纳入排污许可证。(市生态环境局牵头负责)
加大地方财政预算投入。加大地方财政对重污染天气消除攻坚战相关工作的资金投入力度,将重污染天气应对能力建设、重污染天气应急预案修编、重污染天气应急减排措施清单编制、重污染天气应急减排企业绩效评级等相关经费列入本级财政预算,提供必要的经费保障。(市财政局牵头负责)
六、强化监管执法攻坚行动
严格日常监管执法。建立联合执法信息共享机制,开展大气污染专项治理和联合执法。在锅炉炉窑综合治理、煤炭质量、柴油车(机)、油品质量、扬尘管控等领域实施多部门联合执法,严厉打击违法排污行为。加强执法监测联动,重点查处无证排污或不按证排污、旁路偷排、未安装或不正常运行治污设施、超标排放、弄虚作假等行为。督促相关问题整改到位,并举一反三加强监管。违法情节严重的,作为典型案例公开曝光。(市生态环境局、市住房和城乡建设局、市公安局、市市场监管局等按职责分工负责)
强化重污染天气应对监管执法。严格落实企业重污染减排措施,加大减排措施落实情况的监督检查力度,充分运用污染源自动监控、网格化监管平台、工业用电量分析、车流量等手段,强化数据分析技术应用,提升监管效能,督促重污染应急减排责任落实。重污染应急减排措施落实不到位的,对相关企业依法处罚,并按规定下调绩效分级。(市生态环境局牵头负责)
附表:重污染天气消除攻坚战重点任务职责分工








朝阳市臭氧污染防治攻坚三年新突破行动方案
一、攻坚目标
到2025年,细颗粒物(PM2.5)和臭氧(O3)协同控制取得积极成效,全市臭氧浓度增长趋势得到有效遏制,VOCs和NOx重点工程减排量达到3211吨和1297吨以上。
二、含挥发性有机物原辅材料源头替代行动
加快实施低VOCs含量原辅材料替代。深入排查使用涂料、油墨、胶粘剂、清洗剂等原辅材料企业,摸清涉VOCs产品类型、涉VOCs原辅材料使用比例和使用量,建立管理台账,对溶剂型涂料、油墨、胶粘剂、清洗剂使用企业制定低VOCs含量原辅材料替代计划。推进汽车整车制造(底漆、中涂、色漆)、木质家具、汽车零部件、工程机械、钢结构、船舶制造行业企业采取低VOCs含量原辅材料替代,国有企业应在技术成熟的工艺环节对标环保绩效B级及以上或绩效引领指标要求实施低VOCs含量原辅材料替代。在房屋建筑和市政工程中,全面推广使用低VOCs含量涂料和胶粘剂。(市生态环境局、市工业和信息化局、市住房和城乡建设局、市城管综合执法局、市市场监管局等按职责分工负责,各县市区人民政府负责落实。以下各项任务均需各县市区人民政府负责落实,不再一一列出)
开展含VOCs原辅材料达标情况联合检查。建立多部门联合执法机制,督促辖区内企业严格执行涂料、油墨、胶粘剂、清洗剂VOCs含量限值标准。定期对相关产品生产、销售、使用环节VOCs含量限值执行情况进行监督检查。建立含VOCs产品使用企业清单,每年5月至9月至少开展一次覆盖20%使用企业的抽检,曝光不合格产品并追溯其生产、销售、进口、使用企业,依法追究责任。(市市场监管局、市生态环境局、市住房和城乡建设局、市城管综合执法局等按职责分工负责)
三、挥发性有机物污染治理达标行动
实施低效治理设施清理整治行动。以化工、工业涂装、医药、农药、包装印刷和油品储运销为重点行业,全面梳理挥发性有机物治理台帐,分析治理技术、处理能力与VOCs废气排放特征、组分等匹配性,推进采用单一低温等离子、光氧化、光催化、以及非水溶性VOCs废气采用喷淋吸收等治理技术且无法稳定达标的企业,对照标准和规范要求开展深度治理,严把工程质量,确保达标排放。建立动态清理机制,定期开展抽查,发现一例、整改一例。确需一定整改周期的,最迟在相关设备下次停车(工)大修期间完成整治。鼓励环境绩效水平高、管理规范的企业申请环保绩效A、B级企业。(市生态环境局牵头负责)
强化VOCs无组织排放整治。全面排查含VOCs物料储存(含VOCs的原辅材料、产品、废料以及有机聚合物材料等)、转移和输送、设备与管线组件、敞开液面以及工艺过程等环节无组织排放情况,将无法稳定达标的企业纳入综合整治清单;抽测检查有机化学原料生产(包括溶剂)、焦化、液化品(油品)、化学原料药生产及存储等载有气态、液态VOCs物料的设备与管线组件密封点1000个及以上的企业泄漏检测与修复(LDAR)实施情况,严厉打击LDAR检测数据弄虚作假行为。推动焦化、制药、农药行业开展储罐配件失效、装载和污水处理密闭收集效果差、装置区废水预处理池和废水储罐废气未收集、LDAR不符合标准规范等问题治理;推动焦化行业开展酚氰废水处理未密闭、煤气管线及焦炉等装置泄漏等问题治理;推动工业涂装、包装印刷等行业开展集气罩收集效果差、含VOCs原辅材料和废料储存环节无组织排放等问题治理。(市生态环境局牵头负责)
加强非正常工况废气排放管控。督促化工企业每年3月底前报告开停车、检维修计划,及时上报突发或临时任务,制定并严格执行非正常工况VOCs管控规程。推进火炬、煤气放散管按要求安装引燃设施,配套建设燃烧温度监控、废气流量计、助燃气体流量计等,排放废气热值达不到要求时应及时补充助燃气体。监督排查企业在开停工、检维修期间实行退料、清洗、吹扫等作业密闭操作,分类收集处置不能冷凝收集的废气。(市生态环境局牵头负责)
推进化工园区和VOCs产业集群治理提升。全面排查使用溶剂型涂料、油墨、胶粘剂、清洗剂以及化纤、橡胶制品、使用再生塑料或含涂装工序的塑料制品等涉及有机化工生产的产业集群,研究制定治理提升计划,确定减排路径,统一治理标准和时限。因地制宜规划建设“绿岛”设施,同一类别工业涂装企业聚集的园区和集群,推进建设集中涂装中心;对活性炭吸附剂使用情况开展摸底调查,活性炭吸附剂使用量大的地区,推进建设吸附剂集中再生中心,同步完善吸附剂规范采购、统一收集、集中再生的管理体系;同类型有机溶剂使用量较大的园区和集群,推进建设有机溶剂集中回收中心;钣喷产业聚集区域,要推进建设钣喷共享中心,配套建设适宜高效VOCs治理设施,钣喷共享中心辐射服务范围内逐步取消使用溶剂型涂料的钣喷车间。(市生态环境局牵头,相关部门参与)
推进油品VOCs综合管控。每年至少开展一次储运销环节油气回收系统专项检查工作,确保达标排放;严厉查处在卸油、发油、运输、停泊过程中破坏汽车罐车密闭性的行为,探索汽车罐车密封性能年度检测纳入排放定期检验试点。推进储油库和年销售5000吨及以上加油站于2024年6月底前完成油气回收和在线监测系统安装,自行组织验收,确保建成后达到安全、环保、计量等各项标准要求,验收合格后与生态环境部门联网。(市生态环境局、市交通运输局、市市场监管局、市商务局、市公安局按职责分工负责)
四、氮氧化物污染治理提升行动
推进重点行业超低排放改造。推动凌源钢铁集团有限责任公司、鞍钢集团朝阳钢铁有限公司、朝阳明鑫铸造有限公司3家长流程钢铁企业及独立球团、具备钢铁工序的铁合金企业、其他炼铁企业按要求完成超低排放改造。2025年10月底前,65蒸吨/小时以上燃煤锅炉(含电力)全面完成超低排放改造,鼓励水泥、焦化行业探索开展超低排放改造。(市生态环境局、市发展改革委、市住房和城乡建设局等按职责分工负责)
实施锅炉和炉窑提标改造。对锅炉和炉窑脱硫、脱硝、除尘等治理设施工艺类型、处理能力、建设运行情况、副产物产生及处置情况开展全面排查,重点关注除尘脱硫一体化、简易碱法脱硫、简易氨法脱硫脱硝、湿法脱硝、微生物法脱硝等治理工艺,对无法稳定达标的,按照“淘汰一批、替代一批、治理一批”的原则分类整治。生物质锅炉应采用专用锅炉并配套布袋等高效除尘设施,氮氧化物排放难以达标的应配套高效脱硝设施,禁止掺烧煤炭、垃圾等其他物料。燃气锅炉应实施低氮燃烧改造,对低氮燃烧器、烟气再循环系统、分级燃烧系统、燃料及风量调配系统等关键部件要严把质量关,确保低氮燃烧系统稳定运行。推动燃气锅炉取消烟气再循环系统开关阀,确有必要保留的,可通过设置电动阀、气动阀或铅封等方式加强监管。推动玻璃、矿物棉、铸造、石灰、电石、有色、砖瓦、碳素等行业炉窑综合治理,加强有组织、无组织排放管控,确保达标排放。(市生态环境局牵头,相关部门参与)
五、臭氧精准防控体系构建行动
完善监测体系。开展大气环境非甲烷总烃监测和VOCs组分监测;按照全省统一部署,适时开展光化学监测网、光化学产物和衍生物观测等能力建设;鼓励有条件的地区探索开展垂直方向上的臭氧浓度和气象综合观测;涉VOCs重点工业园区、产业集群和企业要加强环境VOCs监测。(市生态环境局牵头负责)
强化科技支撑。依据我市前期VOCs臭氧来源解析研究成果,强化重点领域、重点行业挥发性有机物管控,具备条件的地区可试点开展高活性VOCs特征污染物的网格化分析及重点企业VOCs源谱分析,加强高活性VOCs组分物质减排。建立工业源VOCs组分清单和农业源、生活源排放清单,完善并进行动态更新,力争形成污染动态溯源能力。加快适用于中小型企业低浓度、大风量废气的高效VOCs治理技术,以及低温脱硝、氨逃逸精准调控等技术和装备研发和推广。研究分类型工业炉窑清洁能源替代和末端治理路径。(市生态环境局、市科技局按职责分工负责)
开展夏季臭氧污染区域联防联控。着力提升臭氧污染预报水平和臭氧污染过程分析诊断能力,探索研究以臭氧为主要对象的污染天气应对机制,科学确定污染预警标准和特别管控措施,及时开展臭氧污染特别管控。开展生产季节性调控,鼓励引导企业在污染天气妥善安排生产计划,在夏季减少开停车、放空、开釜等操作,加强设备维护,增加泄漏检测与修复频次。鼓励企业和市政工程对涉VOCs排放施工实施精细化管理,防腐、防水、防锈等涂装作业,大中型装修、建筑墙体涂刷、外立面改造,道路公路划线、沥青铺设等避开易发臭氧污染时段。鼓励油品经销企业制定促销优惠政策,在特别管控期间引导公众夜间错峰加油,在确保安全的前提下,城市、县城建成区油品经销企业在特别管控期间实施夜间卸油。(市生态环境局牵头,市工业和信息化局、市公安局、市住房和城乡建设局、市城管综合执法局、市交通运输局、市气象局等参与)
六、污染源监管能力提升行动
加强监测监控能力建设。扩大工业污染源自动监控范围,依法依规将VOCs和NOx排放量大的企业纳入环境监管重点单位名录,覆盖率不低于工业源VOCs和NOx排放量的65%。重点排污单位依法安装自动监测设备,并与生态环境部门联网。相关企业要加强自动监测设备日常巡检和维护保养,自动监测设备数采仪采集现场监测仪器的原始数据包不得经过任何软件或中间件转发,应直接到达核心软件配发的通讯服务器。推动企业安装间接反映排放状况的工况监控、用电(用能)监控、视频监控等设备。积极包装申报储备项目,争取上级专项资金支持,并加大本级财政资金投入力度,不断强化挥发性有机物监测执法能力建设,市、县两级生态环境部门配齐便携式VOCs检测仪。(市生态环境局、市财政局按职责分工负责)
强化治理设施运维监管。VOCs收集治理设施应较生产设备“先启后停”。治理设施吸附剂、吸收剂、催化剂等应按设计规范要求定期更换和利用处置。坚决查处脱硝设施擅自停喷氨水、尿素等还原剂的行为;禁止过度喷氨,废气排放口氨逃逸浓度原则上控制在8毫克/立方米以下。加强旁路监管,非必要旁路应取缔;确需保留的应急类旁路,企业应向当地生态环境部门报备,在非紧急情况下保持关闭并加强监管。(市生态环境局牵头负责)
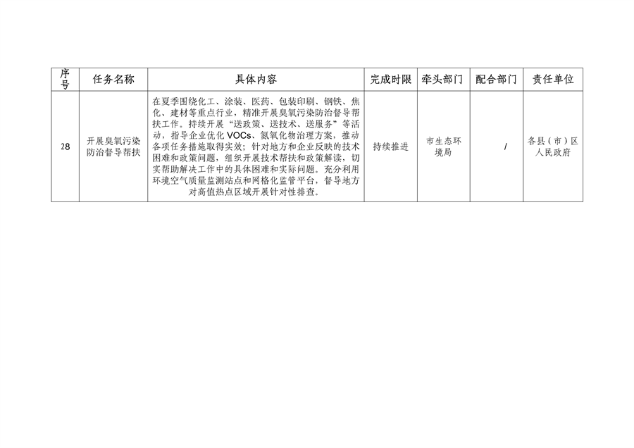
开展臭氧污染防治督导帮扶。在夏季围绕化工、涂装、医药、包装印刷、钢铁、焦化、建材等重点行业,精准开展臭氧污染防治督导帮扶工作。持续开展“送政策、送技术、送服务”等活动,指导企业优化VOCs、氮氧化物治理方案,推动各项任务措施取得实效;针对地方和企业反映的技术困难和政策问题,组织开展技术帮扶和政策解读,切实帮助解决工作中的具体困难和实际问题。充分利用环境空气质量监测站点和网格化监管平台,督导地方对高值热点区域开展针对性排查。(市生态环境局牵头负责)
附表:1.65蒸吨/小时(45.5MW) 以上燃煤锅炉淘汰及
超低排放改造计划

2.臭氧污染防治攻坚战重点任务职责分工













朝阳市柴油货车污染治理攻坚新突破三年行动方案
一、攻坚目标
到2025年,运输结构、车船结构清洁低碳程度明显提高,燃油质量持续改善,机动车船、工程机械超标冒黑烟现象基本消除,柴油货车排放检测合格率超过90%,柴油货车氮氧化物排放量下降12%,新能源和国六排放标准货车保有量占比力争超过40%,铁路货运量占比力争达到15%左右。
二、推进“公转铁”行动
持续提升铁路货运能力。加大铁路货运班列开行范围,提升主要物流通道干线铁路运输能力。推进普速铁路扩能提质及电气化改造,加快国家高铁通道客货分线运输。加快推进锦赤线朝阳段货运铁路能力提升。(市发展改革委牵头,市交通运输局、市生态环境局参与,各县市区人民政府负责落实。以下各项任务均需各县市区人民政府负责落实,不再一一列出)
加快铁路专用线建设。精准补齐工矿企业、物流园区铁路专用线短板,实现“门到门”服务。新建及迁建煤炭、矿石、焦炭大宗货物年运量150万吨以上的物流园区、工矿企业,原则上要接入铁路专用线或管道。推动大型物流园区轨道交通、铁路专用线建设,逐步实现大宗货物年运量150万吨以上的物流节点通铁路专用线。(市发展改革委、市交通运输局、市生态环境局按职责分工负责)
提高铁路货运量。推进多式联运、大宗货物“散改集”,推广公铁联运。推动具有铁路专用线的钢铁企业通过运量运能互保协议等举措,优先采用铁路运输。充分挖掘城市铁路站场和线路资源,创新“外集内配”等生产生活物资公铁联运模式。“十四五”期间,铁路货运量增长10%左右。(市发展改革委、市交通运输局、市生态环境局按职责分工负责)
三、柴油货车清洁化行动
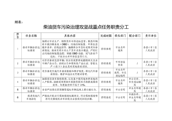
推动车辆全面达标排放。加强对市内生产、销售货车环保达标监管,核查车辆的车载诊断系统(OBD)、污染控制装置、环保信息随车清单、在线监控等,抽测部分车型的道路实际排放情况,基本实现市内生产货车系族全覆盖。严厉打击污染控制装置造假、屏蔽OBD功能、尾气排放不达标、不依法公开环保信息等行为,依法依规暂停或撤销相关企业车辆产品公告,油耗公告和强制性产品认证,督促生产(进口)企业及时实施排放召回。有序推进实施汽车排放检验和维护制度,强化汽车排放检验、维护和违法处罚联动管理。加强重型货车路检路查,以及集中使用地和停放地的入户检查,全面严厉查处冒黑烟等超标车辆违规上路行驶行为,鼓励采用黑烟车抓拍等技术手段提高筛查效率,年度抽查率不低于20%。(市生态环境局、市工业和信息化局、市公安局、市交通运输局、市市场监管局等按职责分工负责)
推进传统汽车清洁化。全面落实轻型车和重型车国6b排放标准。严格执行机动车强制报废标准规定,符合强制报废情形的交报废机动车回收企业按规定回收拆解。支持机动车超低排放和近零排放技术体系发展,推进成熟技术规模化应用。(市生态环境局、市科技局、市工业和信息化局、市公安局、市交通运输局、市商务局、市市场监管局等按职责分工负责)
加快推动机动车新能源化发展。以公共领域用车为重点,推进城市建成区新增或更新公交、环卫、邮政、出租(含网约车)、通勤、轻型物流配送车辆采用新能源或清洁能源汽车,鼓励机场、铁路货场新增或更换的作业车辆采用新能源或清洁能源汽车。推广零排放重型货车,有序开展中重型货车氢燃料等示范和商业化运营。持续推进新能源充换基础设施建设,满足车辆能源充换需求。(市发展改革委、市工业和信息化局、市生态环境局、市交通运输局、市住房城乡建设局、市市场监管局、国网朝阳供电公司按职责分工负责)
四、非道路移动源综合治理行动
推进非道路移动机械清洁发展。全面实施非道路移动柴油机械第四阶段排放标准。因地制宜加快推进铁路货场、物流园区、机场,以及火电、钢铁、煤炭、焦化、建材、矿山等工矿企业新增或更新的作业车辆和机械新能源化。鼓励新增或更新的3吨以下叉车基本实现新能源化。制定老旧非道路移动机械更新淘汰计划,综合运用排放控制区管控、定位监控、进出场(厂)登记、监督抽测、超标处罚等手段,压缩老旧机械使用空间,推进淘汰国一及以下排放标准的工程机械(含按非道路排放标准生产的非道路用车),具备条件的可更换国四及以上排放标准的发动机。(市工业和信息化局、市生态环境局、市交通运输局、市农业农村局等按职责分工负责)
强化非道路移动机械排放监管。每年对市内生产非道路移动机械和发动机进行排放检查,基本实现系族全覆盖,加强进口非道路移动机械和发动机达标监管。推动非道路移动机械全面申报编码登记工作,到2025年,完成城区工程机械环保编码登记三级联网,做到应登尽登。强化非道路移动机械排放控制区管控,不符合排放要求的机械禁止在控制区内使用。制定非道路移动机械年度抽查计划,重点核验污染控制装置、编码登记等,对部分机械进行排放测试,基本消除工程机械冒黑烟现象。(市生态环境局牵头,市住房城乡建设局、市交通运输局、市农业农村局、市市场监管局等参与)
五、重点用车企业强化监管行动
推进重点行业企业清洁运输。火电、钢铁、煤炭、焦化、有色等行业大宗货物清洁方式运输比例达到70%左右。鼓励具备条件的大型工矿企业开展零排放货物运输车队试点,鼓励工矿企业等用车单位采取与运输企业(个人)签订合作协议等方式实现清洁运输。企业按照重污染天气重点行业绩效分级技术指南要求加强运输车辆管控,完善车辆使用记录,实现动态更新,有条件的通过安装门禁和视频监控系统等方式建立运输电子台账。鼓励未列入重点行业绩效分级管控的企业参照开展车辆管理,提高企业自我保障能力。(市生态环境局牵头,相关部门参与)
强化重点工矿企业移动源应急管控。2023年9月底前,各地制定移动源重污染天气应急管控方案,建立重点企业运输电子台账、建立用车大户清单和货车白名单,实现动态管理。重污染天气预警期间,加大部门联合执法检查力度,开展柴油货车、工程机械等专项检查;按照国家相关标准和技术规范要求加强运输车辆、厂内车辆及非道路移动机械应急管控,严格查处超标或违规行驶(使用)的车辆和机械。(市生态环境局牵头,市公安局、市交通运输局等参与)
六、柴油货车联合执法行动
完善部门协同监管模式。完善超标车辆生态环境部门监测取证、公安交管部门实施处罚、交通运输部门监督维修的联合监管模式,形成部门联合执法常态化路检路查工作机制。协同推进黑烟车抓拍在公安部门的应用和移动检测设备计量认证。对柴油进口、生产、仓储、销售、运输、使用等全环节开展部门联合监管,全面清理整顿无证无照或证照不全的自建油罐、流动加油车(船)和黑加油站点,对燃料产销单位燃料质量开展监督执法检查,坚决打击非标燃料。推动相关企业事业单位依法披露环境信息。加强政策支持和引导,提高机动车、非道路移动机械污染治理效率,降低治理成本。(市生态环境局、市公安局、市交通运输局、市商务局、市市场监管局按职责分工负责)
推进数据信息共享和应用。严格实施汽车排放定期检验信息采集传输技术规范,各地检验信息实现按日上传至省及国家平台。推动非道路移动机械编码登记信息全国共享工作,实现一机一档,避免重复登记。建设重型柴油车和非道路移动机械远程在线监控平台,探索超标识别、定位、取证和执法的数字化监管模式。落实移动源现场快速检测方法、质控体系要求,提高执法人员能力和执法装备标准化、信息化水平,切实提高执法效能。(市生态环境局牵头,市公安局、市交通运输局、市市场监管局等参与)
开展市际联合执法。按照全省统一部署,结合属地工作需求,依法依规与临市开展移动源监管联防联控、联合执法。严厉打击伪造机动车、非道路移动机械排放检验结果或出具虚假检验报告的行为。鼓励各县(市)与毗邻县(市)“结对子”,重点时段要加大联合监管力度,严查超标重型货车。(市生态环境局牵头,市公安局、市交通运输局等参与)
补齐监管能力短板。强化移动源污染防治能力建设,结合工作实际,积极包装申报相关储备项目,争取上级专项资金支持,并加大地方财政资金投入力度,为移动源管控能力建设、移动源执法抽测等提供必要的经费保障。(市财政局牵头负责)
附表:柴油货车污染治理攻坚战重点任务职责分工



