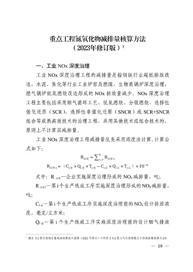
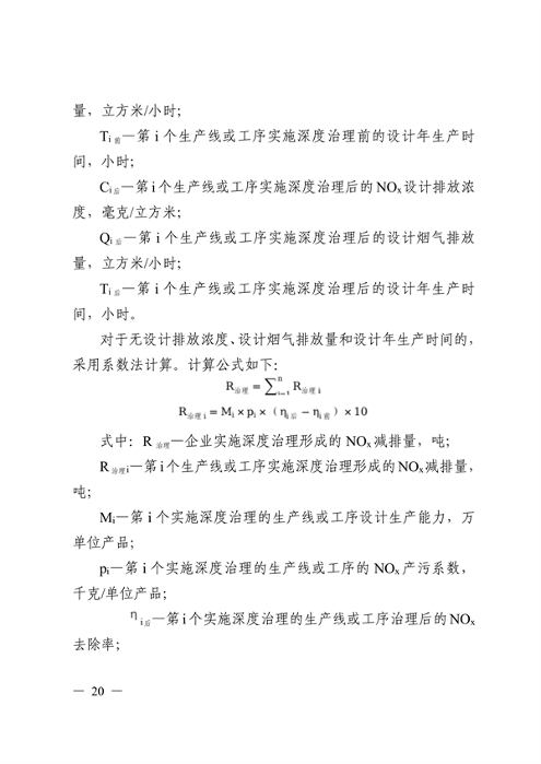
广东省生态环境厅发布《重点工程氮氧化物减排量核算方法(2023年修订版)》。工业NOx深度治理工程的减排量是指钢铁行业超低排放改造,水泥、焦化等行业工业炉窑及燃煤、生物质锅炉深度治理,燃气锅炉低氮燃烧改造形成的NOx排放量减少。NOx深度治理工程主要包括采用烟气循环工艺、低氮燃烧、分级燃烧、选择性催化还原(SCR)、选择性非催化还原(SNCR)或SCR+SNCR组合等成熟高效技术的治理工程,采用其他技术或组合技术的,原则上不计算其减排量。










广东省生态环境厅发布《重点工程氮氧化物减排量核算方法(2023年修订版)》。工业NOx深度治理工程的减排量是指钢铁行业超低排放改造,水泥、焦化等行业工业炉窑及燃煤、生物质锅炉深度治理,燃气锅炉低氮燃烧改造形成的NOx排放量减少。NOx深度治理工程主要包括采用烟气循环工艺、低氮燃烧、分级燃烧、选择性催化还原(SCR)、选择性非催化还原(SNCR)或SCR+SNCR组合等成熟高效技术的治理工程,采用其他技术或组合技术的,原则上不计算其减排量。









