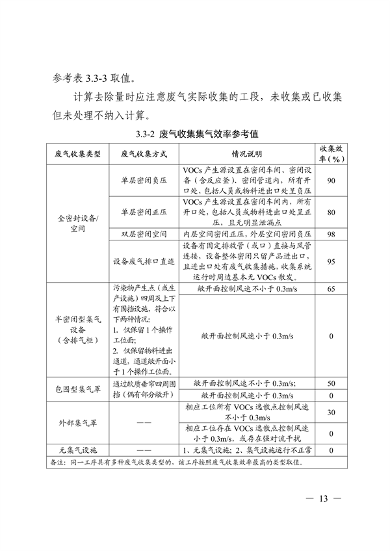
近日,广东省生态环境厅发布《广东省工业源挥发性有机物减排量核算方法》2023年修订版,该文件明确了诸多收集方式的集气率和处理工艺的净化率。
本文件规定了广东省工业源挥发性有机物(VOCs)减排量核算方法,适用于现有工业类建设项目开展VOCs综合整治提升时VOCs减排量的核算;工业类建设项目开展环境影响评价时,新建项目、技改、扩建项目及其现有项目的VOCs产生量、排放量、减排量核算优先采用本方法。



















近日,广东省生态环境厅发布《广东省工业源挥发性有机物减排量核算方法》2023年修订版,该文件明确了诸多收集方式的集气率和处理工艺的净化率。
本文件规定了广东省工业源挥发性有机物(VOCs)减排量核算方法,适用于现有工业类建设项目开展VOCs综合整治提升时VOCs减排量的核算;工业类建设项目开展环境影响评价时,新建项目、技改、扩建项目及其现有项目的VOCs产生量、排放量、减排量核算优先采用本方法。


















