北极星环保网获悉,11月28日,济南市住房和城乡建设局等部门印发《济南市城乡建设领域碳达峰工作方案》的通知,提到到2025年,城镇建筑可再生能源替代率达到8%,到2030年达到10%。因地制宜推广污水源、土壤源、空气源等热泵供暖供冷技术。积极推进清洁能源供暖,充分挖掘发电、钢铁、化工、污水处理等行业余热潜能,安全有序发展核能小堆供热,有序推进生物质热电联产项目建设。
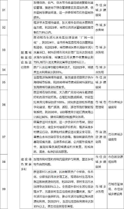
推动城市生活污水收集处理设施“厂网一体化”,到2024年,全市所有区县雨污合流管网全部清零,到2025年,城市建成区基本消除生活污水直排口,60%的城市污水处理厂出水达到地表水准Ⅳ类标准,城市生活污水集中收集率达到75%,城市污泥无害化处置率达到95%以上。推广污水处理节能节电新技术,加强城镇污水资源化利用。全面推进海绵城市建设,各类建设项目同步执行海绵城市标准,到2030年城市建成区80%面积达到海绵城市建设标准要求。
推进农村污水治理,因地制宜推广小型化、生态化、分散化的污水处理工艺,推动农村生活污水就近就地资源化利用,到2025年,农村生活污水治理率达到83%以上。全面提升农村生活垃圾治理水平,完善农村生活垃圾收运处置体系,推广生活垃圾分类新时尚,推动生活垃圾就近就地资源化利用,到2025年,生活垃圾回收利用率达到35%以上,原生垃圾实现零填埋。
关于印发《济南市城乡建设领域碳达峰工作方案》的通知
济建节科字[2023]8号
市直各有关部门(单位),各区县(功能区)有关部门:
现将《济南市城乡建设领域碳达峰工作方案》印发给你们,请结合实际,认真落实。
济南市住房和城乡建设局 济南市发展和改革委员会
济南市财政局 济南市自然资源和规划局
济南市生态环境局 济南市城市管理局
济南市城乡交通运输局 济南市城乡水务局
济南市农业农村局 济南市园林和林业绿化局
2023年11月23 日
济南市城乡建设领域碳达峰工作方案
为深入贯彻习近平生态文明思想,融入服务黄河流域生态保护和高质量发展重大国家战略,全面落实党中央、国务院关于碳达峰碳中和重大战略决策部署,严格按照山东省和济南市工作要求,加快推动城乡建设绿色低碳转型,积极助推新旧动能转换和高质量发展,统筹有序做好碳达峰工作,根据《中共中央 国务院关于完整准确全面贯彻新发展理念做好碳达峰碳中和工作的意见》《2030年前碳达峰行动方案》《城乡建设领域碳达峰实施方案》及《山东省碳达峰实施方案》《山东省城乡建设领域碳达峰工作方案》《济南市碳达峰工作方案》等要求,制定本工作方案。
一、总体要求
(一)指导思想
坚持党的全面领导,以习近平新时代中国特色社会主义思想为指导,深入贯彻党的二十大会议精神,认真践行习近平生态文明思想,立足新发展阶段,贯彻新发展理念,服务和融入新发展格局,悟透并坚持以人民为中心的发展思想,认真落实习近平总书记对山东、对济南工作的重要指示要求,坚定不移走生态优先、绿色低碳的高质量发展道路,围绕碳达峰目标,加快转变城乡建设发展方式,持续推动城乡建设领域资源能源节约集约利用,不断满足人民群众对美好生活的需要,系统推进城乡建设绿色低碳高质量发展,推动城乡建设领域碳排放尽早达峰。
(二)工作原则
坚持目标引领,科学有序。坚持以实现城乡建设领域碳达峰碳中和目标为引领,按照差异化发展策略,区分城镇、乡村等发展区域,统筹考虑各类建筑和市政基础设施建设,准确把握全市城乡建设领域的重点任务,科学制定降碳要求,构建符合不同区域特征和发展要求的绿色低碳发展体系。
坚持系统谋划,分步实施。立足济南市能源资源禀赋和经济社会发展大局,充分考虑济南市城乡建设领域实际,处理好发展与保护的关系,坚持先立后破,加强顶层设计,强化结果控制和目标导向,合理制定各阶段任务目标和重点任务,有计划分步骤实施碳达峰行动。
坚持创新引领,转型升级。注重思维创新、方法创新、技术创新、机制创新,加强绿色低碳核心技术攻关,完善技术标准体系,建立健全城乡建设领域碳减排管理制度,加强新技术新产品推广应用,加快城乡建设方式绿色低碳转型升级,推动城乡建设高质量发展。
坚持多轮驱动,共建共享。充分发挥政府主导、市场运作和人民群众广泛参与的机制作用,形成多元良性拉动效益,将推动碳达峰与提高人民生活水平紧密结合,建设高品质建筑、打造绿色社区、创建宜居城乡,增进人民福祉,实现共建共享,协同推进城乡建设领域碳达峰各项工作。
(三)主要目标
到2025年,城乡建设方式加快从粗放式向集约化转变,绿色建筑发展质量不断提高,建筑能效水平稳步提升,绿色建造方式加速推广,建筑能耗和碳排放增长趋势得到有效控制,城乡建设领域能源资源利用效率持续提升,美丽泉城建设成效显著,为2030年前碳达峰奠定坚实基础。
2030年前,城乡建设领域碳排放达到峰值。城乡建设整体性、系统性、生长性进一步增强;建筑能源资源利用效率、垃圾资源化利用等水平大幅提升,用能结构和方式不断优化,可再生能源应用更加充分;高品质绿色建筑规模持续增长,绿色建造方式广泛推行;绿色生活方式普遍形成,绿色低碳运行初步实现。
2060年前,城乡建设方式绿色低碳转型全面实现,系统性变革全面实现,城乡建设领域碳排放治理现代化全面实现,美好人居环境全面建设,人民生活更加幸福。
二、统筹构建城乡建设绿色低碳发展格局
(四)优化国土空间布局。以“南山、中城、北田”的自然地理格局为基础,科学有序布局农业、生态、城镇三大功能空间,促进国土空间均衡发展,提升城乡韧性安全。按照资源环境承载能力,合理确定城镇规模和空间结构,构建“依山拥河、泉湖相济,双十字轴带、多中心网络”的空间格局,优化公共资源配置,强化提升组团中心的综合服务与特色专业功能,构建产城融合、职住平衡、高效有序、紧凑宜居、交通便利的城市格局,加快形成集约紧凑低碳的发展模式。合理布局农村建设,以近郊村庄社区化、远郊村庄特色化、山区村庄生态化为导向,实现乡村差异化低碳绿色发展。严格限制新建250米以上超高层建筑,不得新建100米以上超高层住宅。完善城市路网体系,合理布局城市快速干线交通、生活性集散交通和绿色慢行交通设施,推进快速路、主干路网建设,加密次干路线、支路网,中心城区建成区路网密度不低于8公里/平方公里。
(五)推动中心城区绿色低碳建设。积极推广历城区、历下区和市中区国家生态文明示范区建设经验,建立针对双碳目标导向的绿色低碳城市建设模式,构建从城市规划、建筑设计、建筑施工和运营全方位的管理和评价机制,深入推进国家级、省级绿色生态城区和绿色生态城镇示范创建工作。稳步开展城市更新行动,健全城市既有建筑保留利用和更新改造工作机制,严格既有建筑拆除管理,推动“拆改留”到“留改拆”转变,除违法建筑和经专业机构鉴定为危房且无修缮保留价值的建筑外,不大规模、成片集中拆除现状建筑。
(六)推进绿色低碳县城建设。提高商河县和平阴县县城的绿色低碳建设水平,提高县城综合承载能力,加快城镇化建设,构建集约节约、尺度宜人的发展格局。县城建设要顺应原有地形地貌,保持山水脉络和自然风貌,实现县城与自然环境融合协调。统筹主城区、县城、中心镇、行政村基础设施和公共服务设施布局,推广大分散与小区域集中相结合的建设方式,建设城乡一体化的绿色节约型基础设施。加强县城建设密度与强度管控,实现疏密有度、错落有致、合理布局,县城建成区人口密度原则上控制在0.6-1万人/平方公里,建筑总面积与建设用地面积比控制在0.6-0.8;建筑高度要与消防救援能力相匹配,新建住宅以中低层为主,建筑面积占比不低于70%,严控高层住宅无序发展,最高不超过18层,确需建设18层以上居住建筑的,应严格充分论证,并确保消防应急、市政配套设施等建设到位。推行“窄马路、密路网、小街区”和绿道建设,建设连续通畅的步行、自行车慢行绿道网络,县城内部道路红线宽度不宜超过40米,广场集中硬地面积不宜超过2公顷。
(七)推进城乡绿化体系建设。优化融山拥河、绿满泉城的生态空间,构建“一山一河、多廊多点”的全域生态空间格局,提升生态系统碳汇能力,重点推动由泰山山脉构建的南部山区生态屏障建设,强化生态保育功能与水源涵养功能,推动黄河绿色生态廊道,加强湿地生态修复与水污染治理,发挥黄河的生态服务功能;构建候鸟迁徙廊道,小清河、大汶河、徒骇河等骨干河流廊道以及一般河流廊道和依托城市高速、快速路等构建的生态廊道;构建由自然保护区、森林公园、湿地公园、重要湖区、水源地及其他生态斑块组成的重要生态空间节点,提高生物多样性水平,留足城市生态空间和防洪排涝空间。开展城市园林绿化提升行动,完善城市公园体系,系统推进综合性公园、专类公园、社区公园建设,按照“300米见绿,500米见园”要求,推进“公园绿地10分钟生活圈”规划建设,增加社区公园、街头游园等小微绿地,建设“区域级-市(县)级-社区级”三级绿道。优化城市绿化植物碳汇结构,用近自然、群落式、低维护、可持续的方式营造城市生态空间,提升本地乡土植物和高碳汇植物应用比例,提升城市绿地固碳增汇效能,到2030年,城市建成区绿地率达到37%,人均公园绿地面积达到13.5平方米,基本建成城市绿道网络系统。全面推进新旧动能转换起步区生态绿化建设,到2025年,森林覆盖率达到7.11%,绿化覆盖率达到45%。
(八)推动新旧动能转换起步区开展绿色低碳发展先行示范行动。按照生态优先、节约集约、绿色低碳的建设理念,严格控制碳排放,优化能源结构,充分利用可再生能源,推进资源节约和循环利用,推广绿色低碳的生产生活方式和城市建设运营模式。全面推动绿色建筑设计、施工和运行,大力发展高星级绿色建筑、超低能耗建筑,推广近零能耗建筑、零碳建筑等高品质建筑,建立全域建筑能耗监测平台和管控机制,建立健全碳排放管理制度,争取率先打造“碳中和”现代智慧绿色城区试点。
专栏1新旧动能转换起步区“碳中和”现代智慧绿色城区试点规划建设重点
1.坚持生态优先、绿色发展,统筹生产、生活、生态三大空间,构建科学合理的拥河而兴空间格局。科学谋划空间功能布局,促进产城河融合发展,按照“控红、增绿、扩蓝、留白”的理念,科学确定开发边界、人口规模、用地规模和开发强度,立足实际,科学谋划空间布局,形成规模适度、空间有序、用地节约集约的国土空间格局。2.围绕服务国家“双碳”目标,坚持绿色低碳建设理念,制定绿色建筑高质量发展专项规划和建筑领域碳达峰专项行动方案,构建全域绿色智慧建设应用场景。3.全面建设高质量绿色低碳建筑。构建绿色建筑星级和建筑能耗水平管控指标体系,新建政府投资及大型公共建筑全面执行三星级绿色建筑标准或近零能耗建筑标准。4.推动能源体系绿色低碳转型。加快推动能源结构调整,提升新能源与可再生能源利用比例,开展“碳中和综合试验社区”试点,加大可再生能源在建筑中的应用,大力发展屋顶分布式光伏,推广可再生能源与建筑一体化技术。5.营造优美、安全、舒适、共享的城市空间,打造品质宜居城市。加快绿地公园建设,以生态视野在起步区构建山水林田湖草沙生命共同体,布局高品质绿色空间体系,将“城市中的公园”升级为“公园中的城市”。高标准规划建设各级各类公园,构建系统、完整、连续的大生态绿地系统6.提升城乡建设绿色低碳发展质量。推进城乡建设和管理模式低碳转型,探索建立建筑领域低碳发展绩效评估机制,加强公共建筑节能管理,搭建起步区建筑能耗监测平台,强化监测数据对建筑节能改进的支撑作用。
三、系统推进绿色低碳城镇建设
(九)持续开展绿色低碳社区建设。推动功能复合的混合街区建设,倡导居住、商业、无污染产业等混合布局。新建和改造居住社区严格执行《完整居住社区建设标准(试行)》《济南市绿色社区创建行动实施方案》,到2030年,全市绿色低碳完整居住社区覆盖率达到60%以上。探索推进零碳社区建设,引导可再生能源进入社区消费终端,到2030年,力争创建5个零碳社区试点。构建慢行绿道网络以串联若干个居住社区,补齐社区在生活服务、养老服务、卫生健康等方面的短板,打造5分钟、10分钟、15分钟社区生活服务圈。建立健全社区绿色生活宣传教育制度,鼓励“部分空间、部分时间”、电力需求侧响应等绿色低碳用能方式,倡导使用智能插座,鼓励居民绿色出行,引导绿色消费。鼓励选用新能源汽车,推进社区充换电设施建设。
(十)全面提升新建建筑节能低碳水平。持续提高建筑节能水平,城镇新建民用建筑全面执行《建筑节能与可再生能源利用通用规范》(GB55015)、《绿色建筑评价标准》(GB/T 50378)和山东省民用建筑节能设计标准、《绿色建筑评价标准》(DB37/T 5097)。认真贯彻落实国家和山东省对绿色建筑发展的相关政策要求,城镇新建民用建筑设计全面执行绿色建筑标准,大力发展高星级绿色建筑。政府投资或以政府投资为主的公共建筑以及其他大型公共建筑,按照二星级及以上绿色建筑标准建设,其他投资类公共建筑,按照一星级及以上绿色建筑标准建设;超高层建筑按照三星级绿色建筑标准建设;建筑面积20万平方米以上的住宅小区按照二星级及以上绿色建筑标准建设。以济南北园大街以南二环以内区域和新旧动能转换起步区大桥街道组团(总部经济区、都市阳台片区、科创金融片区、科技研发片区、中央公园示范区)为重点区域,全面推广高星级绿色建筑及装配式建筑。“十四五”期间,新增绿色建筑面积5000万平方米,到2030年,星级绿色建筑面积占比达到50%以上。加快推动近零能耗及零碳建筑、低碳建筑建设,积极发展产能建筑,引导新旧动能转换起步区及其他有条件的城市新区建设超低能耗(近零能耗)建筑、低碳(零碳)建筑集中连片示范区。“十四五”期间,新建超低能耗建筑、近零能耗建筑及低碳建筑、零碳建筑等绿色低碳建筑100万平方米以上,到2030年,累计建设面积达到400万平方米。
专栏2建筑绿色低碳建设重点和要求
1.优先采用被动式建筑设计,充分利用自然通风、自然采光、集热蓄热墙体、高效保温外围护材料和部品构件等方式,最大限度降低建筑主动式采暖、空调和照明能耗。2.可再生能源与建筑一体化应用。结合场地资源条件,充分挖掘太阳能光电、光热、风电设施与建筑一体化建设,充分利用地热能、空气能、余热、生物质能等新能源与可再生能源为建筑供热、供冷。3.采用智能配电和智慧能源管理系统,根据不同场景,通过分析现场安置的各类传感器反馈的环境、过程、人员信息,实现对每一个电气负荷的精准测量和准确控制,精细化管控建筑水、电、气、热、冷能源体系,最大限度降低建筑能耗和碳排放。
(十一)推进既有建筑节能低碳化改造。加强既有建筑能效提升改造,结合城镇老旧小区改造,开展既有居住建筑节能专项改造,重点提升建筑围护结构保温隔热性能,同步提高主要用能设备能效等级。鼓励在抗震加固、消防设施提升改造等过程中,统筹推进既有居住建筑节能改造,对具备改造价值和条件的居住建筑要应改尽改,鼓励实施超低能耗或绿色化改造。“十四五”期间,实施既有居住建筑节能改造及绿色化改造500万平方米以上。大力推动公共建筑能效提升工作,逐步建立公共建筑能耗数据收集分析与能效提升改造的有机反馈和联动机制、公共建筑能效测评及公示制度。以机关办公建筑、大型公共建筑等为重点,积极开展公共建筑能效提升改造。贯彻实施《山东省公共机构合同能源管理办法》,规范有序引导社会资本参与公共建筑节能改造,推进合同能源管理、能源托管等市场机制健康发展。“十四五”期间,推动存在《山东省公共机构合同能源管理办法》中规定情形的公共机构优先采用合同能源管理方式实施节能改造。到2030年,实施公共建筑能效提升改造500万平方米以上,改造后整体能效提升20%以上。
(十二)优化城镇建筑用能结构。因地制宜推进可再生能源在建筑中的深度、复合应用,在规划阶段明确建筑可再生能源应用建设要求和应用规模,新建建筑应至少使用一种可再生能源,鼓励具备条件的既有建筑应用可再生能源。新建城镇居住建筑、农村社区以及集中供应热水的公共建筑,应当按规定安装太阳能热水系统。积极发展城镇分布式光伏系统,重点推进工业厂房、商业楼宇、公共建筑等屋顶光伏建设,推动既有建筑屋顶加装太阳能光伏系统,积极推动建筑与光伏系统一体化(BIPV)技术应用,到2025年新建公共机构建筑、新建厂房屋顶光伏覆盖率力争达到50%。推动智能微电网、“光储直柔”、蓄冷蓄热、负荷灵活调节、虚拟电厂等技术应用,优先消纳可再生能源电力,主动参与电力需求侧响应。到2025年,城镇建筑可再生能源替代率达到8%,到2030年达到10%。因地制宜推广污水源、土壤源、空气源等热泵供暖供冷技术。积极推进清洁能源供暖,充分挖掘发电、钢铁、化工、污水处理等行业余热潜能,安全有序发展核能小堆供热,有序推进生物质热电联产项目建设,鼓励现有生物质直燃电厂实施供热、供冷改造,发挥济阳区、商河县、济南新旧动能转换起步区等地热资源优势,规范有序推进地热能供暖,到2030年城镇清洁供暖比例达到85%以上。逐步建立以电力为主的建筑能源消费体系,推动新建公共建筑全电气化设计。到2025年,建筑用电占建筑能耗比例超过55%;到2030年,公共建筑电气化比例达到30%,建筑用电占建筑能耗比例超过65%。
(十三)提升建筑绿色低碳运维水平。统筹提升公共建筑能耗监测能力,全市新建、改建、扩建的机关办公建筑和大型公共建筑应安装建筑节能监控系统。充分发挥能耗数据在建筑运行规律、建筑能效提升改造收益测算等方面的支撑作用,建立能耗监测、运行大数据挖掘与建筑能效提升改造工作的有机反馈和联动机制。积极推进供热计量改革,提高供热计量收费比例。加快推动老旧供热管网改造,降低热网输送损失,到2025年,城镇民用建筑单位面积综合供暖能耗比2020年降低20%以上,到2030年降低30%以上。推进综合智慧能源建设,以现代信息通讯、大数据、人工智能、储能等新技术为支撑,推进槐荫区、历城区、莱芜区、济南高新区等开展一批多能互补综合智慧能源示范项目建设,构建综合智慧能源供应体系,推动能源系统智能化控制,实现“电热冷气水”高效供应和能源梯级利用。
(十四)推广绿色低碳建造方式。加快推进数智化支撑下的以装配式建筑为载体的新型建筑工业化产业建设,实现我市建筑业“绿色化、工业化、数字化、智能化”高质量发展。推行系统化集成设计、精益化生产施工、一体化装修的绿色建造方式。大力发展混凝土结构、钢结构等装配式建筑,推广装配式装修。建设用地供地方案及建筑规划、建设条件应明确装配式建筑应用比例等有关要求,并落实到土地使用合同。严格执行上级关于新型建筑工业化相关文件要求。到2030年,新开工城镇建筑中装配式建筑占比达到60%。继续推进《关于推进智能建造的实施意见》的实施,开展智慧工地创建活动,增强BIM、大数据、人工智能、物联网、5G、区块链等信息技术在建筑建造过程的应用,到2025年,建筑产业互联网平台初步建立,全市80%以上工程项目采用数字化建造模式,80%以上的建筑业企业实现数字化转型。推动智能化装配式建筑全产业链建设,实现设计、生产、运输、施工与运维等全生命周期的信息共享和专业协同。新开工建筑和市政工程全面推行绿色施工模式,减少能源资源消耗和建筑材料损耗,到2025年,新建建筑施工现场建筑垃圾排放量不高于300吨/万平方米,装配式建筑施工现场建筑垃圾排放量不高于200吨/万平方米,到2030年,施工现场建筑材料损耗率比2020年降低20%。
(十五)加强绿色低碳建材应用。加大绿色低碳建材产品工程应用力度,重点推广高性能混凝土、高强钢筋、高效保温材料、节能中空门窗、结构保温一体化墙板等技术产品,鼓励发展可再循环、可再利用的建筑材料和以废弃物为原料的建材产品。积极推进国家政府采购支持绿色建材促进建筑品质提升试点建设,推动建设绿色建材应用示范工程。政府投资工程及星级绿色建筑、装配式建筑等率先采用绿色建材,其中,政府投资或以政府投资为主的城镇新建民用建筑全面推广采用绿色建材,星级绿色建筑项目绿色建材应用比例不低于30%。鼓励社会投资工程建设项目采用绿色建材,引导新建、改建农村住房采用绿色建材。到2030年,星级绿色建筑全面推广绿色建材,新建建筑绿色建材应用比例达到70%。大力发展性能优良的预制构件和部品,加大通用尺寸预制构件和部品生产应用,提高智能化、标准化水平。推进建筑垃圾集中处理、分类收集、资源化利用,推广建筑垃圾再生利用产品。
(十六)提高城镇基础设施运行效率。加强供热、供气、供水等市政基础设施智能化建设管理,推进地下综合管廊建设及清洁热源、供热管网等建设改造,进一步降低城市供热管网热损失。推进节水型城市建设,加大城市老旧供水管网改造力度,到2025年,城市公共供水管网漏损率控制在7.9%以内。推动城市生活污水收集处理设施“厂网一体化”,到2024年,全市所有区县雨污合流管网全部清零,到2025年,城市建成区基本消除生活污水直排口,60%的城市污水处理厂出水达到地表水准Ⅳ类标准,城市生活污水集中收集率达到75%,城市污泥无害化处置率达到95%以上。推广污水处理节能节电新技术,加强城镇污水资源化利用。全面推进海绵城市建设,各类建设项目同步执行海绵城市标准,到2030年城市建成区80%面积达到海绵城市建设标准要求。推进城市绿色照明,鼓励应用绿色高效节能灯具。合理控制景观照明,节能型灯具应用率保持在100%。加快推进照明系统数字化建设,推广遥测、遥控、遥信等路灯智能控制系统,到2030年,LED等高效节能灯具使用占比超过80%,建成完善的照明数字化系统。
四、开展绿色低碳乡村建设
(十七)建设绿色宜居乡村。统筹推进村庄规划,进一步优化村庄布局,做好村庄分类,建立乡村建设评价机制,推进实施乡村建设行动。农房和村庄建设选址要安全可靠,尊重山水林田湖草等生态脉络。鼓励新建农房向基础设施完善、自然条件优越、公共服务设施齐全、景观环境优美的城镇或村庄聚集,形成自然、紧凑、有序的农房群落。加强传统村落和传统民居保护与利用,塑造乡村特色自然风貌。加强供水、排水、道路等设施建设,推行微动力、低能耗、低成本的运行方式。推进农村污水治理,因地制宜推广小型化、生态化、分散化的污水处理工艺,推动农村生活污水就近就地资源化利用,到2025年,农村生活污水治理率达到83%以上。全面提升农村生活垃圾治理水平,完善农村生活垃圾收运处置体系,推广生活垃圾分类新时尚,推动生活垃圾就近就地资源化利用,到2025年,生活垃圾回收利用率达到35%以上,原生垃圾实现零填埋。推进规划师、建筑师、工程师下乡,提升农房设计建造水平。
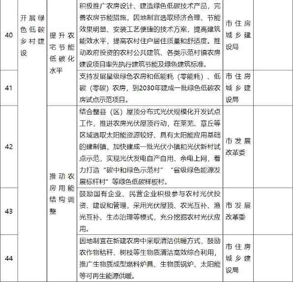
(十八)提升农宅节能低碳化水平。积极推广农房设计、建造绿色低碳技术产品完善农房节能措施,因地制宜选取经济合理、节能效果明显、建造工艺便捷的技术方案,提高建筑能效水平,提高农村住户居住质量和舒适度。推动政府投资的农村公共建筑、各类示范村镇农房建设项目率先执行建筑节能及绿色建筑标准,鼓励结合清洁取暖改造同步实施既有农房节能(绿色化)改造,支持发展星级绿色农房和低能耗(零能耗)、低碳(零碳)农房,到2030年建成一批绿色低碳农房试点示范项目。积极推广轻型钢结构、现代木结构等新型房屋建造方式,鼓励就地取材和利用乡土材料,推广使用绿色建材。
(十九)推动农房用能结构调整。推进太阳能、风能、地热能、生物质能等可再生能源在乡村生活热水、供气、供暖、供电等方面的应用。结合整县(区)屋顶分布式光伏规模化开发试点工作,推进农房光伏屋顶行动,在莱芜、章丘等区域选取太阳能资源较好、具有太阳能应用基础的建制镇,加快建成一批光伏小镇和光伏新村试点示范,实现光伏发电自产自用、余电上网,着力打造“碳中和绿色示范村”“省级绿色能源发展标杆村”等绿色低碳样板村。鼓励国有企业、民营企业积极参与农村光伏投资、建设和管理,采用光伏屋顶、农光互补、渔光互补、生态治理等模式,充分挖掘农村光伏应用。因地制宜在新建农房中采取清洁供暖方式,鼓励农作物秸秆、树枝等生物质清洁高效综合利用,推广生物质成型燃料炉具、生物质锅炉、太阳能等可再生能源供暖。推动农村进一步提高电气化水平,鼓励炊事、供暖、照明、交通、热水等用能电气化。
五、保障措施
(二十)加强组织领导。在市碳达峰碳中和工作领导小组统一领导下,由市住房和城乡建设局、市发展和改革委员会、市自然资源和规划局、市城市管理局、市城乡水务局、市园林和林业绿化局等组建济南市城乡建设领域碳达峰工作领导小组,明确职责分工,强化组织领导保障,统筹推动各项重点任务落实。开展济南市城乡建设领域碳达峰实施路径研究工作,摸清底数、把握趋势、科学研判,研究碳达峰实施细化方案,合理确定碳达峰总体思路、减碳目标及工作措施,要加强部门协作配合,建立建筑用电、热力、燃气、煤炭、用水等数据共享机制,形成工作合力。
(二十一)完善政策措施。建立健全城乡建设绿色低碳发展政策机制和保障措施,制定实施用能总量、用能强度、碳排放控制等管理制度。综合运用绿色金融方式,鼓励金融机构创新信贷产品和服务模式,给予多元化融资支持,加大对城乡建设领域碳达峰重点任务的支持力度,推动建设高星级绿色建筑、高水平装配式建筑、超低能耗与近零能耗建筑、低碳与零碳建筑(社区、园区)、既有建筑能效提升与绿色化改造、可再生能源建筑应用等项目。充分发挥政府采购政策功能,积极推动政府采购支持绿色建材、促进建筑品质提升试点工作。按照国家和山东省统一部署,支持开展城乡建设领域用能权交易试点,推行节能咨询、诊断、设计、融资、改造、托管等“一站式”综合服务模式。吸引社会资本参与城乡建设领域绿色低碳发展相关的投资、建设和运营。
(二十二)坚持创新引领。加快城乡建设数字化转型,利用建筑信息模型(BIM)技术和城市信息模型(CIM)平台等,推动数字建筑、数字孪生城市建设。借助济南周边优质高校院所云集优势,强化城乡建设领域绿色低碳发展科技创新,加强建筑实际能源消耗及碳排放数据监测技术研究,集中攻关一批建筑绿色低碳关键技术并加速成果转化,力争在零碳建筑、建筑“光储直柔”、碳排放大数据等领域取得突破。整合优化行业产学研科技资源,推动高水平创新团队和创新平台建设,支持高校、科研院所、社会组织、企业、金融机构等强化人才培育、建立技术创新中心和重点实验室、组建创新联合体,通过制度和技术创新引领城乡建设绿色低碳高质量发展。
(二十三)积极宣传引导。充分利用各类媒体平台和各种宣传活动,大力倡导绿色低碳生活理念和生活方式,多渠道、多形式开展城乡建设领域碳达峰宣传活动,交流展示城乡建设领域绿色低碳发展最新科技成果,普及碳达峰碳中和政策要求和相关知识,推广先进经验和典型做法。积极开展政策宣讲、标准宣贯、技术交流、业务培训、知识讲座等活动,提高政府部门、企事业单位相关人员的碳达峰业务水平,为推动全市城乡建设绿色低碳高质量发展营造良好社会氛围,有力支撑城乡建筑领域碳排放尽早达峰。




