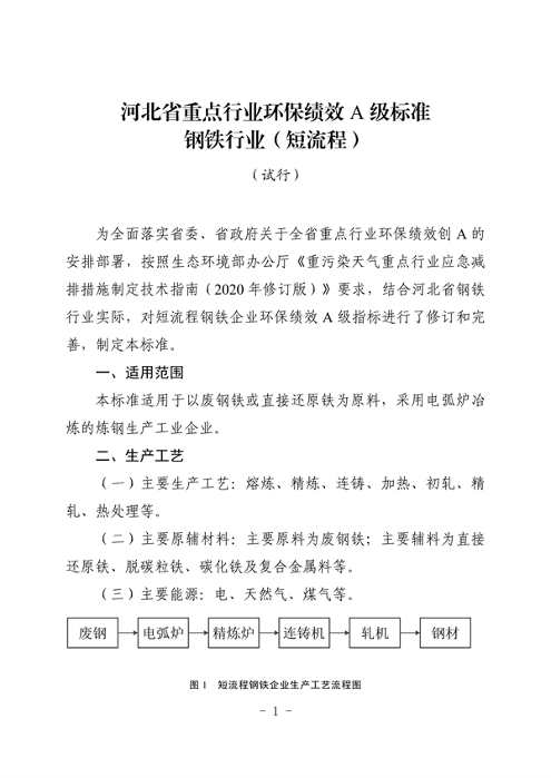
河北省生态环境厅发布《河北省重点行业环保绩效A级标准短流程钢铁行业(试行)》,本标准适用于以废钢铁或直接还原铁为原料,采用电弧炉冶炼的炼钢生产工业企业。现有A级短流程钢铁企业自2024年6月1日执行本标准,新申请A级短流程钢铁企业自印发之日起执行本标准。














河北省生态环境厅发布《河北省重点行业环保绩效A级标准短流程钢铁行业(试行)》,本标准适用于以废钢铁或直接还原铁为原料,采用电弧炉冶炼的炼钢生产工业企业。现有A级短流程钢铁企业自2024年6月1日执行本标准,新申请A级短流程钢铁企业自印发之日起执行本标准。













