晋城市大气污染防治工作领导组发布关于明确 2023-2024 年秋冬季重点行业企业差异化应急管控措施的通知。
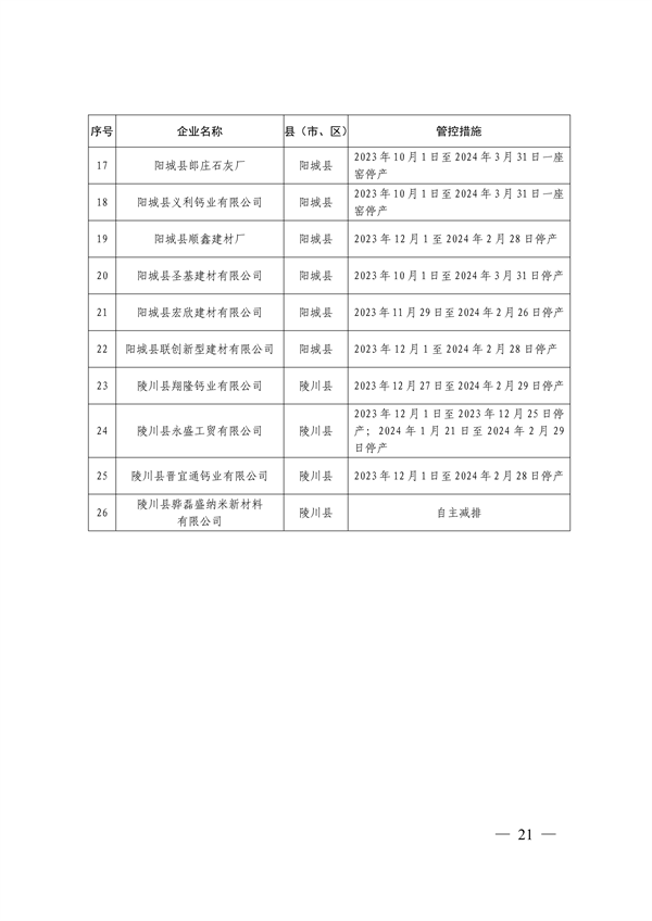
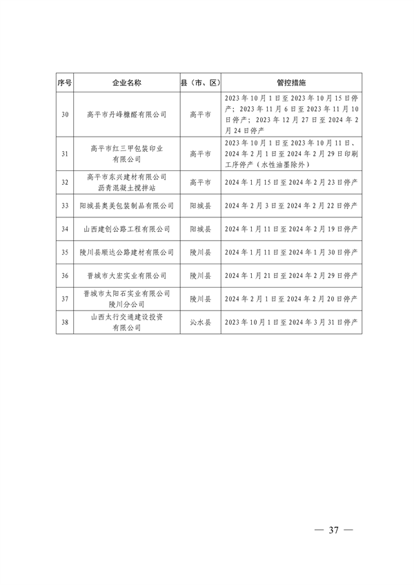
按照国家绩效评级标准要求,评为 A 级、引领性的企业自主减排,B 级的企业停产 65 天,C 级的企业停产 90 天。按照地方绩效评级标准要求,评为 A 级的企业自主减排; 采石、来料加工行业企业评为 B 级的停产 65 天,评为 C 级的停产 90 天;其他行业企业评为 B 级的停产 20 天,评为 C 级的停产 40 天,同时在生产期间启动橙色及以上重污染天气应急响应时停产减排。被国家和地方绩效评级标准评为 D 级和应评未评的企业,2023 年 10 月 1 日至 2024 年 3 月 31 日停产。





































