近日,上海市生态环境局公示了2024年度青年科研项目拟立项名单,经过公开征集、形式审查和方案评选等程序,遴选出20个拟于2024年立项的局青年科研项目,包括新污染物类危险废物环境管理技术要点研究、上海市碳达峰碳中和的行政执法保障研究、嘉定区环境领域社会化服务机构管理机制的研究等。
上海市生态环境局关于2024年度青年科研项目拟立项名单的公示
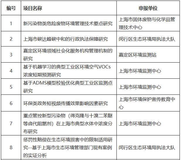
为促进本市生态环境科技创新发展,培养我局系统青年科技人员独立主持科研项目、进行创新研究的能力,根据《上海市生态环境局青年科研项目管理办法》(沪环函[2020]7号)有关规定,经过公开征集、形式审查和方案评选等程序,遴选出20个拟于2024年立项的局青年科研项目,现将有关项目信息公示如下:



公示时间为2023年9月25日-10月7日。如对上述有情况反映,可在公示期间联系局科技与国际合作处,电话:23115695,传真:63555603。