生态环境是最大的民生,因当前已进入大气污染防治和秋冬季攻坚关键期,奖补政策的实施,对激发企业大气污染治理积极性,提升环境管理水平,推动全市环境空气质量持续改善具有重要作用,同时,也是减轻企业环保治理负担,服务经济高质量发展的重要措施。
为深入贯彻落实中央和四川省关于打赢蓝天保卫战的决策部署,切实加强大气污染防治,鼓励全市涉气企业积极开展深度治理和超低排放改造,提高环保绩效水平,促进行业绿色高质量发展,按照市政府工作要求,泸州市生态环境局代起草了《泸州市大气污染治理资金奖补方案(征求意见稿)》,现予以公示,征求社会公众意见。
泸州市大气污染治理资金奖补方案
(征求意见稿)
为深入贯彻落实中央和四川省关于打赢蓝天保卫战的决策部署,切实加强大气污染防治,推动《泸州市大气污染物三年减排行动计划(2023—2025年)》落地落实,鼓励全市涉气企业积极开展深度治理和超低排放改造,提高环保绩效水平,促进行业绿色高质量发展,制定本方案。
一、工作目标
通过政策支持和资金补助,推动企业提标改造、深度治理、降污减排,激发企业治污内生动力,有效削减污染物排放,有效应对重污染天气,提升企业环保绩效水平,持续改善我市环境空气质量。
二、奖补范围及条件
(一)在我市注册的企业。
(二)2023年、2024年、2025年被认定为环保绩效水平先进的企业,即A级、B级、C级(非最低等级)及绩效引领性企业。
(三)对2022年(含2022年)以前已评定的企业不再给予奖补;对2023年1月1日后进行结果公示,但评定年度为2022年的企业也不再给予奖补;
对2025年申报、2026年进行结果公示的企业,纳入奖补范围。
三、奖补原则
设立环保绩效水平先进企业专项奖补资金,资金规模为3000万元,年终根据各区县(园区)实际兑现情况进行拨付。奖补金额按市区(园区)4:6、市县2:8的比例分别承担。奖补依据为省、市生态环境部门正式认定的绩效评定结果,先评级,后奖补,奖补资金主要用于企业生产经营、污染治理设施建设及运维方面投入。
同一企业原则上只享受一次奖补,如分次逐级申报的,奖补总额不超过企业已认定的最高绩效等级单次奖补金额。
四、行业分类及奖补标准
(一)行业分类。
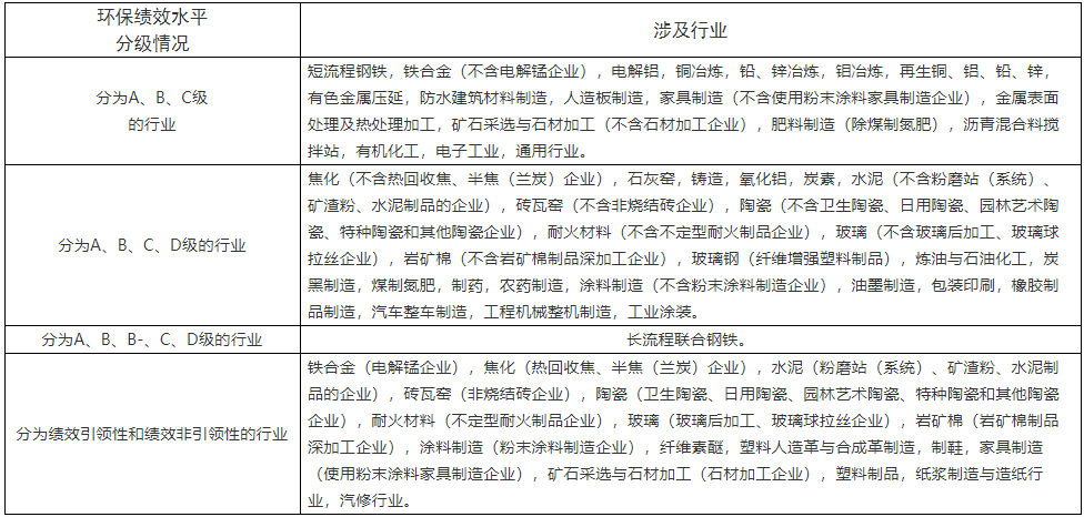
按照生态环境部《关于印发重污染天气重点行业应急减排措施制定技术指南(2020年修订版)的函》(环办大气函〔2020〕340号)和四川省生态环境厅《关于印发四川省重污染天气金属表面处理及热处理加工等10个行业应急减排措施制定技术指南(试行)的通知》(川环函〔2023〕114号),根据不同行业绩效评级的难度、资金投入大小以及我市当前大气污染治理重点难点等,将上述文件涉及的49个行业分为三档。
第一档:长流程联合钢铁,短流程钢铁,铁合金,焦化,铸造,氧化铝,电解铝,碳素,铜冶炼,铅、锌冶炼,钼冶炼,再生铜、铝、铅、锌,炼油与石油化工,煤制氮肥,制药,农药制造,纤维素醚,汽车整车制造,工程机械整机制造,肥料制造,纸浆制造与造纸行业,水泥(非水泥制品行业),有机化工,玻璃。
第二档:涂料制造,油墨制造,陶瓷,包装印刷,制鞋,家具制造,工业涂装,砖瓦窑,塑料制品,沥青混合搅拌站,耐火材料。
第三档:石灰窑,岩矿棉,玻璃钢(纤维增强塑料制品),防水建筑材料制造,炭黑制造,人造板制造,塑料人造革与合成革制造,橡胶制品制造,有色金属压延,金属表面处理及热处理加工,水泥(水泥制品行业),电子工业,汽修行业,通用行业,矿石采选与石材加工。
(二)奖补标准。
A级企业:第一档奖补300万元,第二档奖补250万元,第三档奖补200万元。
B(B-)级企业:第一档奖补200万元,第二档奖补150万元,第三档奖补100万元。
C级企业(非最低等级):第一档奖补60万元,第二档奖补40万元,第三档奖补20万元。
绩效引领性企业:第一档奖补60万元,第二档奖补40万元,第三档次奖补20万元,其中水泥制品企业奖补金额为10万元。
五、奖补实施
奖补时间:每年分两批次进行奖补:第一批次时段为6月左右,第二批次时段为12月左右。
奖补主体及流程:先由区县人民政府、园区管委会根据省市生态环境部门正式认定的绩效评定结果对评级成功的企业按标准进行全额奖补。市级财政在区县、园区兑现奖补后按分摊比例将市级补助资金拨付至区县或园区。
六、工作要求
(一)加强组织推动。各区县、园区应明确承接该项工作的部门,相关市级部门应落实专人负责此项工作,各区县、园区和相关市级部门应加强实施过程中的政策解读和业务指导,确保工作落实、取得实效。
(二)强化宣传引导。各区县、园区和相关市级部门要积极宣传大气污染治理资金奖补方案,动员激励企业切实履行环保法定义务和社会责任,主动实施深度治理和超低排放改造,进一步减少大气污染物排放,推进空气质量持续改善。
(三)形成工作合力。市、区县两级财政、经信、住建、生态环境、交通运输等部门要加强沟通协作,积极组织、参与并推动相关行业环保绩效水平升级,推动全市涉气行业企业绿色高质量发展。
七、其他
本方案自印发之日起实施,有效期至2025年12月31日。实施期间,印发部门可结合实际情况对奖补范围和奖补标准进行调整。
附件
各行业环保绩效水平分级情况表
