北极星大气网获悉,6月15日,生态环境部发布关于公开征求《关于推进实施水泥行业超低排放的意见(征求意见稿)》(以下简称“征求意见稿”)。水泥行业超低排放实施范围包括水泥熟料生产企业(不含矿山)和独立粉磨站(含生产特种水泥、协同处置固废的水泥企业)。推动现有水泥企业超低排放改造,到2025年底前,重点区域取得明显进展,50%左右的水泥熟料产能完成改造;到2028年底前,重点区域水泥熟料生产企业基本完成改造,全国力争80%左右水泥熟料产能完成超低排放改造。
征求意见稿提到了有组织排放指标要求,在基准含氧量10%的条件下,水泥窑及窑尾余热利用系统烟气颗粒物、二氧化硫、氮氧化物排放浓度小时均值分别不高于10、35、50mg/m3。达到超低排放的水泥企业每月生产时间至少95%以上时段小时均值排放浓度满足上述要求。
原文如下:

关于公开征求《关于推进实施水泥行业超低排放的意见(征求意见稿)》和《关于推进实施焦化行业超低排放的意见(征求意见稿)》意见的通知
为贯彻落实《中共中央 国务院关于深入打好污染防治攻坚战的意见》《“十四五”节能减排综合工作方案》等有关要求,我部组织编制了《关于推进实施水泥行业超低排放的意见(征求意见稿)》《关于推进实施焦化行业超低排放的意见(征求意见稿)》,现公开征求意见(可登录生态环境部网站.cn/“意见征集”栏目检索查阅)。
各机关团体、企事业单位和个人均可提出意见和建议。有关意见请书面反馈生态环境部大气环境司,并注明联系人及联系方式,电子文档请同时发送至联系人邮箱。征求意见截止时间为2023年6月28日。
联系人:生态环境部大气环境司 王宇航
电话:(010)65645610
邮箱:dqsxmc@mee.gov.cn
地址:北京市东城区东长安街12号
邮编:100006
附件:1.关于推进实施水泥行业超低排放的意见(征求意见稿)
2.关于推进实施焦化行业超低排放的意见(征求意见稿)
生态环境部办公厅
2023年6月15日
(此件社会公开)
关于推进实施水泥行业超低排放的意见(征求意见稿)
推进实施水泥行业超低排放是推动行业高质量发展、促进产业转型升级、助力深入打好蓝天保卫战的重要举措。为贯彻落实《中共中央国务院关于深入打好污染防治攻坚战的意见》《“十四五”节能减排综合工作方案》等有关要求,加强对各地工作指导,高质量推进水泥行业超低排放改造,提出以下意见。
一、总体要求
(一)指导思想
以习近平新时代中国特色社会主义思想为指导,深入贯彻党的二十大精神,全面落实习近平生态文明思想,坚持精准、科学、依法治污,更多运用市场化、法治化手段,更好发挥政府作用,推进实施水泥行业超低排放,提升水泥行业全工序、全流程大气污染治理水平,促进空气质量持续改善,实现减污降碳协同增效,为深入打好污染防治攻坚战提供有力支撑。
(二)基本原则
坚持协同增效,系统提升。统筹推进水泥行业超低排放改造和行业碳减排行动,优化调整产业、原料、用能、运输结构,源头削减、过程控制和末端治理相结合,促进减污降碳协同增效,确保实现污染减排目标,助力碳达峰碳中和。
坚持突出重点,分步推进。以改善空气质量为核心,在大气污染防治重点区域(以下简称重点区域)率先推进,综合考虑技术、经济、市场等条件,确定分区域、分阶段改造任务。
坚持分类管理,综合施策。根据行业生产及排放特征,对有组织排放、无组织排放和物料产品运输分类提出指标限值和管控措施;综合采取财政、价格、金融、环保等政策,多措并举推动实施。
坚持企业主体,政府引导。强化企业主体责任,加大资金投入,严把工程质量,加强运行管理;更好发挥政府作用,形成有效激励和约束,增强服务意识,加大多部门联合惩戒力度,营造公平竞争、健康有序的发展环境。
(三)主要目标
水泥行业超低排放实施范围包括水泥熟料生产企业(不含矿山)和独立粉磨站(含生产特种水泥、协同处置固废的水泥企业)。推动现有水泥企业超低排放改造,到2025年底前,重点区域取得明显进展,50%左右的水泥熟料产能完成改造;到2028年底前,重点区域水泥熟料生产企业基本完成改造,全国力争80%左右水泥熟料产能完成超低排放改造。
二、指标要求
水泥企业超低排放是指所有生产环节(破碎、粉磨、配料、熟料煅烧、烘干、协同处置等,以及原料、燃料和产品储存运输)的大气污染物有组织、无组织排放及运输过程达到超低排放要求。控制指标和措施要求如下。
(一)有组织排放控制指标。在基准含氧量10%的条件下,水泥窑及窑尾余热利用系统烟气颗粒物、二氧化硫、氮氧化物排放浓度小时均值分别不高于10、35、50mg/m3。其他有组织排放具体指标要求见附表1。达到超低排放的水泥企业每月生产时间至少95%以上时段小时均值排放浓度满足上述要求。
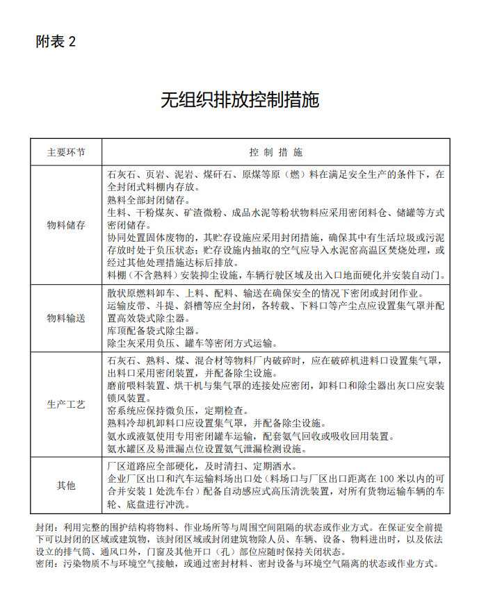
(二)无组织排放控制措施。物料储存、物料输送、生产工艺过程等无组织排放源,在保障安全生产的前提下,采取密闭、封闭等有效控制设施。无组织排放控制设施应与生产工艺设施同步正常运行,确保产尘点及生产设施无可见烟粉尘外逸,厂区整洁无积尘。具体要求见附表2。
(三)清洁运输要求。进出企业的原燃料采用铁路、水路、管道、管状带式输送机、皮带通廊等清洁方式运输比例不低于80%;达不到的企业,汽车运输部分应全部采用新能源或国六排放标准的车辆。重点区域企业原燃料清洁运输比例达不到80%的部分应用新能源汽车替代,其他原燃料运输应全部采用新能源或国六排放标准的车辆。产品运输优先采用清洁运输方式,汽车运输全部采用新能源或国六排放标准的车辆。厂内使用新能源运输车辆(2025年底前可采用国六排放标准的汽车);非道路移动机械原则上采用新能源,无对应产品的应满足国四及以上排放标准。
三、重点任务
(一)优化调整产业结构
严格执行产能置换政策,加大对过剩产能控制力度,坚决遏制违规新增产能,重点区域严禁新增水泥熟料产能。修订《产业结构调整指导目录》,研究提高水泥行业落后产能淘汰标准,通过综合手段依法依规淘汰落后产能。发挥能耗、环保、质量、安全等标准作用,引导能耗高、排放强度大的低效产能有序退出,鼓励重点区域制定限制类产能退出计划。列入淘汰退出计划的企业或设施不再要求实施超低排放改造。推进新改扩建(含搬迁)水泥项目按超低排放水平建设。
(二)有序推进现有企业超低排放改造
各地要围绕空气质量改善需求,把握好节奏和力度,高质量推进水泥熟料生产企业和独立粉磨站超低排放改造。要加强对企业服务和指导,帮助企业合理选择改造技术路线,协调解决清洁运输等重大事项。
因厂制宜选择成熟适用的环保改造技术。强化源头控制,水泥窑配备低氮燃烧器,采用分级燃烧及其他分解炉含氧量精细化管控等低氮燃烧技术;采取有效措施控制氨逃逸,脱硝氨水消耗量小于3.5kg/t熟料(基于20%的氨水浓度折算)。末端治理采用成熟稳定的污染治理技术。推动取消烟气旁路,确因安全生产需要暂时保留的,在非紧急情况下保持关闭并铅封,通过安装自动监测设备、流量计等方式加强监管,鼓励在旁路设置感应式阀门,阀门开启状态、开度等信号接入中控系统。水泥窑协同处置固体废物企业旁路放风烟气排放口管控要求与水泥窑及窑尾余热利用系统排放口相同。
无组织排放控制应采用密闭、封闭等有效治理措施,鼓励采用全封闭机械化料场、筒仓、圆库等物料储存方式,产尘点按照“应收尽收”原则合理配置废气收集设施,优化收集风量。优化工艺流程,减少转运环节,降低物料落差,缩短运输距离;破碎机、磨机喂料装置应有密闭或封闭防尘措施,卸料口和除尘器出灰口安装锁风装置。
加强清洁运输改造,中长途运输优先采用铁路或水路;短途运输优先采用皮带通廊或新能源车辆;厂内物料转运优先采用皮带通廊或封闭式螺旋输送机,减少厂内物料二次倒运及汽车运输量。
(三)统筹推进水泥行业协同减污降碳
鼓励企业在超低排放改造时统筹开展减污降碳和清洁生产改造,积极探索污染物和温室气体协同控制工艺技术,到2025年,完成8.5亿吨水泥熟料产能清洁生产改造。推动原料替代,在保障水泥产品质量前提下,提高含钙、镁废渣资源替代石灰石比重;提高矿渣、粉煤灰工业废物掺加比例,降低熟料系数。提高水泥产品质量和应用水平,促进水泥减量化使用。积极推进燃料替代,利用水泥窑协同处置固体废弃物等替代煤炭;采用独立热源烘干的企业,鼓励使用天然气、电等清洁能源。开展节能减污降碳技术改造,严格执行水泥单位产品能源消耗限额要求,吨熟料二氧化碳直接排放不高于0.85吨,在规定时限内将能效基准水平以下熟料产能清零,力争达到能效标杆水平。加快推广低阻旋风预热器、高效烧成、高效篦冷机、高效节能粉磨等节能技术装备。鼓励企业优先采用清洁低碳运输方式,打造绿色供应链。
(四)强化全过程精细化环境管理
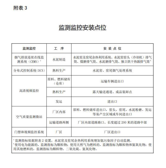
实施超低排放改造的企业,可通过全面加强污染物排放自动监测、过程监控和视频监控设施建设等方式自证稳定达到超低排放要求,包括以下措施。按照附表3的要求安装自动监控设施,水泥窑及窑尾余热利用系统增加氨污染因子自动监测。主要生产装备和污染治理设施安装分布式控制系统(DCS),重点工序安装高清视频监控设施、关键点位布设空气质量监测微站。建设全厂一体化环境管控平台,记录有组织排放、无组织排放相关监测监控和治理设施运行情况,以及清洁运输情况。自动监测、DCS系统等数据至少保存五年以上,高清视频监控数据至少保存六个月以上(具体要求见附表3、4)。
加强运行管理。企业应确保水泥熟料生产与脱硝系统同步运行,做好脱硝剂采购记录、消耗量日常检查记录和喷枪维护记录。采取合理控制脱硝剂用量,优化反应温度、反应区间和停留时间等有效措施控制氨逃逸。定期检查无组织排放设施运行情况,鼓励使用智能平台实现无组织排放精准管控。
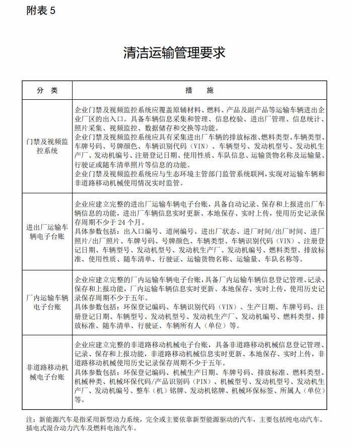
强化运输管理。企业应配备专职人员加强运输管理,建设门禁和视频监控系统,以及进出厂运输车辆、厂内运输车辆、非道路移动机械电子台账。企业应使用达标车辆运输,鼓励与供车单位、原辅材料供货单位及产品购买单位签订车辆排放达标保证书、增加相应合同条款、提供运输车辆年检合格证明等方式实现车辆的达标管理。具体要求见附表5。
完善管理制度。建立健全企业环保管理机构,设置环保专职人员;建立企业环保设施检修与维护、环境监测、环保监督与考核、环保应急预案等管理制度;按照排污许可技术规范要求,规范、准确、完整记录环境管理台账,如实反映生产设施、污染治理设施运行情况。
四、政策措施
水泥企业达标排放是法定责任,超低排放是鼓励导向,对于完成超低排放改造的水泥企业应加大支持力度。
(一)加大财税金融支持。落实环境保护税法和购置环境保护专用设备企业所得税抵免优惠政策。按照《大气污染防治资金管理办法》对水泥超低排放改造项目予以支持。鼓励银行机构给予水泥企业信贷支持用于超低排放改造,支持符合条件的企业发行债券进行直接融资,募集资金用于超低排放改造等领域。
(二)实行差异化环保管理政策。充分发挥标杆企业引领示范作用,对于已完成超低排放改造并公示的水泥企业,可开展A级绩效评级工作,免除错峰生产;在重污染天气预警期间,可采取自主减排措施。未按时限要求完成超低排放改造的水泥企业,重污染天气预警期间严格按要求落实应急减排措施,加大执法监管力度。鼓励有条件的地区制定基于污染物排放、能耗、温室气体排放的差别化电价、信贷金融等政策。
(三)加强技术支持。研究制定水泥行业超低排放改造相关技术指导文件,适时修订水泥工业大气污染物排放标准。支持水泥企业与高校、科研机构、环保工程技术公司等合作,创新节能减排技术。鼓励国家生态环境科研院所联合行业协会等搭建企业超低排放改造交流平台,促进成熟先进技术推广应用。
五、实施保障
(一)加强组织领导。生态环境部会同发展改革委、工业和信息化部、财政部、交通运输部等组织实施本意见,有关部门各司其职、各负其责、密切配合、形成合力,加强对地方工作指导,及时协调解决推进过程中的困难和问题。生态环境部会同有关部门建立水泥行业超低排放改造管理台账。各地要加强组织领导,做好监督、管理和服务工作。各省(区、市)制定本地水泥企业超低排放改造计划,确定年度重点改造项目,细化目标任务,分解落实责任,于2023年12月底前报送生态环境部、工业和信息化部。
(二)强化企业主体责任。水泥企业是实施超低排放改造的责任主体,要按照国家和地方有关要求制定具体工作方案,力求做到企业领导真重视、资金真投入、实施真工程、管理水平真提升,确保按期完成改造任务。企业要加强人员技术培训,健全内部环保考核管理机制,实现治理设施长期连续稳定运行。在环保治理工程建设和运行过程中,要严格执行安全管理有关规定,切实落实企业安全生产主体责任。大型水泥企业集团要发挥表率作用,及时将改造目标任务分解落实,力争提前完成。
(三)严格评价管理。生态环境部会同有关部门,按照各省(区、市)水泥行业超低排放改造计划方案,每年对上一年度超低排放改造完成情况进行评价,纳入大气污染防治工作考核评价体系。
企业完成超低排放改造并连续稳定运行一个月后,可自行或委托有资质的监测机构和有能力的技术机构,严格按照指标要求和相关技术文件开展评估监测。稳定达到超低排放要求的,可报送当地生态环境、工业和信息化等部门。鼓励行业协会发挥桥梁纽带作用,指导企业开展超低排放改造和评估监测工作。
加大信用监管力度,对于建设工程质量低劣的环保公司和环保设施运营管理水平低、存在弄虚作假行为的运维机构以及评估监测机构等,按国家有关规定开展信用管理,依法依规开展失信联合惩戒。
(四)强化监督执法。各地要做好日常监督和执法检查,对不达标企业、未按证排污企业,依法依规处罚;严厉打击弄虚作假、擅自停运环保设施等严重违法行为。对已完成超低排放改造的,开展事中事后监管,建立动态监督管理台账,组织“双随机”检查,对不能稳定实现超低排放的,及时调整出动态管理名单,视情节取消相关优惠政策,并向社会公开。
(五)加强宣传引导。做好政策解读和宣贯,营造有利于开展水泥行业超低排放改造的良好舆论氛围,增强企业开展超低排放改造的责任感和荣誉感。各级有关部门要积极跟踪相关舆情动态,及时回应社会关切,宣传报道地方和企业的优秀做法。
附表:1.有组织排放指标限值
2.无组织排放控制措施
3.监测监控安装点位
4.分布式控制系统(DCS)关键参数
5.清洁运输管理要求




