北极星环保网获悉,近日,国家发展改革委等部门发布关于印发《绿色低碳先进技术示范工程实施方案》(以下简称《方案》)的通知。
《方案》提出,到2025年,通过实施绿色低碳先进技术示范工程,一批示范项目落地实施,一批先进适用绿色低碳技术成果转化应用,若干有利于绿色低碳技术推广应用的支持政策、商业模式和监管机制逐步完善,为重点领域降碳探索有效路径。
到2030年,通过绿色低碳先进技术示范工程带动引领,先进适用绿色低碳技术研发、示范、推广模式基本成熟,相关支持政策、商业模式、监管机制更加健全,绿色低碳技术和产业国际竞争优势进一步加强,为实现碳中和目标提供有力支撑。
原文如下:
国家发展改革委等部门关于印发
《绿色低碳先进技术示范工程实施方案》的通知
各省、自治区、直辖市、新疆生产建设兵团发展改革委、科技厅、工业和信息化主管部门、财政厅(局)、自然资源厅(局)、住房城乡建设厅(委)、交通运输厅(局、委)、国资委、能源局、民航各地区管理局:
为加快绿色低碳先进适用技术示范应用,在落实碳达峰碳中和目标任务过程中锻造新的产业竞争优势,国家发展改革委等10部门制定了《绿色低碳先进技术示范工程实施方案》。现印发给你们,请认真抓好落实。
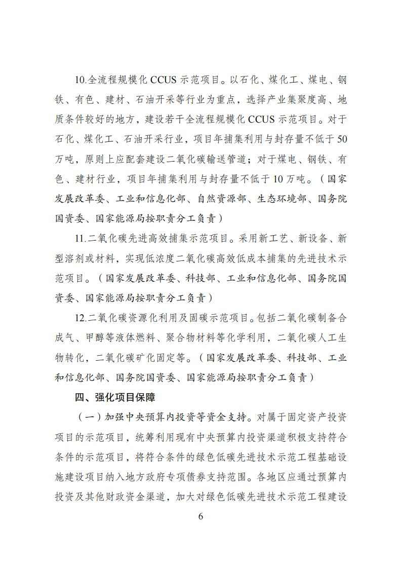
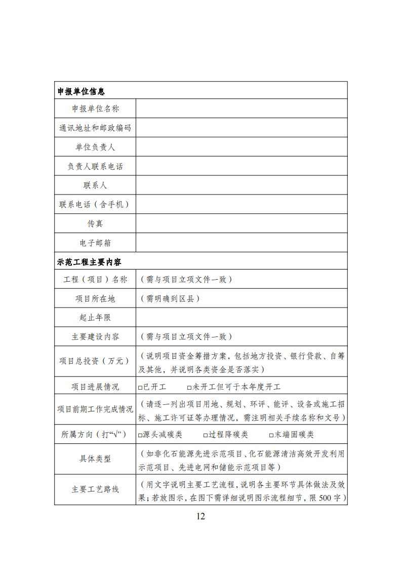
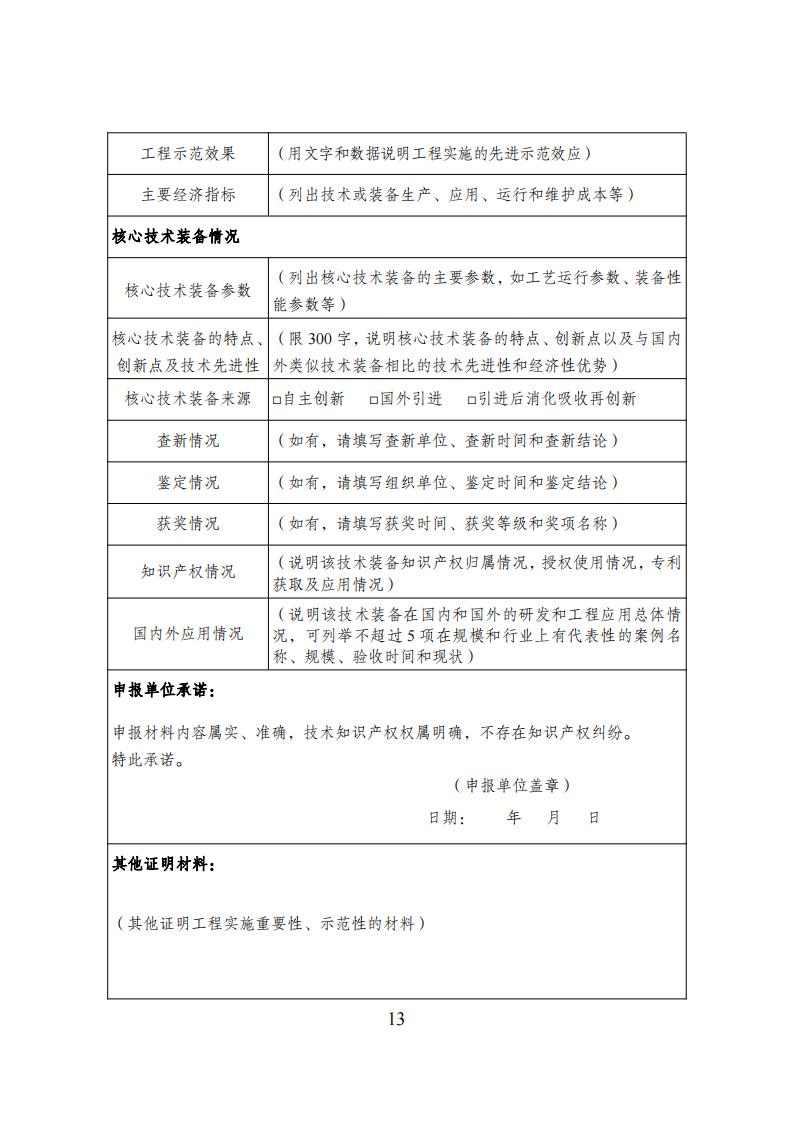
2023年首批示范项目申报工作同步启动,按照优中选优、宁缺毋滥的原则,各地区报送数量不超过10个。各地区发展改革委要会同本地区有关部门做好示范项目组织和申报工作,中央企业示范项目由国务院国资委负责汇总推荐,项目申报表、汇总表请于2023年10月8日前报送至国家发展改革委(环资司)。
国家发展改革委
科 技 部
工业和信息化部
财 政 部
自 然 资 源 部
住房城乡建设部
交 通 运 输 部
国务院国资委
国 家 能 源 局
中 国 民 航 局
2023年8月4日













