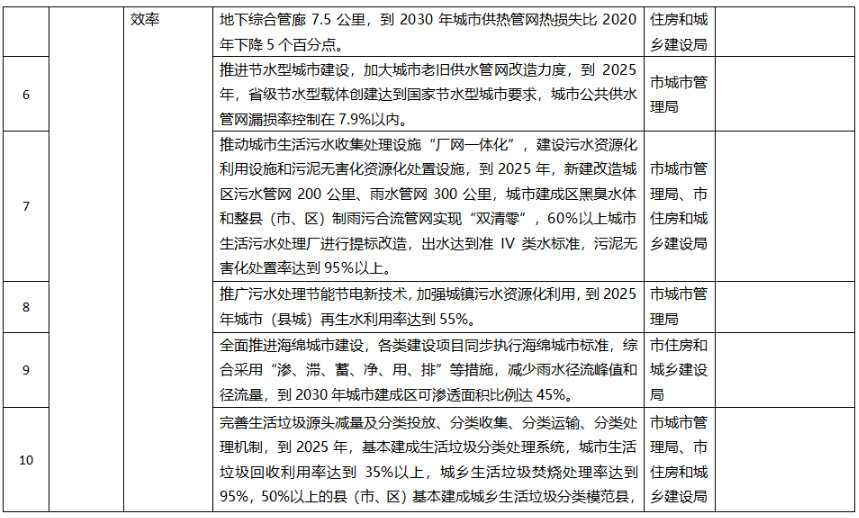
北极星环保网获悉,近日,聊城市住房和城乡建设局发布了关于印发《聊城市城乡建设领域碳达峰实施方案》的通知,《方案》提出,推动城市生活污水收集处理设施“厂网一体化”,建设污水资源化利用设施和污泥无害化资源化处置设施,到2025年,新建改造城区污水管网200公里、雨水管网300公里,城市建成区黑臭水体和整县(市、区)制雨污合流管网实现“双清零”,全市60%以上城市生活污水处理厂进行提标改造,出水达到准IV类水标准,污泥无害化处置率达到95%以上。
推广污水处理节能节电新技术,加强城镇污水资源化利用,到2025年城市(县城)再生水利用率达到55%。全面推进海绵城市建设,各类建设项目同步执行海绵城市标准,综合采用“渗、滞、蓄、净、用、排”等措施,减少雨水径流峰值和径流量,到2030年城市建成区可渗透面积比例达45%。
完善生活垃圾源头减量及分类投放、分类收集、分类运输、分类处理机制,到2025年,基本建成生活垃圾分类处理系统,城市生活垃圾回收利用率达到35%以上,城乡生活垃圾焚烧处理率达到95%,50%以上的县(市、区)基本建成城乡生活垃圾分类模范县,2030年城市生活垃圾资源化利用率达到65%。
关于印发《聊城市城乡建设领域碳达峰实施方案》的通知
聊建字〔2023〕31号
各县(市、区)住房和城乡建设局(建设管理部)、发展和改革局、财政局、城市管理局、自然资源和规划局:
现将《聊城市城乡建设领域碳达峰实施方案》印发给你们,请结合本地区实际,认真贯彻执行。
聊城市住房和城乡建设局
聊城市发展和改革委员会
聊城市财政局
聊城市城市管理
局聊城市自然资源和规划局
2023年6月27日
(此件主动公开)
聊城市城乡建设领域碳达峰实施方案
城乡建设是碳排放的主要领域之一。为深入落实党中央、国务院关于碳达峰碳中和重大战略决策和省委、省政府及市委、市政府工作部署,加快推动城乡建设绿色低碳转型,根据《中共中央国务院关于完整准确全面贯彻新发展理念做好碳达峰碳中和工作的意见》《2030年前碳达峰行动方案》《城乡建设领域碳达峰实施方案》及《贯彻落实〈中共中央 国务院关于完整准确全面贯彻新发展理念做好碳达峰碳中和工作的意见〉的若干措施》《山东省碳达峰实施方案》《山东省城乡建设领域碳达峰实施方案》等要求,制定本实施方案。
一、总体要求
(一)指导思想
以习近平新时代中国特色社会主义思想为指导,深入贯彻党的二十大精神,认真践行习近平生态文明思想,按照党中央、国务院决策部署,坚持稳中求进工作总基调,立足新发展阶段,完整、准确、全面贯彻新发展理念,融入新发展格局,坚定不移走生态优先、绿色低碳的高质量发展道路,建立健全绿色低碳发展体系,加快转变城乡建设发展方式,大力推进绿色节能建筑、绿色宜居社区、绿色基础设施、绿色低碳城乡等建设,确保城乡建设领域如期实现碳达峰,更好满足人民群众对美好生活的需要,为绿色低碳高质量发展先行区建设作出积极贡献。
(二)基本原则
坚持系统谋划,分步实施,准确把握全市城乡建设领域的重点任务,统筹考虑各类建筑和市政基础设施建设,科学制定节能减碳要求。坚持创新引领,强化机制创新、方法创新、科技创新,加强核心技术攻关,完善技术产品供给,强化试点示范带动。坚持双轮驱动、协同发力,充分发挥政府主导和市场机制作用,加快形成较为完善的政策体系和工作机制。
(三)主要目标
到2025年,绿色建筑发展质量不断提高,建筑能效水平稳步提升,绿色建造方式加速推广,建筑能耗和碳排放增长趋势得到有效控制,城乡建设领域能源资源利用效率持续提升。
到2030年,城乡建设整体性、系统性、生长性进一步增强;建筑能源资源利用效率、垃圾资源化利用等水平大幅提高,用能结构和方式更加优化,可再生能源应用更加充分;高品质绿色建筑规模持续增长,绿色建造方式广泛推行,绿色生活方式普遍形成,城乡建设领域碳排放达到峰值。
2060年前,城乡建设方式全面实现绿色低碳转型,系统性变革全面实现,城乡建设领域碳排放治理现代化全面实现,美好人居环境全面建设,人民生活更加幸福。
二、系统推进绿色低碳城市建设
(四)合理优化城市功能布局。按照资源环境承载能力,合理确定城市规模和空间结构,构建产城融合、职住平衡、高效有序、紧凑宜居、交通便利的城市格局,加快形成集约紧凑低碳的发展模式。科学有序布局生态、农业、城镇等功能空间,促进国土空间均衡开发。统筹城市生态廊道、通风廊道、景观视廊、滨水空间和绿道建设,构建与自然相连通的生态廊道网络。加大提升主城区和新建城区道路网密度,主城区道路网密度大于8公里/平方公里,合理布局快速干线交通、生活性集散交通和绿色慢行通道设施,到2025年全市新增城市道路200公里。统筹地上地下空间综合开发利用,加强新建建筑密度、高度管控,严格控制新建超高层建筑。稳步开展城市更新行动,健全城市既有建筑保留利用和更新改造工作机制,严格既有建筑拆除管理,推动“拆改留”到“留改拆”转变,除违法建筑和经专业机构鉴定为危房且无修缮保留价值的建筑外,不大规模、成片集中拆除现状建筑。
(五)开展绿色低碳社区建设。推广功能复合的混合街区,倡导居住、商业、无污染产业等混合布局。新建居住社区严格执行《居住区规划设计标准》《完整居住社区建设标准(试行)》,既有居住社区因地制宜配建相关设施,到2030年,完整居住社区覆盖率提高到60%以上。探索推进零碳社区建设,引导可再生能源进入社区能源消费终端,推进社区充换电设施建设。有序推进城镇老旧小区改造,到2025年全面完成2000年前建成的老旧小区改造任务,力争基本完成2005年前建成的老旧小区改造任务,累计完成城镇老旧小区改造13.64万户。通过步行和骑行网络串联若干个居住社区,构建形成5分钟、10分钟、15分钟生活圈。鼓励物业服务企业向业主提供居家养老、家政、托幼、健身、购物等生活服务。鼓励“部分空间、部分时间”、电力需求侧响应等绿色低碳用能方式,倡导使用智能插座。鼓励居民采用公共交通、自行车和步行等绿色出行方式,引导选用绿色家电、高效照明、节水器具等产品,减少使用一次性消费品。
(六)加快发展绿色宜居住宅。健全住房保障体系,优化住房供应结构,支持商品房市场更好满足购房者的合理住房需求。合理确定住宅朝向、窗墙比和体形系数,鼓励大开间、小进深,充分利用日照和自然通风,降低住宅能耗。推行灵活可变的居住空间设计,减少改造或拆除造成的资源浪费。建立住宅工程质量信息公示制度,将绿色性能主要指标纳入新建商品房购房合同,在商品住宅中推广质量潜在缺陷保险,延长工程质量保修期限。提高住宅建筑设计水平,提升采光、通风、隔声、空气品质以及健康卫生等方面的性能,营造绿色宜居的室内外空间和环境。大力推进新建住房全装修交付使用,推进整体卫浴、厨房等模块化部品应用,鼓励全装修商品住宅加装新风系统。鼓励物业企业建设智慧物业管理服务平台,充分运用5G、互联网、物联网、云计算、大数据、区块链和人工智能等技术,提高共用设施设备智能化维修养护水平,加强住宅共用部位维护管理。
(七)提高城镇基础设施运行效率。加强供热、供气、供水等市政基础设施智能化建设管理,推进地下综合管廊建设及清洁热源、供热管网等建设改造,到2025年新增地下综合管廊7.5公里,到2030年城市供热管网热损失比2020年下降5个百分点。推进节水型城市建设,加大城市老旧供水管网改造力度,到2025年,省级节水型载体创建达到国家节水型城市要求,城市公共供水管网漏损率控制在7.9%以内。推动城市生活污水收集处理设施“厂网一体化”,建设污水资源化利用设施和污泥无害化资源化处置设施,到2025年,新建改造城区污水管网200公里、雨水管网300公里,城市建成区黑臭水体和整县(市、区)制雨污合流管网实现“双清零”,全市60%以上城市生活污水处理厂进行提标改造,出水达到准IV类水标准,污泥无害化处置率达到95%以上。推广污水处理节能节电新技术,加强城镇污水资源化利用,到2025年城市(县城)再生水利用率达到55%。全面推进海绵城市建设,各类建设项目同步执行海绵城市标准,综合采用“渗、滞、蓄、净、用、排”等措施,减少雨水径流峰值和径流量,到2030年城市建成区可渗透面积比例达45%。完善生活垃圾源头减量及分类投放、分类收集、分类运输、分类处理机制,到2025年,基本建成生活垃圾分类处理系统,城市生活垃圾回收利用率达到35%以上,城乡生活垃圾焚烧处理率达到95%,50%以上的县(市、区)基本建成城乡生活垃圾分类模范县,2030年城市生活垃圾资源化利用率达到65%。推进城市绿色照明,推广遥测、遥控、遥信等路灯智能控制系统,合理控制景观照明,节能型灯具应用率保持在100%,到2030年,30%以上县(市、区)城市建成照明数字化系统,LED等高效灯具普及率达到80%以上。
(八)增强城市绿化碳汇能力。依据国土空间规划,完善城市绿地系统,构建“绿心、绿楔、绿环、绿廊”等结构性绿化体系,通过“留白增绿”、见缝插绿、拆违建绿、破硬增绿等形式拓展绿化空间,系统推进综合性公园、专类公园、社区公园建设,着力建设居民身边小而美的口袋公园、小微绿地,构建高低搭配、均衡分布的多层级公园体系,实现“300米见绿、500米见园”。优化城市绿化植物碳汇结构,用近自然、群落式、低维护、可持续的方式营造城市生态空间,提升城市绿地固碳增汇效能,科学构建园林绿化废弃物循环利用体系。加强城市绿化养护运维,科学选用绿化方式和绿植种类,优先选用本地苗木,推广节水型低成本维护园林绿地。到2025年,全市城区(县城)建成区绿地率达到37.5%,建成区绿化覆盖达到42%,人均公园绿地面积达到16平方米,建成城市绿道570公里;到2030年,城市建成区绿地率达到39%。
三、统筹开展绿色低碳县城和乡村建设
(九)推进绿色低碳县城建设。加快以县城为重要载体的城镇化建设,提高县城综合承载能力,构建集约节约、尺度宜人的发展格局。县城建设要顺应原有地形地貌,保持山水脉络和自然风貌,实现县城与自然环境融合协调。统筹县城、中心镇、行政村基础设施和公共服务设施布局,推广大分散与小区域集中相结合的建设方式。加强县城建设密度与强度管控,实现疏密有度、错落有致、合理布局。推行“窄马路、密路网、小街区”,鼓励建设连续通畅的步行道、自行车道网络,县城内部新规划道路红线宽度不宜超过40米,广场集中硬地面积不宜超过2公顷。综合考虑消防救援能力,合理确定新建建筑高度,重点发展中低层住宅,严控高层住宅无序发展。
(十)建设绿色宜居乡村。推进实施乡村建设行动。农房和村庄建设选址要安全可靠,尊重山水林田湖草等生态脉络。鼓励新建农房向基础设施完善、自然条件优越、公共服务设施齐全、景观环境优美的城镇或村庄聚集,形成自然、紧凑、有序的农房群落。加强传统村落和传统民居保护与利用,塑造乡村特色自然风貌。加强供水、排水、道路等设施建设,推行微动力、低能耗、低成本的运行方式。进一步完善农村生活垃圾收运处置体系,推广生活垃圾分类新时尚,推动生活垃圾就近就地资源化利用。推进规划师、建筑师、工程师下乡,提升农房设计建造水平。
(十一)推广绿色低碳农房。积极推广农房设计、建造绿色低碳技术产品,推动政府投资的农村公共建筑、各类示范村镇农房建设项目率先执行建筑节能及绿色建筑标准,鼓励结合清洁取暖改造实施既有农房节能(绿色化)改造,支持发展星级绿色农房和低能耗(零能耗)、低碳(零碳)农房,到2030年建成部分绿色低碳农房试点示范项目。积极推广轻型钢结构、现代木结构等新型房屋建造方式,鼓励就地取材和利用乡土材料,推广使用绿色建材。
(十二)推动农房用能结构调整。推进太阳能、地热能、空气热能、生物质能等可再生能源在乡村生活热水、供气、供暖、供电等方面的应用。推进农房光伏屋顶行动,实现光伏发电自产自用、余电上网。因地制宜在新建农房中采取清洁供暖方式,鼓励农作物秸秆、树枝等生物质清洁高效综合利用,推广生物质成型燃料炉具、生物质锅炉、太阳能等可再生能源供暖,到2025年力争农村地区清洁取暖率达到80%以上。推动乡村进一步提高电气化水平,鼓励炊事、供暖、照明、交通、热水等用能电气化。
四、提升建筑全链条绿色低碳发展水平
(十三)全面推广绿色节能建筑。积极采用自然通风、天然采光、隔音降噪等融合生态共享理念的建筑设计方式。城镇新建民用建筑全面执行绿色建筑标准,市辖区城市规划区范围内新建民用建筑、其他县(市)政府投资或以政府投资为主的公共建筑以及其他大型公共建筑等建设工程全面执行二星级及以上绿色建筑标准,并应获得相应的绿色建筑标识;超高层建筑项目按照三星级绿色建筑标准建设,并应获得相应的绿色建筑标识。推动城市新区按照绿色生态城区标准规划、建设,支持有条件的地区创建国家绿色低碳相关试点示范,适时开展省级绿色低碳城市建设试点。“十四五”期间,新增绿色建筑2000万平方米以上,获得绿色建筑标识项目面积30万平方米。城镇新建民用建筑严格执行建筑节能标准,逐步提高建筑能效水平,到2023年新建居住建筑本体达到83%节能要求,2025年前新建公共建筑本体达到78%节能要求。加快推动近零能耗建筑及低碳建筑、零碳建筑建设,积极发展产能建筑,鼓励有条件的县(市、区)建设超低能耗(近零能耗)建筑、低碳(零碳)建筑集中连片示范区。
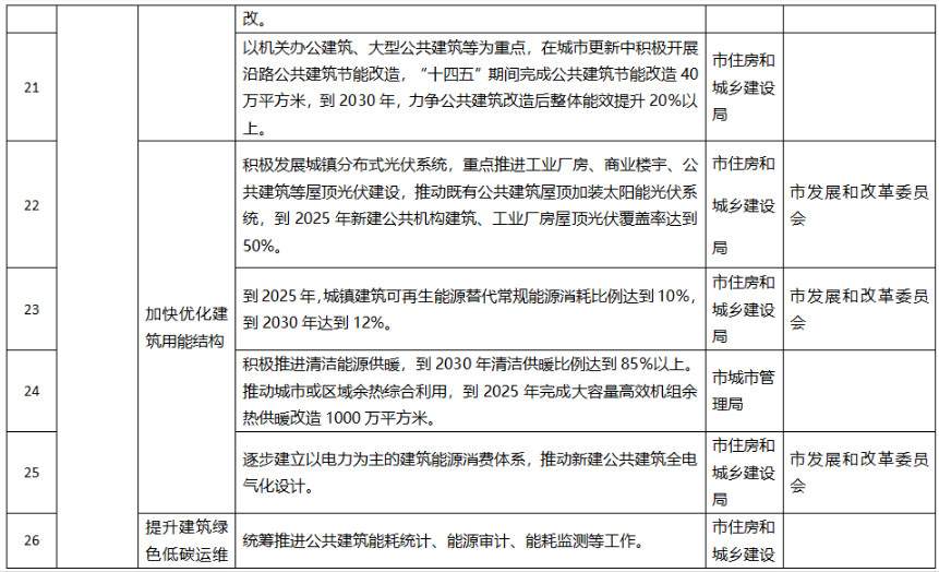
(十四)提升既有建筑能效水平。加强既有建筑节能改造鉴定评估,结合城市更新行动,统筹编制改造专项规划,重点开展建筑外围护结构改造,提升围护结构保温隔热性能,同步提高主要用能设备能效等级。鼓励在城市更新、城镇老旧小区改造、抗震加固、消防设施提升改造等中,统筹推进既有居住建筑节能改造,鼓励实施超低能耗或绿色化改造,“十四五”期间完成既有居住建筑节能改造200万平方米,力争到2030年具备节能改造价值和条件的既有居住建筑实现应改尽改。以机关办公建筑、大型公共建筑等为重点,在城市更新中积极开展沿路公共建筑绿色低碳改造,“十四五”期间完成公共建筑节能改造40万平方米,到2030年,力争公共建筑改造后整体能效提升20%以上。
(十五)加快优化建筑用能结构。积极发展城镇分布式光伏系统,重点推进工业厂房、商业楼宇、公共建筑等屋顶光伏建设,推动既有公共建筑屋顶加装太阳能光伏系统,到2025年新建公共机构建筑、工业厂房屋顶光伏覆盖率达到50%。推动智能微电网、“光储直柔”(光伏系统+储能设备+直流配电+柔性用电)、蓄冷蓄热、虚拟电网等技术应用,优先消纳可再生能源电力。新建城镇居住建筑、农村社区以及集中供应热水的公共建筑,全面安装使用可再生能源热水系统。因地制宜推广污水源、土壤源、空气源等热泵供暖供冷技术。到2025年,城镇建筑可再生能源替代常规能源消耗比例达到10%,到2030年达到12%。积极推进清洁能源供暖,到2030年全市清洁供暖比例达到85%以上。推动城市或区域余热综合利用,到2025年完成大容量高效机组余热供暖改造1000万平方米。有序推进生物质热电联产项目建设,鼓励现有生物质直燃电厂实施供热、供冷改造。新建超低能耗建筑原则上采用分散供暖,不再采用市政集中供暖。逐步建立以电力为主的建筑能源消费体系,推动新建公共建筑全电气化设计,推广建筑用电设备智能群控技术及高效节能电气设备、家用电器等,实施建筑供暖、空调、电梯、照明等系统能效提升改造。
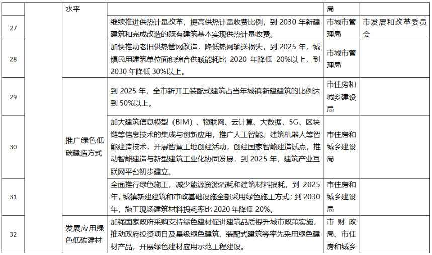
(十六)提升建筑绿色低碳运维水平。统筹推进公共建筑能耗统计、能源审计、能耗监测等工作,逐步实施公共建筑能耗限额管理。完善公共建筑节能监管平台建设,加强建筑能源和资源消耗实时监测与统计分析。新建政府投资或者以政府为主的公共建筑以及其他大型公共建筑,对空调、电气、给排水等系统进行综合效能调适。推行建筑能效测评标识制度,推动标识证书在交易、租赁等环节的应用。鼓励建设区域智慧供热、供冷运营管控平台,采用大数据分析、人工智能(AI)技术等提高系统运行效率。继续推进供热计量改革,提高供热计量收费比例,到2030年新建建筑和完成改造的既有建筑基本实现供热计量收费。加快推动老旧供热管网改造,降低热网输送损失,到2025年,城镇民用建筑单位面积综合供暖能耗比2020年降低20%以上,到2030年降低30%以上。
(十七)推广绿色低碳建造方式。推行系统化集成设计、精益化生产施工、一体化装修的绿色建造方式。政府投资或国有资金投资建筑工程应按规定采用装配式建筑,积极发展装配式混凝土建筑、钢结构住宅,新建公共建筑原则上采用钢结构,推广装配化装修,到2025年,全市新开工装配式建筑占当年城镇新建建筑的比例达到50%以上。加大建筑信息模型(BIM)、物联网、云计算、大数据、5G、区块链等信息技术的集成与创新应用,推广人工智能、建筑机器人等智能建造技术,开展智慧工地创建活动,创建国家智能建造试点,推动智能建造与新型建筑工业化协同发展,到2025年,建筑产业互联网平台初步建立。全面推行绿色施工,减少能源资源消耗和建筑材料损耗,到2025年,城镇新建建筑和市政基础设施全部采用绿色施工方式;到2030年,施工现场建筑材料损耗率比2020年降低20%。
(十八)发展应用绿色低碳建材。推进绿色建材认证,重点推广高性能混凝土、高强钢筋、高效保温材料、节能系统门窗、结构保温一体化墙板等技术产品。加强国家政府采购支持绿色建材促进建筑品质提升城市政策实施,推动政府投资项目及星级绿色建筑、装配式建筑等率先采用绿色建材产品,开展绿色建材应用示范工程建设。大力发展性能优良的预制构件和部品,加大通用尺寸预制构件和部品生产应用,提高智能化、标准化水平。推进建筑垃圾集中处理、分类收集、资源化利用,推广建筑垃圾再生利用产品,提高建材循环利用率和建筑垃圾资源化利用比例,到2025年,新建建筑施工现场建筑垃圾排放量不高于300吨/万平方米,装配式建筑施工现场建筑垃圾排放量不高于200吨/万平方米;到2030年,全市建筑垃圾资源化利用比例达到55%。
五、保障措施
(十九)加强组织领导与监督考核。各级各有关部门要按照统一部署,切实加强组织领导,健全协调机制,明确职责分工,统筹推动各项重点任务落实。在摸清底数、把握趋势、科学研判的基础上,合理确定碳达峰总体思路、减碳目标及工作措施,要加强部门协作配合,建立建筑用电、热力、燃气、煤炭等数据共享机制,形成工作合力。各级城乡建设领域碳达峰牵头部门要组织开展目标任务年度自查自评,每年11月底前将当年贯彻落实情况自查综合报告报上级有关部门。
(二十)完善推进机制与配套政策。建立健全城乡建设绿色低碳发展政策机制和保障措施,综合运用财政补助、税费优惠、专项债券等方式,加大对城乡建设领域碳达峰重点任务的支持力度,推动建设高星级绿色建筑、高水平装配式建筑、超低能耗与近零能耗建筑、低碳与零碳建筑(社区、园区)、既有建筑能效提升与绿色化改造、可再生能源建筑应用等项目。鼓励金融机构创新信贷产品和服务模式,给予多元化融资支持。推行政府绿色采购,完善绿色低碳产品政府强制采购和优先采购制度。开展城乡建设领域用能权交易试点,推行节能咨询、诊断、设计、融资、改造、托管等“一站式”综合服务模式。合理开放城镇基础设施节能相关领域投资、建设和运营市场,应用特许经营、政府购买服务等手段吸引社会资本投入。
(二十一)坚持科技引领与创新驱动。加快城乡建设数字化转型,利用建筑信息模型(BIM)技术和城市信息模型(CIM)平台等,推动数字建筑、数字孪生城市建设。强化城乡建设领域绿色低碳发展科技创新,整合优化行业产学研科技资源,推动高水平创新团队和创新平台建设,支持高校、科研院所、社会组织、企业、金融机构等组建创新联合体。
(二十二)注重宣传引导与教育培训。结合“全民节能行动”“节能宣传周”“低碳日”等活动,充分利用各类新闻媒体,大力倡导绿色低碳生活理念和生活方式,多渠道、多形式开展城乡建设领域碳达峰宣传活动。鼓励高校增设碳达峰碳中和相关课程,加大专业人才培养力度。将碳达峰与碳中和作为城乡建设领域管理技术人员培训体系重要内容,积极开展政策宣讲、标准宣贯、技术交流、业务培训等活动,有力支撑和推动全市城乡建设绿色低碳高质量发展。
附件:聊城市城乡建设领域碳达峰实施方案重点任务及责任分工表






