上海市生态环境局发布关于进一步完善主要污染物总量指标的核定、分配、使用和管理工作的通知,强化污染减排责任落实。以主要污染物总量减排为抓手,坚持精准治污、科学治污、依法治污,扎实推进主要污染物重点减排工程,统筹处理污染减排与经济发展的关系。本通知适用于全市四项主要污染物(氮氧化物、挥发性有机物、化学需氧量、氨氮)总量指标的核定、分配、使用和管理工作。
上海市生态环境局关于进一步完善主要污染物总量指标的核定、分配、使用和管理工作的通知
沪环监测〔2023〕102号
各区生态环境局,上海化学工业区管理委员会、上海自贸区临港新片区管委会,各市管企业:
为全面贯彻党的二十大精神和习近平总书记考察上海重要讲话精神,深入贯彻习近平生态文明思想,深入打好污染防治攻坚战,不断挖掘主要污染物减排潜力,促进生态环境质量持续改善,推动本市社会经济绿色低碳转型和高质量发展,依据《国务院关于印发“十四五”节能减排综合工作方案的通知》《生态环境部关于做好“十四五”主要污染物总量减排工作的通知》《上海市人民政府关于印发〈“十四五”节能减排综合工作实施方案〉的通知》的要求,结合本市实际,进一步做好主要污染物总量指标的核定、分配、使用和管理工作,现就有关事项通知如下:
一、基本原则
(一)强化污染减排责任落实。以主要污染物总量减排为抓手,坚持精准治污、科学治污、依法治污,扎实推进主要污染物重点减排工程,统筹处理污染减排与经济发展的关系。
(二) 促进绿色低碳高质量发展。鼓励排污单位通过实施提升污染治理能力、关停并转、结构调整、清洁生产等污染治理措施,为发展扩大环境容量,更好地促进产业转型升级。
二、适用范围
本通知适用于全市四项主要污染物(氮氧化物、挥发性有机物、化学需氧量、氨氮)总量指标的核定、分配、使用和管理工作。
三、减排量的核定
(一)重点工程减排量
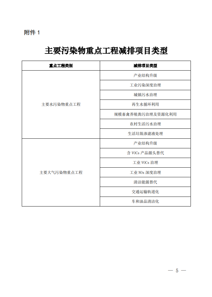
生态环境部《主要污染物总量减排核算技术指南》明确的重点工程减排项目(见附件1)减排量,由各区(管委会)、市管企业上报国家减排信息系统核算,市生态环境部门审核、生态环境部核定。
(二)小额打包项目减排量
生态环境部《主要污染物总量减排核算技术指南》中明确的小额打包项目(见附件2)减排量,由各区(管委会)生态环境部门审核后,在国家减排信息系统进行填报核算,由市生态环境部门最终核定;市管企业在国家减排信息系统进行填报核算,由市生态环境部门审核并核定。
(三)微小减排项目减排量
减排量低于小额打包量的微小减排项目参照国家重点工程减排量核算方法,由各区(管委会)生态环境部门审核并核定减排量;市管企业由市生态环境部门审核并核定减排量。
(四)挥发性有机物管理减排项目减排量
国家暂无核算方法的挥发性有机物管理减排项目,可按照《上海市重点行业企业挥发性有机物深化治理项目减排量核算技术指南(试行)》等有关规定进行核算,由各区(管委会)生态环境部门审核并核定减排量;市管企业由市生态环境部门审核并核定减排量。
四、主要污染物总量指标的分配和使用
(一)主要污染物总量指标的分配
根据生态环境部对重点工程减排量和上海市生态环境局对小额打包减排项目减排量的核定结果,各区(管委会)和各市管企业在完成主要污染物总量减排五年规划目标的前提下,由市生态环境局将国家认定后的重点工程项目超额减排量和市生态环境局认定的小额打包项目减排量作为主要污染物总量指标分配至各区(管委会)和各市管企业。
(二)主要污染物总量指标的使用
各区(管委会)生态环境部门、各市管企业应当根据《上海市生态环境局关于印发〈关于优化建设项目新增主要污染物排放总量管理推动高质量发展的实施意见〉的通知》(沪环规〔2023〕4号)的有关规定,规范总量指标的使用。
(三)主要污染物总量指标的管理
各区(管委会)生态环境部门、市管企业应当建立主要污染物总量指标管理台账。市生态环境局分配的总量指标、微小减排项目减排量、挥发性有机物管理减排项目减排量、通过排污权交易获取的总量指标应纳入总量指标台账管理。

