为深入贯彻落实党中央、国务院关于碳达峰碳中和决策部署,充分发挥标准在推进工业领域碳达峰碳中和工作的引领和规范作用,2023年5月22日,工业和信息化部科技司公开征求对《工业领域碳达峰碳中和标准体系建设指南(2023版)》(征求意见稿)的意见,提出工业领域碳达峰碳中和标准体系框架,规划了相关标准的研制方向,注重与现有工业节能与综合利用标准体系、绿色制造标准体系的有效衔接。希望通过加快相关标准制定、持续完善标准体系,推进工业领域向低碳、零碳发展模式转变。
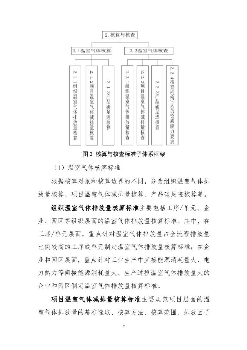
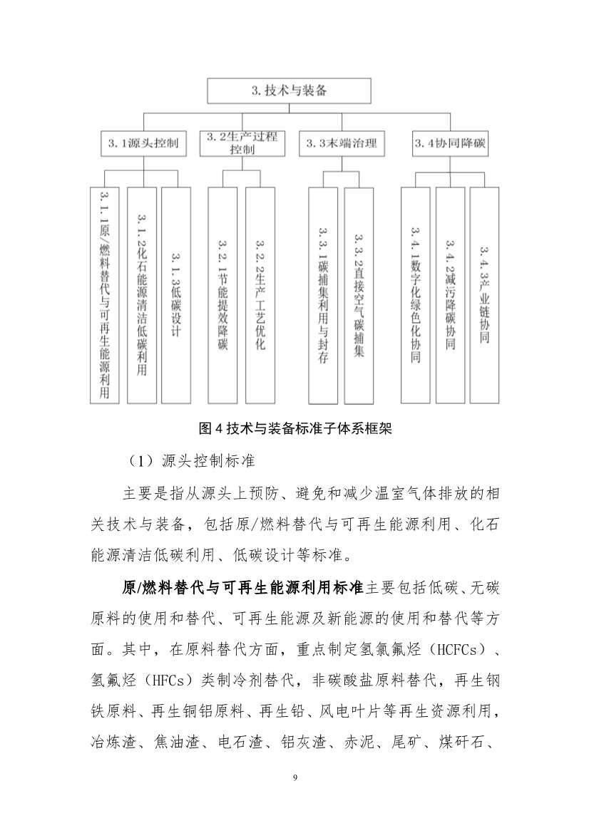
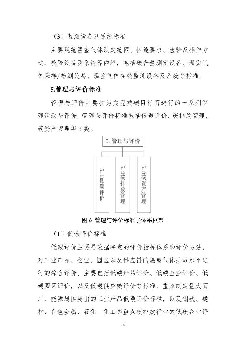
提出到2025年,工业领域碳达峰碳中和标准体系基本建立。针对低碳技术发展现状、未来发展趋势以及工业领域行业发展需求,制定200项以上碳达峰急需标准。重点制定基础通用、核算与核查、低碳技术与装备等领域标准,为工业领域开展碳评估、降低碳排放等提供技术支撑。加快研制碳排放管理与评价类标准,推动工业领域深度减碳,引导相关产业低碳高质量发展。
公开征求对《工业领域碳达峰碳中和标准体系建设指南(2023版)》(征求意见稿)的意见
为充分发挥标准在推进工业领域碳达峰碳中和工作中的支撑和引领作用,我们组织编制完成了《工业领域碳达峰碳中和标准体系建设指南(2023版)》(征求意见稿)(见附件1)。
现公开征求社会各界意见,如有意见或建议,请填写《征求意见反馈信息表》(见附件2)发送至 KJBZ@miit.gov.cn (邮件主题注明:工业领域碳达峰碳中和标准体系建设指南征求意见反馈)。
公示时间:2023年5月22日——2023年6月22日
联系电话:010-68205261
附件:1.《工业领域碳达峰碳中和标准体系建设指南(2023版)》(征求意见稿)
2.征求意见反馈信息表下载
工业和信息化部科技司
2023年5月22日



































