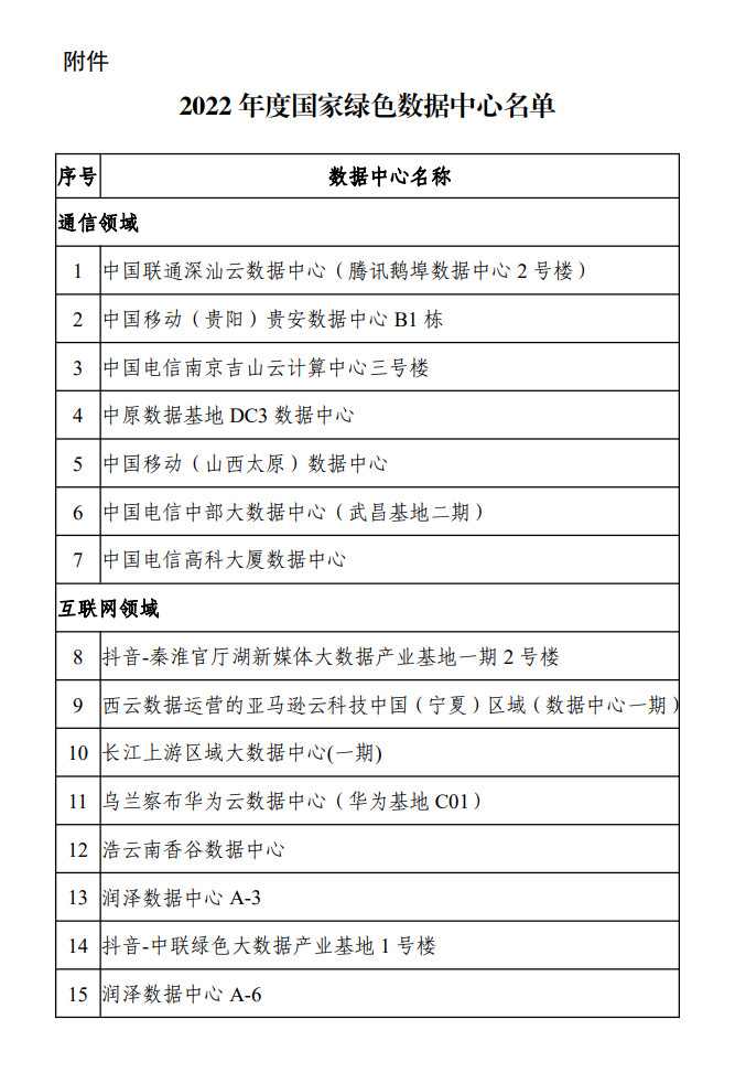
北极星环保网获悉,5月11日,工业和信息化部、国家发展和改革委员会、商务部、国家机关事务管理局、中国银行保险监督管理委员会、国家能源局公布了43家2022年度国家绿色数据中心,详情如下:
工业和信息化部 国家发展和改革委员会 商务部 国家机关事务管理局 中国银行保险监督管理委员会 国家能源局公告
2023年第10号
为贯彻落实《“十四五”工业绿色发展规划》,加快数据中心能效提升和绿色低碳发展,引导数据中心走高效、低碳、集约、循环的高质量发展道路,助力实现碳达峰碳中和目标,工业和信息化部、国家发展和改革委员会、商务部、国家机关事务管理局、中国银行保险监督管理委员会、国家能源局确定了43家2022年度国家绿色数据中心,现予公告。
附件:2022年度国家绿色数据中心名单


