广州发布《广州市推动大规模设备更新和消费品以旧换新实施方案》,其中指出到2027年,工业、建筑、交通、农业、教育、文旅、医疗等领域设备投资规模较2023年增长25%以上;重点行业主要用能设备能效达到节能水平,环保绩效达到A级水平的产能比例大幅提升,规模以上工业企业数字化研发设计工具普及率、关键工序数控化率分别超过90%、75%;报废汽车年规范回收拆解量4万辆左右,二手车年交易量超30万辆,再生材料在资源供给中的占比进一步提升,回收利用水平不断提高。
详情如下:
广州市人民政府关于印发广州市推动大规模设备更新和消费品以旧换新实施方案的通知
各区人民政府,市政府各部门、各直属机构:
现将《广州市推动大规模设备更新和消费品以旧换新实施方案》印发给你们,请认真贯彻执行。实施过程中遇到问题,请径向市发展改革委反映。
广州市人民政府
2024年4月22日
广州市推动大规模设备更新和消费品以旧换新实施方案
推动大规模设备更新和消费品以旧换新是党中央、国务院着眼于高质量发展大局作出的重大部署,既利当前、更利长远。为全面贯彻落实党中央、国务院的决策部署和省委、省政府的工作要求,认真落实市委“1312”思路举措和“大干十二年、再造新广州”的目标,把握此次重大发展机遇,奋力推动我市经济高质量发展,制定如下实施方案。
一、工作目标
以习近平新时代中国特色社会主义思想为指导,坚持市场为主、政府引导,坚持鼓励先进、淘汰落后,坚持标准引领、有序提升,结合“百千万工程”、制造业立市、绿美广州生态建设和废旧物资循环利用体系重点城市建设等工作,推动实施大规模设备更新、消费品以旧换新、废弃物回收循环利用、标准提升等四大行动,推动产业升级改造、释放投资消费潜力,加快发展新质生产力。
到2027年,工业、建筑、交通、农业、教育、文旅、医疗等领域设备投资规模较2023年增长25%以上;重点行业主要用能设备能效达到节能水平,环保绩效达到A级水平的产能比例大幅提升,规模以上工业企业数字化研发设计工具普及率、关键工序数控化率分别超过90%、75%;报废汽车年规范回收拆解量4万辆左右,二手车年交易量超30万辆,再生材料在资源供给中的占比进一步提升,回收利用水平不断提高。
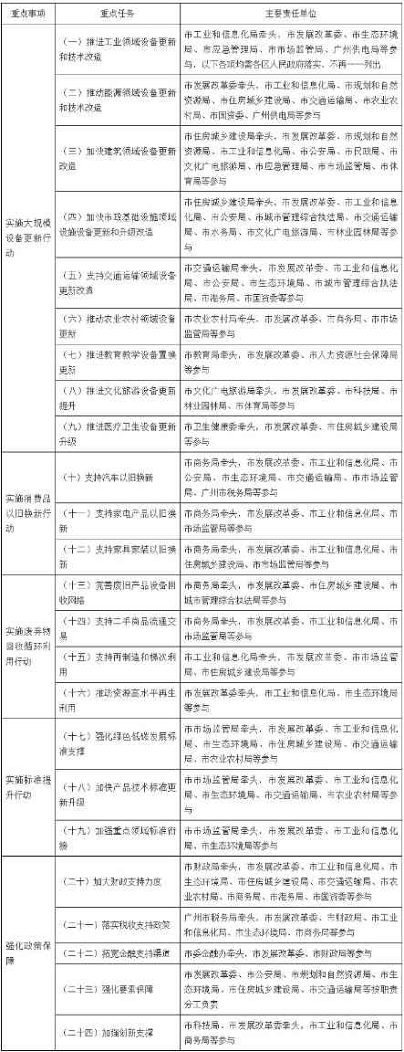
二、实施大规模设备更新行动
(一)推动工业领域设备更新和技术改造。支持钢铁、有色、石化、化工、建材、机械、航空、船舶、轻纺、电子等重点行业,坚持软硬件一体化更新,大力推动工业设备更新、工艺升级、数字赋能和技术创新。鼓励工业企业开展节能诊断和能效对标,推动压缩机、泵、电机、变压器、锅炉等重点用能设备系统节能改造,推广应用先进节能降碳设备。推动中小企业数字化转型城市试点建设,带动产业链供应链整体高效转型。严格落实能耗、排放、安全等强制性标准和设备淘汰目录,依法依规淘汰不达标设备。推动老旧化工装置改造升级,加大安全装备在重点领域推广应用。
(二)推动能源领域设备更新和技术改造。推进存量煤电机组节煤降耗、供热和灵活性改造,支持煤电机组应用碳捕集利用与封存(CCUS)技术设备。支持燃煤燃气电厂灵活配储,推广储能设备应用。推动已达或临近寿命期的充换电、港口岸电、光伏设备更新改造。支持电网输配电设备更新和智能化改造,加快推进老旧小区、城中村、农村配电设施等电网基础设施升级改造,推动落后低效设备淘汰更新。推动电动汽车充电基础设施智能化改造及更优能效水平的更新改造。
(三)加快建筑领域设备更新改造。结合新型城镇化建设、城市更新、老旧小区改造等,加快小区及周边适老化和适儿化设施、无障碍设施、电动自行车及汽车充电设施、安防、消防、文化休闲、体育健身、防灾避险等配套设施更新升级。统筹推进既有建筑节能和绿色化改造,实施外墙、屋面和窗户等围护结构的保温隔热改造升级,加快绿色建材推广应用。分类有序推进技术落后、不满足有关标准规范、节能环保不达标的建筑设备更新,重点推进住宅老旧电梯更新、既有住宅加装电梯、商业楼宇老旧电梯更新、建筑施工设备更新等工作。推动高污染、能耗高、老化磨损严重、技术落后的建筑施工工程机械等建筑施工设备更新,鼓励更新购置新能源、新技术工程机械设备和智能升降机、建筑机器人等智能建造设备。
(四)加快市政基础设施设备更新和升级改造。有序推进地下管网、地下管廊、桥梁隧道、窨井盖等城市生命线工程配套物联网感知设备建设和更新换代,推动重点公共区域和道路视频监控等安防设备更新改造。加快推进第五代移动通信技术(5G)、光纤网络等信息通信网络基础设施建设和更新升级,推动道路交通、照明系统、广播电视等数智化改造。支持供水水厂、管网、加压调蓄设施和水表、水泵、市政消火栓等附属设施更新升级,加大供水管网漏损治理和排水防涝设施改造力度。支持污水处理厂改造升级和清污分流、破损管网等环境基础设施改造修复。加快推进城镇燃气等管道老化更新改造,运行年限满20年并经评估不符合安全运行条件的燃气管道应改尽改,推进燃气供应及抢险站点设施升级改造,鼓励燃气表智能化更新。结合废弃物循环利用体系建设工作,推进垃圾分类收运处理设施转型和提质升级。
(五)支持交通运输领域设备更新改造。支持既有轨道交通线路车辆、信号、通信、供电、车站设备、线路轨道等设备更新改造,加快智能制造、检验检测、智慧运维等智能化软硬件更新迭代。推进城市物流配送、邮政快递、机场转运、港作机械车辆、环卫车辆和公务、国有企事业单位用车等电动化替代,支持老旧新能源公交车及电池更新换代。全面实施重型柴油车国六排放标准和非道路移动柴油机械国四排放标准,鼓励引导道路货运经营者加快淘汰国三及以下排放标准营运柴油货车。推动高速公路服务区充电基础设施、加油站等升级改造,新增充电设施原则上应采用大功率充电技术。加强低空经济装备等绿色航空装备产业发展和示范应用,探索构建港航清洁能源设备等绿色低碳航运产业链。严格执行船舶报废和环保标准,依法依规淘汰高耗能、高排放、污染重的老旧船舶,积极推广液化天然气(LNG)动力、电动、生物柴油动力、绿色甲醇动力等新能源船舶应用,加快构建便捷完善的新能源动力船舶配套基础设施网络。推动港口码头绿色低碳升级改造。
(六)推动农业农村领域设备更新。实施好农业机械报废更新补贴政策,加快推进拖拉机、插秧机、收割机等老旧农业机械报废更新,淘汰耗能高、污染重、安全性低的老旧农机装备。加强节水节肥节药等生态友好型农技与农机装备的应用,积极推广喷杆喷雾机、植保无人机等农机装备。因地制宜推进物流配送中心、冷链仓储物流等设施建设,支持大型农产品批发市场改造升级。
(七)推进教育教学设备置换更新。推动符合条件的高等学校、职业院校(含技工院校)更新置换先进教学及科研设备和实验实训设备,支持以租赁形式更新设施设备。推动基础教育学校学舍、安全防范设施、教学仪器装备、校园图书馆、数字化基础环境等设施设备改造提升。支持特色实验教学空间建设,推进先进互联网基础设施设备和网络信息系统升级改造。鼓励各类创新中心、联合实验室等科研平台更新置换先进科研设备。
(八)推进文化旅游设备更新提升。鼓励重点旅游景区、度假区环境基础设施改造和索道缆车、游乐设备、演艺设备等文旅设施设备更新,支持文化旅游配套设施适老化、无障碍更新改造。推动旅游景区、休闲街区等文旅设施开展数字化、智能化改造升级,支持智慧导览、互动直播、沉浸式旅游等应用场景开发。实施全民健身设施补短板工程,推进智能健身设施建设和更新改造。
(九)推进医疗卫生设备更新升级。推进医疗卫生机构装备和信息化设施迭代升级,鼓励具备条件的医疗机构加快医学影像、放射治疗、远程诊疗、手术机器人等医疗装备更新改造。支持医疗机构病房改造提升,补齐设施短板、优化诊疗服务。探索以“购买技术服务”和设备租赁等形式更新医疗设备。
三、实施消费品以旧换新行动
(十)支持汽车以旧换新。持续实施新能源汽车车辆购置税减免政策,结合广州产业实际,优化燃油汽车上牌指标限制。组织开展汽车以旧换新活动,鼓励汽车生产、经销企业以发放换新补贴、提供车电分离服务(如电池租赁服务等)、赠送充电桩等优惠措施促进汽车更新消费。对符合条件的个人消费者给予汽车以旧换新奖励。严格执行机动车强制报废标准规定和车辆安全环保检验标准,依法依规淘汰达到强制报废标准的老旧汽车。
(十一)支持家电产品以旧换新。鼓励家电销售企业联合生产企业、回收企业、电商平台开展以旧换新促销活动,开设线上线下家电以旧换新专区、绿色智能家电体验店(专区),对以旧家电换购节能家电的消费者给予优惠。
(十二)支持家具家装以旧换新。鼓励家具、家装企业加强上下游联动,开展旧房装修、厨卫等局部升级改造和居家适老化改造促销活动,打造线上样板间,提供价格实惠的产品和服务。引导企业开发智能家居等新型终端产品,积极推广智能护理机器人、家庭服务机器人等智能家装科技产品,鼓励商品房、保障房、酒店、办公楼宇等领域推广智能家居等消费场景。
四、实施废弃物回收循环利用行动
(十三)完善废旧产品设备回收网络。加快“换新+回收”“互联网+循环利用”等新模式发展,持续推进再生资源回收体系与生活垃圾分类网点等环卫系统衔接“两网融合”建设,支持建设一批集中分拣处理中心和再生资源回收中转站,积极推广智能型回收、流动式回收、以车代库式回收等回收模式。优化报废汽车回收拆解企业布局,推动报废机动车回收拆解企业转型升级和规模化发展。鼓励生产企业、经销企业和专业回收企业合作,打造废旧产品设备线上交易平台,完善回收渠道。
(十四)支持二手商品流通交易。持续实施取消二手车限迁、异地交易登记政策,促进二手车交易市场健康有序发展。支持发展二手车出口业务,鼓励建设综合功能服务的二手车出口基地。鼓励企业开拓海外二手交易市场,规范电子产品等二手商品交易行为,防范泄露及恶意恢复用户信息。推动完善二手商品交易平台内经销企业、用户评价机制,加强信用记录、违法失信行为等信息共享,推动二手交易市场规范运作。
(十五)支持再制造和梯次利用。加大无损检测、残余寿命评估、质量性能检测、增材制造成形等技术工艺推广应用力度,提高再制造、再利用溯源追踪水平和设备安全性能。支持风电光伏、盾构机、工业机器人等新兴领域再制造产业发展,有序推进动力电池等产品设备及关键部件梯次利用。
(十六)推动资源高水平再生利用。支持再生资源加工利用企业集聚化、规模化发展,推动低效产能有序退出。支持废钢铁、废有色金属、废塑料等再生资源精深加工产业链企业集聚发展。加强废弃电器电子产品规范化回收利用,支持企业工艺设备提质改造。积极发展以废弃油脂、非粮生物质为主要原料的生物质液体燃料。加快建筑废弃物综合利用厂建设,探索试行区域特许经营,加大建筑废弃物再生产品推广应用力度,进一步提升再生建材产品在建设工程中的使用比例。
五、实施标准提升行动
(十七)强化绿色低碳发展标准支撑。推动实施锅炉、电机、泵、冷水机组、数据存贮设备等重点用能设备能耗标准。开展交通基础设施和运输装备节能降碳等标准制修订,完善城市基础设施节能低碳、绿色建造等标准。开展绿色工厂、近零碳工厂等评价标准体系建设,推动产品碳足迹标准体系建设。鼓励企业、社会组织等相关主体积极参与绿色低碳领域相关国际、国家和地方标准制修订。
(十八)加快产品技术标准更新升级。支持我市企事业单位参与家电、家具、汽车等产品标准以及废旧家电、二手电子产品、报废汽车、废旧动力电池、退役光伏风电设备等产品设备和零部件回收利用标准制修订。依法查处生产、销售不符合强制性标准产品的违法行为。持续开展电动自行车专项整治行动。支持我市企业联合行业协会制定新能源汽车、储能、氢能、虚拟电厂、先进装备等领域行业标准。
(十九)加强重点领域标准衔接。鼓励我市企事业单位积极参与国际、国内标准制修订和质量标准、检验检疫、认证认可等相关标准化活动。支持中国标准海外应用,加强“湾区标准”衔接和“一带一路”绿色标准合作,用先进标准倒逼装备产品技术升级、质量提升。
六、强化政策保障
(二十)加大财政支持力度。积极谋划储备一批设备更新、循环利用等重大项目,充分争取中央预算内投资、超长期特别国债和省级技术改造专项资金支持。用足用好中央财政安排的节能减排补助资金、现代商贸流通体系相关资金、城市交通发展奖励资金、废弃电器电子产品处理专项资金等,加强中央和地方、省和市协同联动,支持符合条件的汽车以旧换新、购买绿色智能家电、新能源公交车及电池更新、废弃电器电子产品处理等工作。持续落实好老旧运营车船更新补贴政策,支持老旧船舶、柴油货车等更新。用好国家农业机械报废更新补贴政策,支持农机装备更新购置。支持符合条件的设备更新和升级改造项目配套安排地方政府专项债券资金、财政资金,鼓励以贴息模式发挥引导功能,降低企业融资成本。完善政府绿色采购政策,鼓励机关单位、国有企业加强绿色产品采购。
(二十一)落实税收支持政策。落实节能节水、环境保护、安全生产专用设备、数字化智能化改造以及新能源车购置、二手车销售、资源综合利用等税收优惠政策,用好加速折旧相关税收优惠政策。落实国家关于资源回收企业向自然人报废产品出售者“反向开票”政策。
(二十二)拓宽金融支持渠道。用好科技创新和技术改造再贷款等政策工具和中央财政专项贴息政策,推动金融机构加大对设备更新和技术改造支持力度。灵活利用银行贷款贴息、保险增信补贴和贷款风险补偿等加强对设备更新和技术改造的支持。支持企业通过融资租赁进行设备更新,推动融资租赁服务工业、农业、教育、医疗等重点领域设备更新。进一步加大绿色信贷对绿色智能家电生产、服务和消费的金融支持。鼓励银行机构在依法合规、风险可控前提下,优化乘用车贷款首付比例、贷款期限和信贷额度。
(二十三)强化要素保障。加强企业技术改造和循环利用重点项目用地、用能等要素保障。将废弃物分类收集、中转贮存等设施建设纳入公共基础设施范围,保障用地指标。对非新增用地、以设备更新为主的技术改造项目,简化前期审批手续。因地制宜划定废弃物回收专用临停车位。
(二十四)加强创新支撑。推动传统产业转型升级和资源循环再生利用等领域开展重大技术装备科技攻关,解决“卡脖子”技术难题。积极应用业主制、赛马制、揭榜挂帅、板块委托等方式开展技术攻关,支持中试平台建设,完善中试服务网络体系,加强科技创新成果转化。
各区、各部门要加强统筹协调,加强市区联动、信息共享,做好政策解读和宣传工作,利用广交会、中国品牌日等活动宣传推广优质产品和品牌,营造推动大规模设备更新和消费品以旧换新的良好社会氛围。各有关部门要建立工作专班,加强统筹协调和督促指导。各有关部门要密切关注国家和省政策动向,加强沟通衔接,结合我市实际制定具体专项方案和配套政策,推动各项任务落到实处。重大事项及时按程序请示报告。
附件:重点工作任务分工表

公开方式:主动公开
广州市人民政府办公厅秘书处 2024年4月24日印发