北极星碳关机网获悉,近日,浙江嘉兴印发《“蓝碳”科技创新专项行动方案》,旨在加强陆海统筹,创新体制机制,优化发展生态,促进创新链与产业链深度融合,打造开放、协同、高效的“蓝碳”科技创新体系,推动海洋领域关键技术发展和产业化,为实现碳达峰碳中和目标贡献嘉兴力量。
目标明确到2025年,初步建成“蓝碳”科技创新体系,进一步提升海洋碳汇基础前沿技术原始创新能力,提高海洋碳减排、增汇、封存关键核心技术攻关能力,推动泛“蓝碳”生态系统建设取得重要突破、海洋产业转型升级取得显著成效,海洋综合碳汇能力在原有基础上巩固提升,助力嘉兴市实现碳达峰。
详情如下:
嘉兴市“创新嘉兴”大会战工作专班
关于印发《嘉兴市“蓝碳”科技创新专项行动方案》的通知
创新嘉兴〔2022〕3号
各县(市、区)人民政府,嘉兴经济技术开发区(国际商务区)、嘉兴港区管委会,市级机关相关部门:
《嘉兴市“蓝碳”科技创新专项行动方案》已经市政府同意,现印发给你们,请结合实际认真贯彻执行。
嘉兴市“创新嘉兴”大会战工作专班
2022年9月7日
嘉兴市“蓝碳”科技创新专项行动方案
“蓝碳”是指利用海洋中的过程、活动和机制(含海洋能源、海洋生态、海洋运输、海洋养殖、海洋地质等)减少二氧化碳排放或者吸收大气中的二氧化碳将其固定、储存的过程,包括海洋碳减排、碳转化、碳捕捉、碳封存等。为深入贯彻落实省委、省政府决策部署,加快推进海洋碳达峰碳中和领域科技创新(以下简称“蓝碳”科技创新),进一步提升海洋蓝色碳汇能力,发挥海洋对我市实现碳达峰碳中和目标的重要支撑作用,推动海洋产业生态化、海洋生态产业化,助力推进生态文明建设先行示范,特制定本方案。
一、总体要求
(一)指导思想
以习近平新时代中国特色社会主义思想为指导,深入贯彻落实习近平生态文明思想,立足新发展阶段,贯彻新发展理念,构建新发展格局,聚焦高质量发展和共同富裕典范城市建设,以问题为导向,以需求为牵引,以数字化改革为支撑,加强陆海统筹,创新体制机制,优化发展生态,促进创新链与产业链深度融合,打造开放、协同、高效的“蓝碳”科技创新体系,推动海洋领域关键技术发展和产业化,为实现碳达峰碳中和目标贡献嘉兴力量。
(二)主要目标
到2025年,初步建成“蓝碳”科技创新体系,进一步提升海洋碳汇基础前沿技术原始创新能力,提高海洋碳减排、增汇、封存关键核心技术攻关能力,推动泛“蓝碳”生态系统建设取得重要突破、海洋产业转型升级取得显著成效,海洋综合碳汇能力在原有基础上巩固提升,助力嘉兴市实现碳达峰。
——基础前沿创新取得突破。围绕海洋碳汇关键过程和机理,重点开展理论基础研究,取得3项以上基础前沿创新成果,为助力碳达峰碳中和目标的达成提供关键理论基础。
——关键核心技术加速攻关。瞄准世界前沿,重点突破海上风能制氢、高压气态和低温液态储氢、蓝碳生态系统固碳等重点领域关键核心技术,力争突破5项以上标志性成果。
——创新平台体系更加完善。充分发挥高能级创新平台辐射引领作用,加快新建涉及海洋绿色低碳领域的工程研究中心、企业技术中心、重点实验室等省级创新载体3家以上。
——创新人才团队争相汇聚。新引进培育涉及海洋绿色低碳领域高层次人才15名以上、高层次人才团队3个以上,加速高端人才创新创业项目集聚。
——创新链产业链紧密衔接。大力推进海洋产业绿色发展,实施创新链产业链贯通工程,新认定涉及海洋绿色低碳领域高新技术企业20家以上、科技型中小企业40家以上,省级(重点)企业研究院3家以上。
二、重点任务
(一)加强原始创新机理研究
1.加强基础前沿科学研究。针对海洋固碳增汇发展需求,围绕“蓝碳”资源格局与演变、海洋固碳调控与增汇、蓝色可再生能源等领域,推进嘉兴淤泥质光滩、无居民海岛植被、富营养化海域水体三类典型蓝碳生态系统的碳储量、碳增量、碳汇等形成机理研究,创新开展海洋清洁能源、海洋交运减排、海洋生物资源利用等方向机理研究,加强学科交叉融合,力争实现3项以上基础前沿重大创新成果。(责任单位:市科技局、市自然资源与规划局)
2.提升海洋碳汇监测能力。开展嘉兴典型蓝碳生态系统基础调查,加强海洋大数据、海洋观测设备的集成与应用、海洋环境信息模拟与预警、移动式水下观测设备等领域的共性技术攻关,推动建立海洋碳通量原位实时立体监测体系,构建蓝碳数据库,绘制蓝碳地图。(责任单位:市科技局、市自然资源与规划局、市农业农村局、市生态环境局、市气象局、市发展改革委)
专栏1:“蓝碳”基础前沿研究
“蓝碳”资源格局与演变:发展长期观测、遥感监测与模型模拟原理和技术,阐明自然变化与人类活动对海洋碳储量与碳通量的时空格局、演变规律及演化特征的影响。
海洋固碳调控与增汇:开展浙江、嘉兴近海海洋生态系统和海水养殖区综合增汇、盐沼等生态修复固碳、海洋微生物碳泵增汇等方法研究。
蓝色能源高效收集与利用:系统研究离岸风能、海洋氢能等海洋零碳可再生能源的转换与存储机制,开展海洋交运高效减排的关键材料设计与过程强化方法研究。
“蓝碳”核算与标准体系研究:开展“蓝碳”生态系统调查、生态修复技术、碳汇评估、生态系统修复效果评估等方面的标准制定。
海洋生物(含微生物资源)蓝碳体系:开展海洋生物促进碳中和科技体系构建,提高海洋生物泵与海洋微生物碳泵的利用机制与综合效应。
(二)加快关键核心技术攻坚
3.加快可再生新能源技术创新。围绕非电能源绿色发展重大需求,重点研发海上风能制氢、高压气态和低温液态储氢、电解水制氢、船舶加氢核心技术,推动氢能等非电用能替代。(责任单位:市科技局、市自然资源与规划局、市经信局、市发展改革委)
4.引领绿色航运降污减碳。推进海洋、内河航运业降碳减排,重点推进“绿色船舶”建设,研发氢燃料电池等驱动船舶,促进低碳、零碳燃料和零排放船舶发展;开展独山港、乍浦港、海盐港绿色港口建设,使用以氢能为动力的港口配套港口重卡等车辆进行运输、装卸货,并为港口配套在港区之外建设加氢站,实现“航运+港口”的低碳新模式,探索绿色海河联运,促进航运全链条降污减碳。(责任单位:市交通运输局、市生态环境局、市科技局)
5.系统提升海洋生态修复能力。整体推进海洋生态保护与修复,加强118平方公里省级海洋公园、滨海湿地、无居民海岛及周边海域的生态保护,开展贝类增殖、海三菱藨草种植等海岸线修复工程,试点开展海藻养殖,持续推进海洋生物的增殖放流、海洋生物蓝碳产业创新工程等系列应用工程。(责任单位:市自然资源与规划局、市生态环境局、市农业农村局、市科技局)
专栏2:海洋减碳关键核心技术
氢能开发利用技术:布局海上风电制氢示范工程,启动海上风电制氢规划工作,开展海水电解稳定制氢技术、储氢技术、运氢技术等研究。
海洋生物质发电技术:突破生物质输送技术、生物质清洁发电技术,制定海洋生物质发电项目规划。
船舶绿色能源革新技术:发展船舶清洁能源混动动力系统关键技术,研发提升燃料电池、锂电池、超级电容应用技术,完善清洁替代能源产业链,推广绿色燃料在航运业应用,研发低碳燃料(如LNG、绿色甲醇、液氨、液氢等)供应系统关键技术。
蓝碳生态系统固碳关键技术:实施盐沼、红树林生态修复示范工程,攻关底质修复、生物控制等关键技术。
养殖海藻固碳增汇关键技术:攻克人工栽培大型海藻技术和大型海藻采收加工自动化技术,研究海藻碳汇生物泵和碳泵作用机制,评估养殖海藻固碳增汇能力及效益。
海洋可降解材料:研究海藻等生物质资源的高效利用,制备海洋可降解材料,深入研究海洋降解机理和过程,探索降解产物直接成为海洋生物碳源的碳循环途径。
(三)强化优质创新资源集聚
6.加强战略科技力量培育。以海洋可再生能源、绿色航运、海洋碳汇等战略性新兴产业为抓手,加快打造“蓝碳”实验室体系、技术创新中心体系、产业创新中心体系和工程研究中心体系,积极支持浙江清华长三角研究院、南湖实验室、南湖研究院、浙江中科应用技术研究院等新型研发机构开展“蓝碳”创新研究。(责任单位:市科技局、市发展改革委、市经信局、市教育局)
7.加快建设“蓝碳”人才队伍。深入实施“星耀南湖”人才计划,加大海洋绿色低碳与技术领域人才引进培育力度。探索青年人才项目的稳定支持机制和市场导向的人才认定机制,实施全生命周期、全过程服务。(责任单位:市科技局、市委人才办、市人力社保局)
8.扩大“蓝碳”科技合作。主动融入全球海洋科技创新网络,在海上风电、氢能及燃料电池、生态碳汇等重点领域,积极推动与国内外海洋知名科研院所的合作,发展互惠互利的蓝色伙伴关系。聚焦海洋领域碳达峰碳中和产业关键核心技术需求,与国内外相关领域重点科研机构开展深度合作。(责任单位:市科技局、市发展改革委、市经信局)
(四)推进“蓝碳”产业化发展
9.培育“蓝碳”科技型企业。推动海洋绿色领域头部企业开放各类创新资源,协同带动中小微企业向“专精特新”方向发展,构建创新生态圈,着力完善“众创空间—孵化器—加速器—产业园”的全链条孵化体系。实施新一轮科技企业“双倍增”行动,孵化和培育壮大一批海上新能源、绿色智能航运、海洋立体观测、海洋监测探测装备元器件、海洋生物蓝碳、海洋数据分析等领域的高新技术企业和科技型中小企业。支持星天海洋创建海洋数据企业研究院,争创省级企业研发机构。(责任单位:市科技局、市经信局)
10.推进“蓝碳”科技成果转化。充分利用网上技术市场等平台,加快搭建科技成果转化平台,通过加强与高校、科研院所、重点企业的深度合作,推动科技成果与“蓝碳”企业需求有效对接,努力促成一批产学研合作项目。全面落实科技成果转化激励机制,提高科研人员科技成果转化收益分配比例,激发科研人员积极性。(责任单位:市科技局、市经信局)
11.发展“蓝碳”产业集群。谋划建设“蓝碳”战略性新兴产业集群,支持“蓝碳”经济发展,加快近岸海上风电布局,推进海宁尖山源网荷储一体化等示范工程建设。探究海洋生物质的资源化利用,探索降解产物直接成为海洋生物碳源的碳循环途径。发展海洋监测探测装备产业,完善海洋观测、监测和探测技术装备产业链。依托浙江清华长三角研究院海洋环境传感器技术优势,开拓海洋环境数据和信息服务产业。(责任单位:市发展改革委、市经信局)
三、组织保障
(一)加强组织领导。在市政府领导下,由市科技局牵头组织推进,加强市级多部门协同和市县联动,建立“清单化、闭环式”工作机制,统筹协调推进全市海洋科技创新。
(二)完善政策体系。建立健全海洋领域绿色低碳科技创新政策,强化创新资源一体化配置、产学研一体化联动、研用奖一体化管理。加强政策宣传解读,全方位推动科技政策应知尽知、应享尽享。
(三)鼓励多元投入。建立多元化科技资源保障体系,积极调动社会各类融资工具投入海洋技术开发,完善有利于海洋绿色低碳发展的财税、价格、金融等政策,推动海洋碳汇纳入碳市场。积极发展“蓝色金融”,引导各方面资金投资海洋可持续发展产业,拓展海洋经济投融资渠道。
(四)完善评价体系。围绕“蓝碳”科技创新的指标体系、工作体系、政策体系,以数字化改革为牵引,探索建立科学精准的工作评价体系,加强工作总结和经验推广,确保专项行动实施取得实效。
附件:
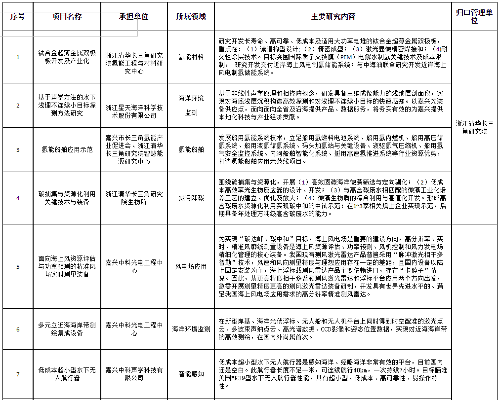
嘉兴市“蓝碳”领域科技创新项目实施清单




